Suppr超能文献

ROP16 介导的 STAT6 激活增强了 III 型弓形虫在神经元中的囊泡发育。

ROP16-mediated activation of STAT6 enhances cyst development of type III Toxoplasma gondii in neurons.

机构信息

Department of Immunobiology, University of Arizona, Tucson, Arizona, United States of America.

BIO5 Institute, University of Arizona, Tucson, Arizona, United States of America.

出版信息

PLoS Pathog. 2023 Apr 17;19(4):e1011347. doi: 10.1371/journal.ppat.1011347. eCollection 2023 Apr.

Abstract

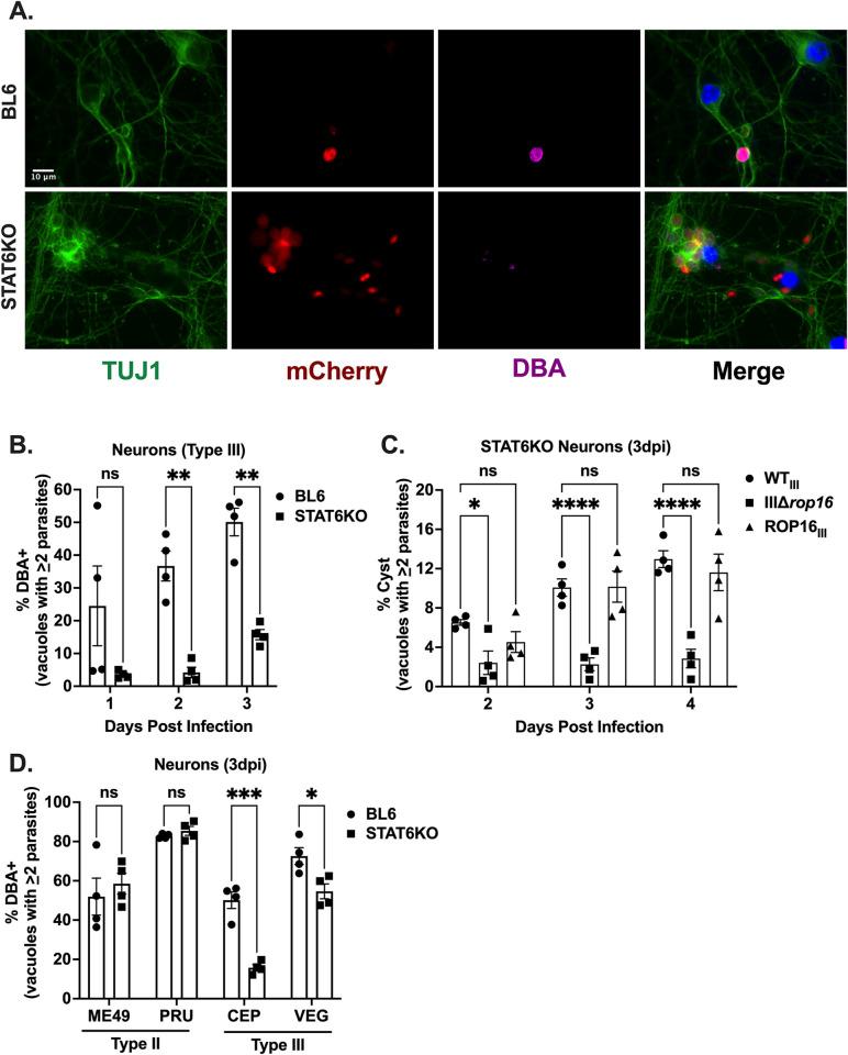
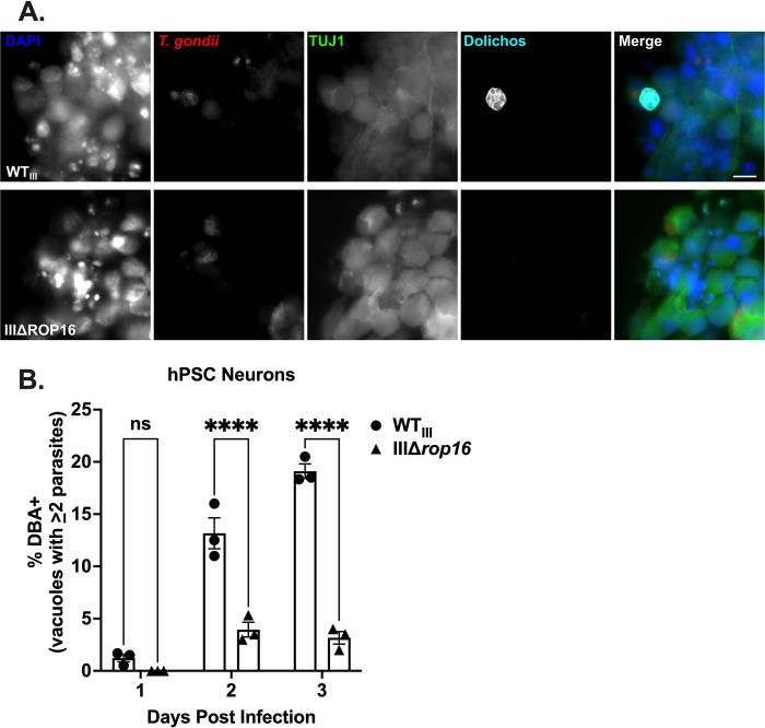
Toxoplasma gondii establishes a long-lived latent infection in the central nervous system (CNS) of its hosts. Reactivation in immunocompromised individuals can lead to life threatening disease. Latent infection is driven by the ability of the parasite to convert from the acute-stage tachyzoite to the latent-stage bradyzoite which resides in long-lived intracellular cysts. While much work has focused on the parasitic factors that drive cyst development, the host factors that influence encystment are not well defined. Here we show that a polymorphic secreted parasite kinase (ROP16), that phosphorylates host cell proteins, mediates efficient encystment of T. gondii in a stress-induced model of encystment and primary neuronal cell cultures (PNCs) in a strain-specific manner. Using short-hairpin RNA (shRNA) knockdowns in human foreskin fibroblasts (HFFs) and PNCs from transgenic mice, we determined that ROP16's cyst enhancing abilities are mediated, in part, by phosphorylation-and therefore activation-of the host cell transcription factor STAT6. To test the role of STAT6 in vivo, we infected wild-type (WT) and STAT6KO mice, finding that, compared to WT mice, STAT6KO mice have a decrease in CNS cyst burden but not overall parasite burden or dissemination to the CNS. Finally, we found a similar ROP16-dependent encystment defect in human pluripotent stem cell-derived neurons. Together, these findings identify a host cell factor (STAT6) that T. gondii manipulates in a strain-specific manner to generate a favorable encystment environment.

摘要

刚地弓形虫在宿主的中枢神经系统 (CNS) 中建立了一种长期潜伏的感染。免疫功能低下的个体的复发可能导致危及生命的疾病。潜伏感染是由寄生虫从急性阶段的速殖子转化为潜伏阶段的缓殖子的能力驱动的,缓殖子存在于长寿命的细胞内囊肿中。虽然许多工作都集中在驱动囊肿发育的寄生虫因素上,但影响囊形成的宿主因素还没有很好地定义。在这里,我们表明一种多态分泌寄生虫激酶 (ROP16),它磷酸化宿主细胞蛋白,以应激诱导的囊形成模型和原代神经元细胞培养物 (PNC) 中以菌株特异性方式介导弓形虫的有效囊形成。使用短发夹 RNA (shRNA) 在人包皮成纤维细胞 (HFF) 和源自转基因小鼠的 PNC 中的敲低,我们确定 ROP16 的囊增强能力部分是通过宿主细胞转录因子 STAT6 的磷酸化 - 因此激活介导的。为了在体内测试 STAT6 的作用,我们感染了野生型 (WT) 和 STAT6KO 小鼠,发现与 WT 小鼠相比,STAT6KO 小鼠 CNS 囊肿负担减少,但寄生虫总负担或向 CNS 的传播没有减少。最后,我们在人类多能干细胞衍生的神经元中发现了一种类似的依赖 ROP16 的囊形成缺陷。总之,这些发现确定了一种宿主细胞因子 (STAT6),弓形虫以菌株特异性方式操纵该因子以产生有利的囊形成环境。

https://cdn.ncbi.nlm.nih.gov/pmc/blobs/97c3/10138205/8534b4023a9a/ppat.1011347.g001.jpg

文献AI研究员

20分钟写一篇综述,助力文献阅读效率提升50倍。

立即体验

用中文搜PubMed

大模型驱动的PubMed中文搜索引擎

马上搜索

文档翻译

学术文献翻译模型,支持多种主流文档格式。

立即体验