Suppr超能文献

鉴定形成核噬菌体科的核心基因组和研究欧文氏菌噬菌体 RAY。

Identifying the core genome of the nucleus-forming bacteriophage family and characterization of Erwinia phage RAY.

机构信息

School of Biological Sciences, University of California San Diego, La Jolla, CA 92093, USA.

Department of Cellular and Molecular Medicine, University of California San Diego, La Jolla, CA 92093, USA.

出版信息

Cell Rep. 2023 May 30;42(5):112432. doi: 10.1016/j.celrep.2023.112432. Epub 2023 Apr 28.

Abstract

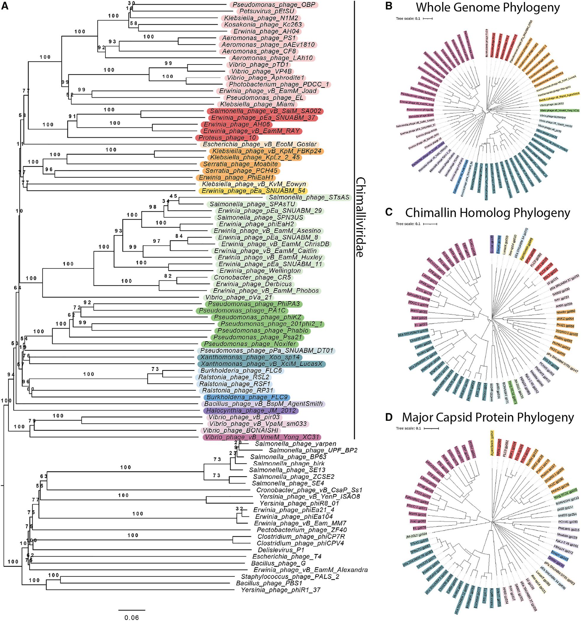
We recently discovered that some bacteriophages establish a nucleus-like replication compartment (phage nucleus), but the core genes that define nucleus-based phage replication and their phylogenetic distribution were still to be determined. Here, we show that phages encoding the major phage nucleus protein chimallin share 72 conserved genes encoded within seven gene blocks. Of these, 21 core genes are unique to nucleus-forming phage, and all but one of these genes encode proteins of unknown function. We propose that these phages comprise a novel viral family we term Chimalliviridae. Fluorescence microscopy and cryoelectron tomography studies of Erwinia phage vB_EamM_RAY confirm that many of the key steps of nucleus-based replication are conserved among diverse chimalliviruses and reveal variations on this replication mechanism. This work expands our understanding of phage nucleus and PhuZ spindle diversity and function, providing a roadmap for identifying key mechanisms underlying nucleus-based phage replication.

摘要

我们最近发现,一些噬菌体建立了类似细胞核的复制隔间(噬菌体核),但定义基于核的噬菌体复制的核心基因及其系统发育分布仍有待确定。在这里,我们表明,编码主要噬菌体核蛋白 chimallin 的噬菌体共享七个基因块内编码的 72 个保守基因。其中,21 个核心基因是形成核的噬菌体所特有的,除了一个基因外,这些基因都编码功能未知的蛋白质。我们提出这些噬菌体构成了一个新的病毒家族,我们称之为 Chimalliviridae。肠杆菌噬菌体 vB_EamM_RAY 的荧光显微镜和冷冻电子断层扫描研究证实,基于核的复制的许多关键步骤在不同的 chimalliviruses 中是保守的,并揭示了这种复制机制的变化。这项工作扩展了我们对噬菌体核和 PhuZ 纺锤体多样性和功能的理解,为确定基于核的噬菌体复制的关键机制提供了路线图。

https://cdn.ncbi.nlm.nih.gov/pmc/blobs/e277/10299810/0c7e794ffb51/nihms-1905355-f0002.jpg

文献AI研究员

20分钟写一篇综述,助力文献阅读效率提升50倍。

立即体验

用中文搜PubMed

大模型驱动的PubMed中文搜索引擎

马上搜索

文档翻译

学术文献翻译模型,支持多种主流文档格式。

立即体验