Suppr超能文献

双 AAV 高效在小鼠大脑、肝脏和心脏中进行的靶向碱基编辑。

Efficient prime editing in mouse brain, liver and heart with dual AAVs.

机构信息

Merkin Institute of Transformative Technologies in Healthcare, Broad Institute of MIT and Harvard, Cambridge, MA, USA.

Department of Chemistry and Chemical Biology, Harvard University, Cambridge, MA, USA.

出版信息

Nat Biotechnol. 2024 Feb;42(2):253-264. doi: 10.1038/s41587-023-01758-z. Epub 2023 May 4.

Abstract

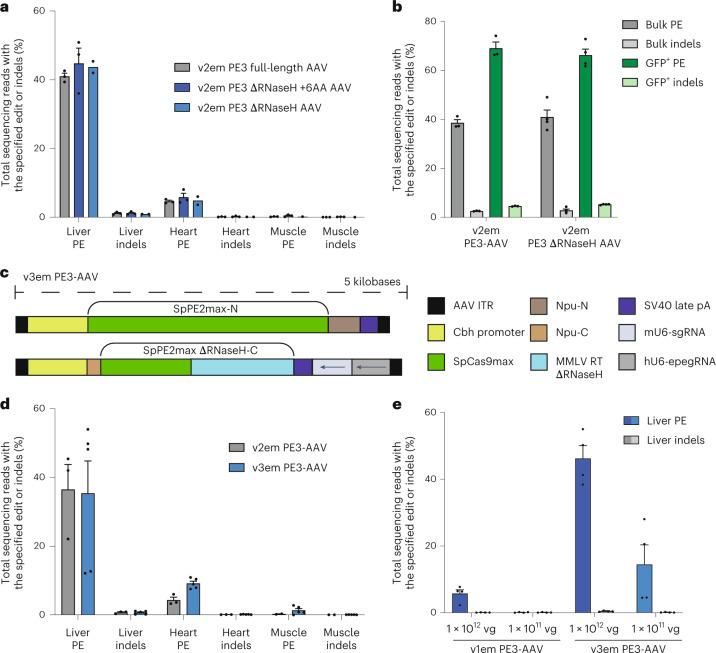
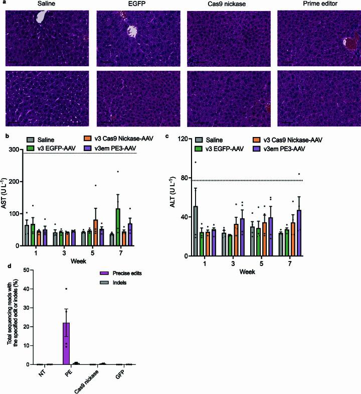
Realizing the promise of prime editing for the study and treatment of genetic disorders requires efficient methods for delivering prime editors (PEs) in vivo. Here we describe the identification of bottlenecks limiting adeno-associated virus (AAV)-mediated prime editing in vivo and the development of AAV-PE vectors with increased PE expression, prime editing guide RNA stability and modulation of DNA repair. The resulting dual-AAV systems, v1em and v3em PE-AAV, enable therapeutically relevant prime editing in mouse brain (up to 42% efficiency in cortex), liver (up to 46%) and heart (up to 11%). We apply these systems to install putative protective mutations in vivo for Alzheimer's disease in astrocytes and for coronary artery disease in hepatocytes. In vivo prime editing with v3em PE-AAV caused no detectable off-target effects or significant changes in liver enzymes or histology. Optimized PE-AAV systems support the highest unenriched levels of in vivo prime editing reported to date, facilitating the study and potential treatment of diseases with a genetic component.

摘要

要实现碱基编辑技术在遗传疾病研究和治疗方面的应用前景,就需要高效的方法将碱基编辑酶(PEs)递送到体内。在这里,我们描述了限制腺相关病毒(AAV)介导的体内碱基编辑的瓶颈的鉴定,以及开发具有更高的 PE 表达、碱基编辑向导 RNA 稳定性和 DNA 修复调控能力的 AAV-PE 载体。由此产生的双 AAV 系统 v1em 和 v3em PE-AAV,可实现具有治疗意义的小鼠大脑(皮质中最高可达 42%的效率)、肝脏(最高可达 46%)和心脏(最高可达 11%)中的碱基编辑。我们将这些系统应用于在星形胶质细胞中为阿尔茨海默病和在肝细胞中为冠状动脉疾病体内编辑假定的保护性突变。v3em PE-AAV 的体内碱基编辑没有引起可检测的脱靶效应,也没有引起肝脏酶或组织学的显著变化。优化的 PE-AAV 系统支持迄今为止报道的最高未经富集的体内碱基编辑水平,为具有遗传成分的疾病的研究和潜在治疗提供了便利。

https://cdn.ncbi.nlm.nih.gov/pmc/blobs/c4dd/10869272/1c21c0a5fa7d/41587_2023_1758_Fig1_HTML.jpg

文献AI研究员

20分钟写一篇综述,助力文献阅读效率提升50倍。

立即体验

用中文搜PubMed

大模型驱动的PubMed中文搜索引擎

马上搜索

文档翻译

学术文献翻译模型,支持多种主流文档格式。

立即体验