Suppr超能文献

通过活体不受约束的原编辑在变性神经视网膜中进行视力恢复。

Vision rescue via unconstrained in vivo prime editing in degenerating neural retinas.

机构信息

Institute of Visual Neuroscience and Stem Cell Engineering, Wuhan University of Science and Technology , Wuhan, China.

出版信息

J Exp Med. 2023 May 1;220(5). doi: 10.1084/jem.20220776. Epub 2023 Mar 17.

Abstract

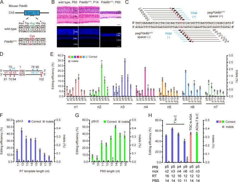
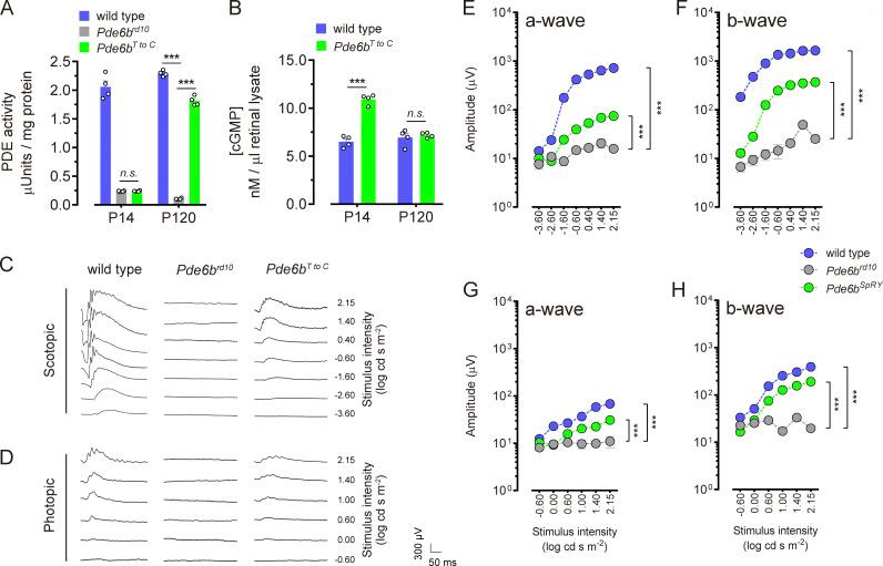
Retinitis pigmentosa (RP) is an inherited retinal dystrophy causing progressive and irreversible loss of retinal photoreceptors. Here, we developed a genome-editing tool characterized by the versatility of prime editors (PEs) and unconstrained PAM requirement of a SpCas9 variant (SpRY), referred to as PESpRY. The diseased retinas of Pde6b-associated RP mouse model were transduced via a dual AAV system packaging PESpRY for the in vivo genome editing through a non-NGG PAM (GTG). The progressing cell loss was reversed once the mutation was corrected, leading to substantial rescue of photoreceptors and production of functional PDE6β. The treated mice exhibited significant responses in electroretinogram and displayed good performance in both passive and active avoidance tests. Moreover, they presented an apparent improvement in visual stimuli-driven optomotor responses and efficiently completed visually guided water-maze tasks. Together, our study provides convincing evidence for the prevention of vision loss caused by RP-associated gene mutations via unconstrained in vivo prime editing in the degenerating retinas.

摘要

色素性视网膜炎(RP)是一种遗传性视网膜病变,导致视网膜光感受器进行性和不可逆转的丧失。在这里,我们开发了一种基因组编辑工具,其特点是具有多功能的 Prime Editors(PEs)和不受限制的 SpCas9 变体(SpRY)的 PAM 要求,称为 PESpRY。通过双 AAV 系统转导 Pde6b 相关 RP 小鼠模型的患病视网膜,该系统通过非 NGG PAM(GTG)对体内基因组编辑进行包装,使用 PESpRY 进行非 NGG PAM(GTG)的体内基因编辑。一旦纠正了突变,进展中的细胞丢失就会被逆转,从而导致光感受器的大量恢复和功能性 PDE6β 的产生。经过治疗的小鼠在视网膜电图中表现出显著的反应,并在被动和主动回避测试中表现出良好的性能。此外,它们在视觉刺激驱动的光流反应中表现出明显的改善,并能够有效地完成视觉引导的水迷宫任务。总之,我们的研究为通过退化视网膜中不受限制的体内 Prime 编辑来预防与 RP 相关的基因突变引起的视力丧失提供了令人信服的证据。

https://cdn.ncbi.nlm.nih.gov/pmc/blobs/9358/10037108/18d3950b04a1/JEM_20220776_Fig1.jpg

文献AI研究员

20分钟写一篇综述,助力文献阅读效率提升50倍。

立即体验

用中文搜PubMed

大模型驱动的PubMed中文搜索引擎

马上搜索

文档翻译

学术文献翻译模型,支持多种主流文档格式。

立即体验