Suppr超能文献

利用双模板 Prime 编辑技术实现大片段 DNA 序列的可编程删除、替换、插入和倒位。

Programmable deletion, replacement, integration and inversion of large DNA sequences with twin prime editing.

机构信息

Merkin Institute of Transformative Technologies in Healthcare, Broad Institute of Harvard and MIT, Cambridge, MA, USA.

Department of Chemistry and Chemical Biology, Harvard University, Cambridge, MA, USA.

出版信息

Nat Biotechnol. 2022 May;40(5):731-740. doi: 10.1038/s41587-021-01133-w. Epub 2021 Dec 9.

Abstract

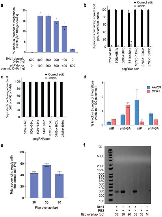
The targeted deletion, replacement, integration or inversion of genomic sequences could be used to study or treat human genetic diseases, but existing methods typically require double-strand DNA breaks (DSBs) that lead to undesired consequences, including uncontrolled indel mixtures and chromosomal abnormalities. Here we describe twin prime editing (twinPE), a DSB-independent method that uses a prime editor protein and two prime editing guide RNAs (pegRNAs) for the programmable replacement or excision of DNA sequences at endogenous human genomic sites. The two pegRNAs template the synthesis of complementary DNA flaps on opposing strands of genomic DNA, which replace the endogenous DNA sequence between the prime-editor-induced nick sites. When combined with a site-specific serine recombinase, twinPE enabled targeted integration of gene-sized DNA plasmids (>5,000 bp) and targeted sequence inversions of 40 kb in human cells. TwinPE expands the capabilities of precision gene editing and might synergize with other tools for the correction or complementation of large or complex human pathogenic alleles.

摘要

基因组序列的靶向缺失、替换、整合或倒位可用于研究或治疗人类遗传疾病,但现有方法通常需要双链 DNA 断裂 (DSB),这会导致意想不到的后果,包括不可控的插入缺失混合物和染色体异常。在这里,我们描述了双引物编辑 (twinPE),这是一种不依赖 DSB 的方法,它使用一种引物编辑蛋白和两个引物编辑向导 RNA (pegRNA) 可在人类内源性基因组位点进行可编程的 DNA 序列替换或切除。这两个 pegRNA 模板合成基因组 DNA 两条互补 DNA 瓣,它们取代引物编辑器诱导的切口位点之间的内源性 DNA 序列。当与位点特异性丝氨酸重组酶结合使用时,twinPE 可实现基因大小的 DNA 质粒 (>5000bp) 的靶向整合和 40kb 的靶向序列反转在人类细胞中。twinPE 扩展了精确基因编辑的能力,并且可能与其他工具协同作用,用于纠正或补充大的或复杂的人类致病等位基因。

https://cdn.ncbi.nlm.nih.gov/pmc/blobs/207e/9117393/df02f2f936dd/nihms-1750706-f0005.jpg

文献AI研究员

20分钟写一篇综述,助力文献阅读效率提升50倍。

立即体验

用中文搜PubMed

大模型驱动的PubMed中文搜索引擎

马上搜索

文档翻译

学术文献翻译模型,支持多种主流文档格式。

立即体验