Suppr超能文献

嗅鞘蛋白 4 缺失通过基质金属蛋白酶 9 依赖的机制加重 DSS 诱导的结肠炎。

Olfactomedin-4 deletion exacerbates DSS-induced colitis through a matrix metalloproteinase-9-dependent mechanism.

机构信息

Department of Gastroenterology, the First Affiliated Hospital, Zhejiang University School of Medicine, Hangzhou 310003, China.

出版信息

Int J Biol Sci. 2023 Apr 9;19(7):2150-2166. doi: 10.7150/ijbs.80441. eCollection 2023.

Abstract

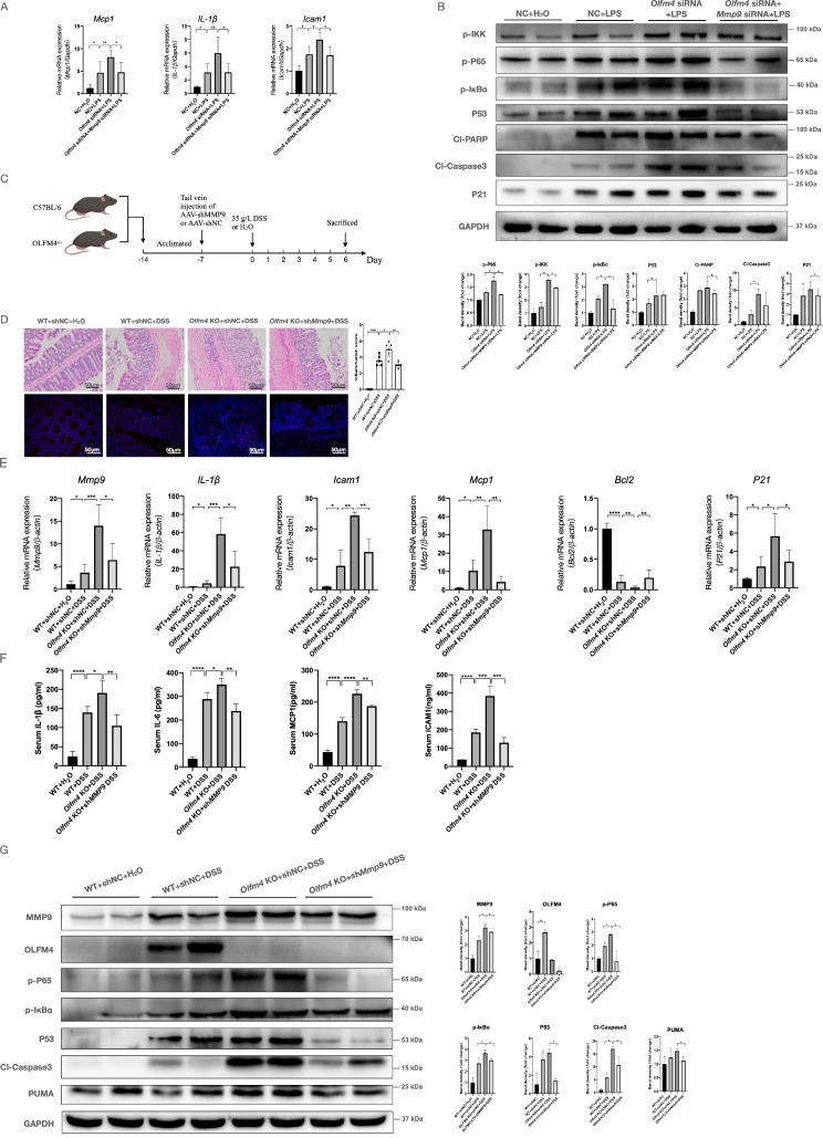
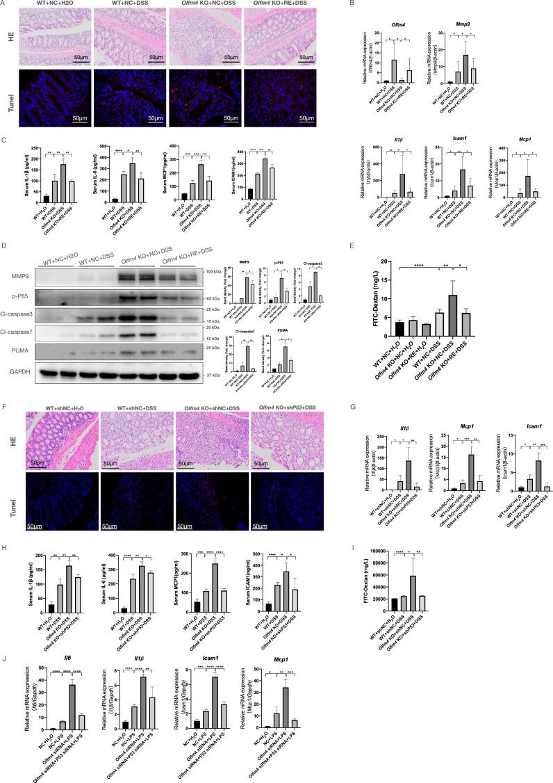
Olfactomedin-4 is a glycoprotein that is upregulated in inflamed gastrointestinal tissues. This study aimed to investigate the role and underlying mechanisms of olfactomedin-4 in ulcerative colitis. C57BL/6 mice and olfactomedin-4 knockout mice were fed dextran sulfate sodium in drinking water to establish a colitis model. An inflammation model was constructed in HCT116 and NCM460 cells stimulated with lipopolysaccharide. The expression of olfactomedin-4 was detected by Western blotting, immunohistochemistry staining, and qRT‒PCR. The differences in the severity of colitis between olfactomedin-4 knockout mice and wild-type mice were compared, and the underlying mechanisms were explored. Olfactomedin-4 expression was significantly upregulated in colonic tissues of active ulcerative colitis patients and in cellular and mouse models of colitis. Compared with wild-type littermates, olfactomedin-4 knockout mice were more susceptible to dextran sulfate sodium-induced colitis and produced higher levels of proinflammatory cytokines and chemokines. In addition, olfactomedin-4 deficiency significantly promoted intestinal epithelial cell apoptosis and increased intestinal permeability, which was mediated by the p53 pathway. Moreover, olfactomedin-4 directly interacted with and negatively regulated matrix metalloproteinase-9. Inhibiting matrix metalloproteinase-9 significantly decreased colonic p53 expression and ameliorated experimental colitis in olfactomedin-4 knockout mice, while overexpression of matrix metalloproteinase-9 aggravated colitis. Further experiments showed that matrix metalloproteinase-9 regulated p53 through the Notch1 signaling pathway to promote ulcerative colitis progression. Olfactomedin-4 is significantly upregulated in ulcerative colitis and may protect against colitis by directly inhibiting matrix metalloproteinase-9 and further decreasing p53-mediated apoptosis Notch1 signaling.

摘要

嗅素 4 是一种在炎症性胃肠道组织中上调的糖蛋白。本研究旨在探讨嗅素 4 在溃疡性结肠炎中的作用和潜在机制。C57BL/6 小鼠和嗅素 4 敲除小鼠饮用含葡聚糖硫酸钠的水建立结肠炎模型。用脂多糖刺激 HCT116 和 NCM460 细胞构建炎症模型。通过 Western blot、免疫组织化学染色和 qRT-PCR 检测嗅素 4 的表达。比较嗅素 4 敲除小鼠和野生型小鼠结肠炎严重程度的差异,并探讨其潜在机制。嗅素 4 的表达在活动性溃疡性结肠炎患者的结肠组织以及细胞和结肠炎小鼠模型中均显著上调。与野生型同窝仔相比,嗅素 4 敲除小鼠对葡聚糖硫酸钠诱导的结肠炎更敏感,产生更高水平的促炎细胞因子和趋化因子。此外,嗅素 4 缺失显著促进肠上皮细胞凋亡,增加肠通透性,这是由 p53 途径介导的。此外,嗅素 4 直接与基质金属蛋白酶-9 相互作用并负调控其活性。抑制基质金属蛋白酶-9 可显著降低结肠中 p53 的表达,并改善嗅素 4 敲除小鼠的实验性结肠炎,而过表达基质金属蛋白酶-9则加重结肠炎。进一步的实验表明,基质金属蛋白酶-9 通过 Notch1 信号通路调节 p53,从而促进溃疡性结肠炎的进展。嗅素 4 在溃疡性结肠炎中显著上调,可能通过直接抑制基质金属蛋白酶-9 并进一步降低 p53 介导的凋亡 Notch1 信号来保护免受结肠炎的影响。

https://cdn.ncbi.nlm.nih.gov/pmc/blobs/071b/10158032/53caa19a040f/ijbsv19p2150g001.jpg

文献AI研究员

20分钟写一篇综述,助力文献阅读效率提升50倍。

立即体验

用中文搜PubMed

大模型驱动的PubMed中文搜索引擎

马上搜索

文档翻译

学术文献翻译模型,支持多种主流文档格式。

立即体验