Suppr超能文献

通过单细胞测序鉴定复发/难治性多发性骨髓瘤中BCMA嵌合抗原受体T细胞(CAR-T)疗法复发的潜在耐药机制和治疗靶点。

Identification of potential resistance mechanisms and therapeutic targets for the relapse of BCMA CAR-T therapy in relapsed/refractory multiple myeloma through single-cell sequencing.

作者信息

Li Wei, Zhang Binglei, Cao Weijie, Zhang Wenli, Li Tiandong, Liu Lina, Xu LinPing, Gao Fengcai, Wang Yanmei, Wang Fang, Xing Haizhou, Jiang Zhongxing, Shi Jianxiang, Bian Zhilei, Song Yongping

机构信息

Department of Hematology, The First Affiliated Hospital of Zhengzhou University, Zhengzhou, 450052, Henan, China.

Department of Hematology, Henan Provincial Hematology Hospital, Zhengzhou, 450000, Henan, China.

出版信息

Exp Hematol Oncol. 2023 May 8;12(1):44. doi: 10.1186/s40164-023-00402-5.

Abstract

BACKGROUND

BCMA CAR-T is highly effective for relapsed/refractory multiple myeloma(R/R-MM) and significantly improves the survival of patients. However, the short remission time and high relapse rate of MM patients treated with BCMA CAR-T remain bottlenecks that limit long-term survival. The immune microenvironment of the bone marrow (BM) in R/R-MM may be responsible for this. The present study aims to present an in-depth analysis of resistant mechanisms and to explore potential novel therapeutic targets for relapse of BCMA CAR-T treatment via single-cell RNA sequencing (scRNA-seq) of BM plasma cells and immune cells.

METHODS

This study used 10X Genomic scRNA-seq to identify cell populations in R/R-MM CD45 BM cells before BCMA CAR-T treatment and relapse after BCMA CAR-T treatment. Cell Ranger pipeline and CellChat were used to perform detailed analysis.

RESULTS

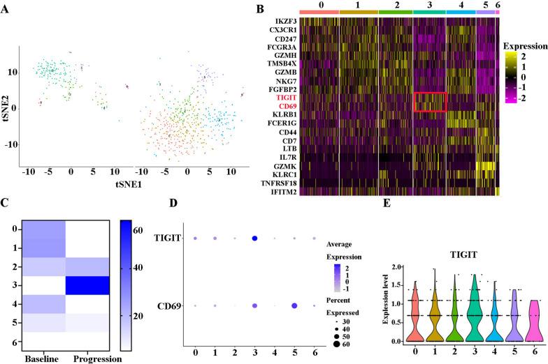
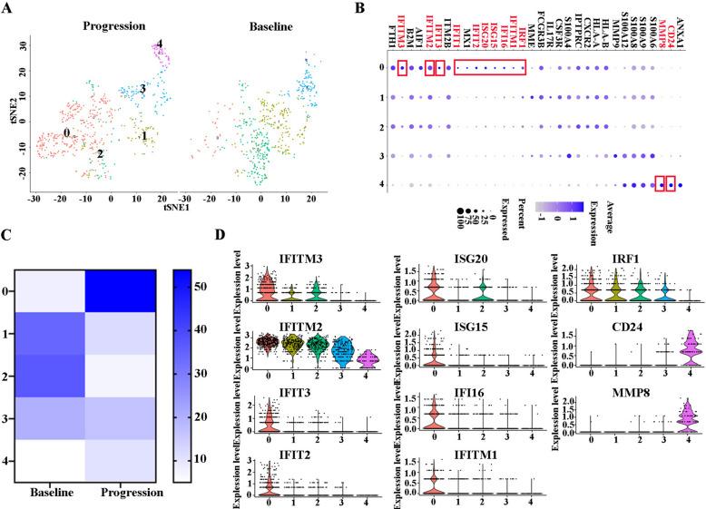
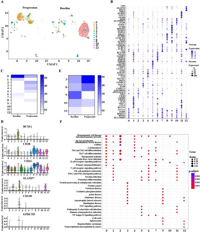
We compared the heterogeneity of CD45 BM cells before BCMA CAR-T treatment and relapse after BCMA CAR-T treatment. We found that the proportion of monocytes/macrophages increased, while the percentage of T cells decreased at relapse after BCMA CAR-T treatment. We then reclustered and analyzed the alterations in plasma cells, T cells, NK cells, DCs, neutrophils, and monocytes/macrophages in the BM microenvironment before BCMA CAR-T treatment and relapse after BCMA CAR-T treatment. We show here that the percentage of BCMA positive plasma cells increased at relapse after BCMA CAR-T cell therapy. Other targets such as CD38, CD24, SLAMF7, CD138, and GPRC5D were also found to be expressed in plasma cells of the R/R-MM patient at relapse after BCMA CAR-T cell therapy. Furthermore, exhausted T cells, TIGITNK cells, interferon-responsive DCs, and interferon-responsive neutrophils, increased in the R/R-MM patient at relapse after BCMA CAR-T cell treatment. Significantly, the proportion of IL1β Mφ, S100A9 Mφ, interferon-responsive Mφ, CD16 Mφ, MARCO Mφ, and S100A11 Mφ significantly increased in the R/R-MM patient at relapse after BCMA CAR-T cell therapy. Cell-cell communication analysis indicated that monocytes/macrophages, especially the MIF and APRIL signaling pathway are key players in R/R-MM patient at relapse after BCMA CAR-T cell therapy.

CONCLUSION

Taken together, our data extend the understanding of intrinsic and extrinsic relapse of BCMA CAR-T treatment in R/R-MM patient and the potential mechanisms involved in the alterations of antigens and the induced immunosuppressive microenvironment, which may provide a basis for the optimization of BCMA CAR-T strategies. Further studies should be performed to confirm these findings.

摘要

背景

靶向B细胞成熟抗原(BCMA)的嵌合抗原受体T细胞(CAR-T)疗法对复发/难治性多发性骨髓瘤(R/R-MM)具有高度疗效,并显著提高了患者的生存率。然而,接受BCMA CAR-T治疗的MM患者缓解时间短和复发率高仍是限制长期生存的瓶颈。R/R-MM患者骨髓(BM)的免疫微环境可能对此负责。本研究旨在通过对BM浆细胞和免疫细胞进行单细胞RNA测序(scRNA-seq),深入分析耐药机制,并探索BCMA CAR-T治疗复发的潜在新治疗靶点。

方法

本研究使用10X基因组scRNA-seq来鉴定BCMA CAR-T治疗前和BCMA CAR-T治疗后复发的R/R-MM CD45 BM细胞中的细胞群。使用Cell Ranger管道和CellChat进行详细分析。

结果

我们比较了BCMA CAR-T治疗前和BCMA CAR-T治疗后复发时CD45 BM细胞的异质性。我们发现,BCMA CAR-T治疗后复发时,单核细胞/巨噬细胞的比例增加,而T细胞的百分比下降。然后,我们对BCMA CAR-T治疗前和BCMA CAR-T治疗后复发时BM微环境中的浆细胞、T细胞、自然杀伤(NK)细胞、树突状细胞(DC)、中性粒细胞和单核细胞/巨噬细胞的变化进行了重新聚类和分析。我们在此表明,BCMA CAR-T细胞治疗后复发时,BCMA阳性浆细胞的百分比增加。还发现其他靶点如CD38、CD24、信号淋巴细胞激活分子家族成员7(SLAMF7)、CD138和G蛋白偶联受体C5型成员D(GPRC5D)在BCMA CAR-T细胞治疗后复发的R/R-MM患者的浆细胞中也有表达。此外,在BCMA CAR-T细胞治疗后复发的R/R-MM患者中,耗竭性T细胞、T细胞免疫球蛋白和ITIM结构域(TIGIT)阳性NK细胞、干扰素反应性DC和干扰素反应性中性粒细胞增加。值得注意的是,在BCMA CAR-T细胞治疗后复发的R/R-MM患者中,白细胞介素1β(IL1β)阳性巨噬细胞(Mφ)、钙结合蛋白A9(S100A9)阳性Mφ、干扰素反应性Mφ、CD16阳性Mφ、巨噬细胞清道夫受体(MARCO)阳性Mφ和S100A11阳性Mφ的比例显著增加。细胞间通讯分析表明,单核细胞/巨噬细胞,尤其是巨噬细胞移动抑制因子(MIF)和增殖诱导配体(APRIL)信号通路是BCMA CAR-T细胞治疗后复发的R/R-MM患者的关键参与者。

结论

综上所述,我们的数据扩展了对R/R-MM患者中BCMA CAR-T治疗的内在和外在复发以及抗原改变和诱导的免疫抑制微环境中潜在机制的理解,这可能为优化BCMA CAR-T策略提供依据。应进行进一步研究以证实这些发现。

https://cdn.ncbi.nlm.nih.gov/pmc/blobs/47e4/10165782/4a582967fe6b/40164_2023_402_Fig1_HTML.jpg

文献AI研究员

20分钟写一篇综述,助力文献阅读效率提升50倍。

立即体验

用中文搜PubMed

大模型驱动的PubMed中文搜索引擎

马上搜索

文档翻译

学术文献翻译模型,支持多种主流文档格式。

立即体验