Suppr超能文献

多发性骨髓瘤患者中高表达ULK2的CD14单核细胞对T淋巴细胞的抑制作用

T-lymphocytes suppression by CD14 monocytes with high expression of ULK2 in patients with multiple myeloma.

作者信息

Peng Fengping, Liu Zhaoyun, Jiang Fengjuan, Li Nianbin, Wang Hao, Meng Nanhao, Liu Hui, Ding Kai, Fu Rong

机构信息

Department of Hematology, Tianjin Medical University General Hospital, 154 Anshan Street, Heping District, Tianjin, 300052, People's Republic of China.

Tianjin Key Laboratory of Bone Marrow Failure and Malignant Hemopoietic Clone Control, Tianjin, 300052, People's Republic of China.

出版信息

J Transl Med. 2025 May 7;23(1):511. doi: 10.1186/s12967-025-06516-0.

Abstract

BACKGROUND

Multiple myeloma (MM), a plasma cell malignancy, remains incurable and is highly prone to relapse. Immunosuppressive cells in the bone marrow environment inhibit endogenous T-lymphocytes activity and reduce the efficacy immunotherapies. Abnormal bone marrow monocytes in MM have been associated with inferior outcomes. This study explored the mechanism of T-lymphocytes suppression by bone marrow CD14 monocytes in MM.

METHODS

Single-cell RNA sequence data (GSE124310) derived from MM samples were analyzed. CD14 monocytes from the bone marrow of patients with newly-diagnosed MM were detected, and RNA sequencing was performed. Interactions between CD14 monocytes and T-lymphocytes, as along with the corresponding downstream signaling mechanism, were assessed through in vitro and in vivo experiments.

RESULTS

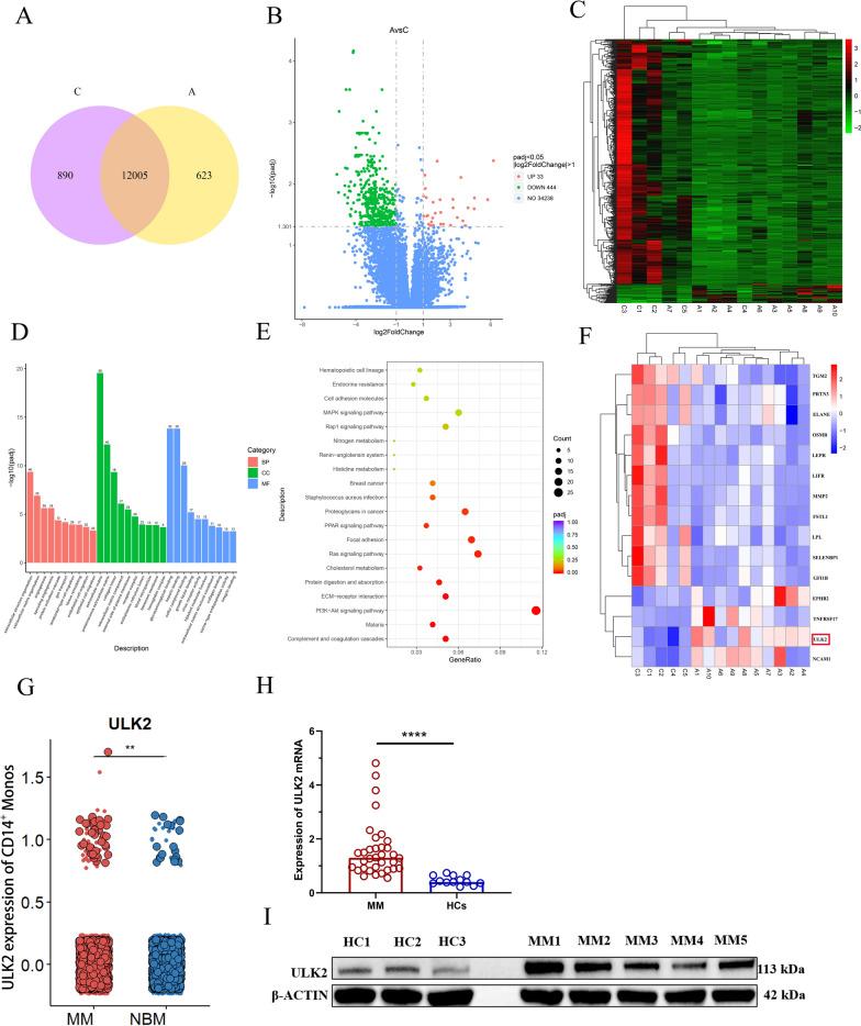
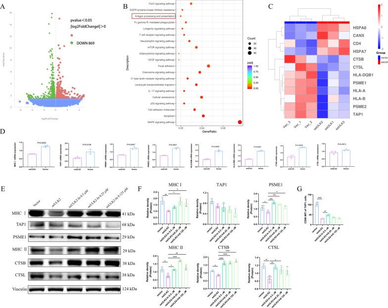
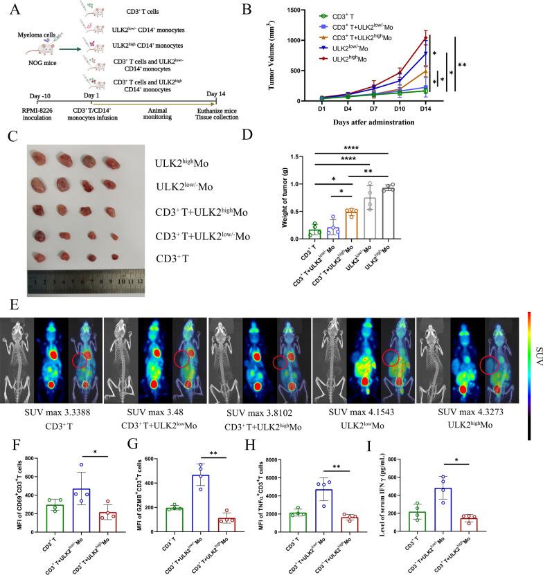
The alterations in MHC II signaling related to outgoing interaction were decreased in CD14 + monocytes from patients with MM. Abnormal numbers, defective antigen presentation, and downregulated surface co-stimulatory molecules in bone marrow CD14 monocytes were also observed. RNA sequencing identified upregulated expression of Unc-51 like autophagy activating kinase 2 (ULK2) in these monocytes, a protein involved in the antigen processing and presentation pathway. CD14 monocytes from patients with NDMM suppressed T-lymphocyte activity, and treatment of CD14 monocytes with a ULK1/ULK2 inhibitor alleviated this suppression. MM xenograft model showed that CD14 monocytes high-expressing ULK2 suppressed T-lymphocytes and promoted tumor growth.

CONCLUSION

We demonstrated that CD14 monocytes from MM can disrupt the delivery of antigenic peptides through the antigen processing and presentation pathway. This disruption affects T-lymphocytes activity and attenuates their ability to kill malignant cells and secrete cytokines. These findings lay the foundation for understanding the immuno-suppressive environment in MM, improving the efficacy of immunotherapy based on T-lymphocytes, and developing new therapeutic targets.

摘要

背景

多发性骨髓瘤(MM)是一种浆细胞恶性肿瘤,仍无法治愈且极易复发。骨髓环境中的免疫抑制细胞会抑制内源性T淋巴细胞活性,并降低免疫治疗的疗效。MM中异常的骨髓单核细胞与较差的预后相关。本研究探讨了MM中骨髓CD14单核细胞抑制T淋巴细胞的机制。

方法

分析来自MM样本的单细胞RNA序列数据(GSE124310)。检测新诊断MM患者骨髓中的CD14单核细胞,并进行RNA测序。通过体外和体内实验评估CD14单核细胞与T淋巴细胞之间的相互作用及其相应的下游信号传导机制。

结果

MM患者CD14 +单核细胞中与外向相互作用相关的MHC II信号改变减少。还观察到骨髓CD14单核细胞数量异常、抗原呈递缺陷以及表面共刺激分子下调。RNA测序确定这些单核细胞中Unc-51样自噬激活激酶2(ULK2)的表达上调,ULK2是一种参与抗原加工和呈递途径的蛋白质。NDMM患者的CD14单核细胞抑制T淋巴细胞活性,用ULK1/ULK2抑制剂处理CD14单核细胞可减轻这种抑制作用。MM异种移植模型显示,高表达ULK2的CD14单核细胞抑制T淋巴细胞并促进肿瘤生长。

结论

我们证明,MM中的CD14单核细胞可通过抗原加工和呈递途径破坏抗原肽的传递。这种破坏影响T淋巴细胞活性,并削弱其杀死恶性细胞和分泌细胞因子的能力。这些发现为理解MM中的免疫抑制环境、提高基于T淋巴细胞的免疫治疗疗效以及开发新的治疗靶点奠定了基础。

https://cdn.ncbi.nlm.nih.gov/pmc/blobs/a562/12057009/a6421aebcaaf/12967_2025_6516_Fig1_HTML.jpg

文献AI研究员

20分钟写一篇综述,助力文献阅读效率提升50倍。

立即体验

用中文搜PubMed

大模型驱动的PubMed中文搜索引擎

马上搜索

文档翻译

学术文献翻译模型,支持多种主流文档格式。

立即体验