Suppr超能文献

单细胞测序技术揭示多发性骨髓瘤中功能失调的抗原呈递 DCs 和单核细胞的不同机制。

Distinct mechanisms of dysfunctional antigen-presenting DCs and monocytes by single-cell sequencing in multiple myeloma.

机构信息

Department of Hematology, Ren Ji Hospital, Shanghai Jiao Tong University School of Medicine, Shanghai, China.

Bio-ID Center, School of Biomedical Engineering, Shanghai Jiao Tong University, Shanghai, China.

出版信息

Cancer Sci. 2023 Jul;114(7):2750-2760. doi: 10.1111/cas.15800. Epub 2023 Apr 12.

Abstract

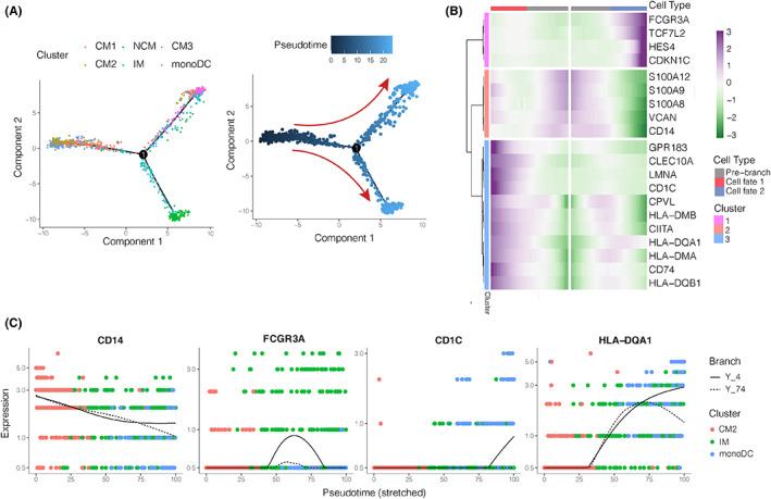
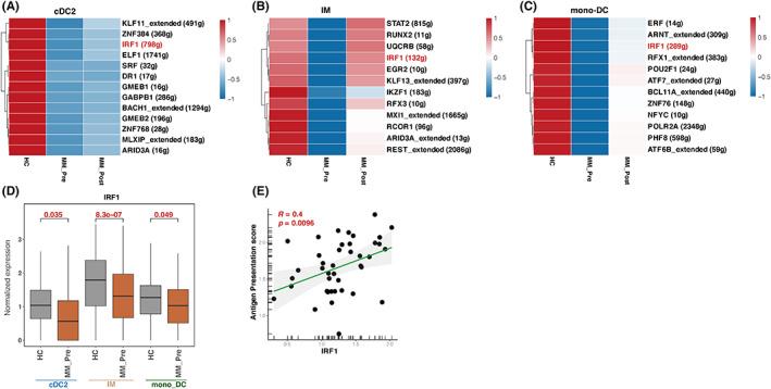
Multiple myeloma (MM) is an incurable plasma cell malignancy with the hallmark of immunodeficiency, including dysfunction of T cells, NK cells, and APCs. Dysfunctional APCs have been reported to play a key role in promoting MM progression. However, the molecular mechanisms remain elusive. Here, single-cell transcriptome analysis of dendritic cells (DC) and monocytes from 10 MM patients and three healthy volunteers was performed. Both DCs and monocytes were divided into five distinct clusters, respectively. Among them, monocyte-derived DCs (mono-DC) were shown to develop from intermediate monocytes (IM) via trajectory analysis. Functional analysis showed that, compared with healthy controls, conventional DC2 (cDC2), mono-DC, and IM of MM patients exhibited impaired antigen processing and presentation capacity. Moreover, reduced regulon activity of interferon regulatory factor 1 (IRF1) was found in cDC2, mono-DC and IM of MM patients according to single-cell regulatory network inference and clustering (SCENIC) analysis, while the downstream mechanisms were distinct. Specifically in MM patients, cathepsin S (CTSS) was markedly downregulated in cDC2, major histocompatibility complex (MHC) class II transactivator (CIITA) was significantly decreased in IM, in addition both CTSS and CIITA were downregulated in mono-DC based on differentially expressed genes analysis. In vitro study validated that knockdown of Irf1 downregulated Ctss and Ciita respectively in mouse DC cell line DC2.4 and mouse monocyte/macrophage cell line RAW264.7, which ultimately inhibited proliferation of CD4 T cells after being cocultured with DC2.4 or RAW264.7 cells. This current study unveils the distinct mechanisms of cDC2, IM, and mono-DC function impairment in MM, offering new insight into the pathogenesis of immunodeficiency.

摘要

多发性骨髓瘤(MM)是一种无法治愈的浆细胞恶性肿瘤,其特征是免疫功能缺陷,包括 T 细胞、NK 细胞和 APC 功能障碍。功能失调的 APC 被报道在促进 MM 进展中发挥关键作用。然而,其分子机制仍不清楚。在这里,对来自 10 名 MM 患者和 3 名健康志愿者的树突状细胞(DC)和单核细胞进行了单细胞转录组分析。DC 和单核细胞分别分为五个不同的簇。其中,通过轨迹分析显示,单核细胞来源的 DC(mono-DC)从中间单核细胞(IM)发育而来。功能分析表明,与健康对照组相比,MM 患者的常规 DC2(cDC2)、mono-DC 和 IM 表现出抗原加工和呈递能力受损。此外,根据单细胞调控网络推断和聚类(SCENIC)分析,发现 MM 患者的 cDC2、mono-DC 和 IM 中的干扰素调节因子 1(IRF1)调控子活性降低,而下游机制则不同。具体而言,在 MM 患者中,cDC2 中的组织蛋白酶 S(CTSS)显著下调,IM 中的主要组织相容性复合体(MHC)II 类转录激活物(CIITA)显著减少,基于差异表达基因分析,mono-DC 中的 CTSS 和 CIITA 均下调。体外研究验证了 Irf1 的敲低分别下调了小鼠 DC 细胞系 DC2.4 和小鼠单核细胞/巨噬细胞系 RAW264.7 中的 Ctss 和 Ciita,最终抑制了与 DC2.4 或 RAW264.7 细胞共培养后 CD4 T 细胞的增殖。本研究揭示了 MM 中 cDC2、IM 和 mono-DC 功能障碍的不同机制,为免疫缺陷的发病机制提供了新的见解。

https://cdn.ncbi.nlm.nih.gov/pmc/blobs/a637/10323097/730678f8fa0d/CAS-114-2750-g002.jpg

文献AI研究员

20分钟写一篇综述,助力文献阅读效率提升50倍。

立即体验

用中文搜PubMed

大模型驱动的PubMed中文搜索引擎

马上搜索

文档翻译

学术文献翻译模型,支持多种主流文档格式。

立即体验