Suppr超能文献

用于靶向和协同化学疗法/光动力疗法/化学动力学疗法的仿生天然小分子共组装体

Bionic natural small molecule co-assemblies towards targeted and synergistic Chemo/PDT/CDT.

作者信息

Fu Shiyao, Wang Mingao, Li Bin, Li Xu, Cheng Jianjun, Zhao Haitian, Zhang Hua, Dong Aijun, Lu Weihong, Yang Xin

机构信息

School of Medicine and Health, Harbin Institute of Technology, No. 92, West Dazhi Street, Nangang District, Harbin, 150001, China.

School of Chemistry and Chemical Engineering, Harbin Institute of Technology, No.92, West Dazhi Street, Nangang District, Harbin, 150001, China.

出版信息

Biomater Res. 2023 May 9;27(1):43. doi: 10.1186/s40824-023-00380-z.

Abstract

BACKGROUND

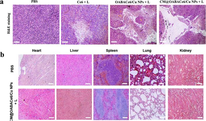
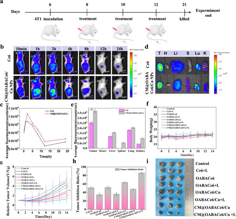
Multi-component nano-delivery systems based on chemotherapy (chemo)- photodynamic therapy (PDT)- chemodynamic therapy (CDT) have gained increased attention as a promising strategy to improve clinical outcomes in cancer treatment. However, there remains a challenge in developing biodegradable, biocompatible, less toxic, yet highly efficient multicomponent nanobased drug delivery systems (DDS). Here, our study presents the screening and development of a novel DDS based on co-assemblies natural small molecule (NSMs). These molecules (oleanolic acid, and betulinic acid) are combined with photosensitizers Chlorine6 (Ce6) and Cu that are encapsulated by tumor cell membranes. This nanocarrier encapsulated in tumor cell membranes achieved good tumor targeting and a significant improvement in tumor accumulation.

METHODS

A reprecipitation method was used to prepare the co-assembled nanocarrier, followed by the introduction of Cu into the DDS (OABACe6 NPs). Then, by wrapping the surface of NPs with the cell membranes of 4T1 which is a kind of mouse breast cancer cells (CM@OABACe6/Cu NPs). and analysis of its structure and size distribution with UV-Vis, XPS, FT-IR, SEM, TEM, and DLS. The synergistic effects of in vitro chemotherapy, CDT and PDT and targeting were also validated by cellular and animal studies.

RESULTS

It was shown that CM@OABACe6/Cu NPs achieved good tumor targeting and a significant improvement in tumor accumulation. In the composite nano-assembly, the NSMs work together with the Ce6 to provide effective and safe chemo and PDT. Moreover, the effect of reduced PDT due to the depletion of reactive oxygen species (ROS) by excess glutathione (GSH) in the tumor can be counteracted when Cu is introduced. More importantly, it also confers CDT through a Fenton-like catalytic reaction with HO overexpressed at the tumor site.

CONCLUSIONS

By constructing CM@OABACe6/Cu NPs with homologous targeting, we create a triple synergistic platform for cancer therapy using PDT, chemo, and CDT. We propose here a novel combinatorial strategy for designing more naturally co-assembled small molecules, especially for the development of multifunctional synergistic therapies that utilize NSMs.

摘要

背景

基于化疗(chemo)-光动力疗法(PDT)-化学动力疗法(CDT)的多组分纳米递送系统作为一种有望改善癌症治疗临床效果的策略,已受到越来越多的关注。然而,开发可生物降解、生物相容性好、毒性小且高效的多组分纳米药物递送系统(DDS)仍然是一个挑战。在此,我们的研究展示了一种基于共组装天然小分子(NSMs)的新型DDS的筛选与开发。这些分子(齐墩果酸和桦木酸)与被肿瘤细胞膜包裹的光敏剂氯6(Ce6)和铜相结合。这种包裹在肿瘤细胞膜中的纳米载体实现了良好的肿瘤靶向性,并显著提高了肿瘤蓄积。

方法

采用复沉淀法制备共组装纳米载体,随后将铜引入DDS(OABACe6 NPs)。然后,用一种小鼠乳腺癌细胞4T1的细胞膜包裹纳米颗粒表面(CM@OABACe6/Cu NPs),并用紫外可见光谱、X射线光电子能谱、傅里叶变换红外光谱、扫描电子显微镜、透射电子显微镜和动态光散射分析其结构和尺寸分布。体外化疗、CDT和PDT的协同作用以及靶向性也通过细胞和动物研究得到验证。

结果

结果表明,CM@OABACe6/Cu NPs实现了良好的肿瘤靶向性,并显著提高了肿瘤蓄积。在复合纳米组装体中,NSMs与Ce6协同作用,提供有效且安全的化疗和PDT。此外,当引入铜时,肿瘤中过量谷胱甘肽(GSH)消耗活性氧(ROS)导致的PDT效果降低可被抵消。更重要的是,它还通过与肿瘤部位过表达的HO发生类芬顿催化反应赋予CDT作用。

结论

通过构建具有同源靶向性的CM@OABACe6/Cu NPs,我们创建了一个利用PDT、化疗和CDT的癌症治疗三重协同平台。我们在此提出一种新颖的组合策略,用于设计更多天然共组装小分子,特别是用于开发利用NSMs的多功能协同疗法。

https://cdn.ncbi.nlm.nih.gov/pmc/blobs/2159/10169343/51fc3eec9c36/40824_2023_380_Sch1_HTML.jpg

文献AI研究员

20分钟写一篇综述,助力文献阅读效率提升50倍。

立即体验

用中文搜PubMed

大模型驱动的PubMed中文搜索引擎

马上搜索

文档翻译

学术文献翻译模型,支持多种主流文档格式。

立即体验