Suppr超能文献

ADP-核糖基化因子 6 的杂合性可减轻动脉粥样硬化的负担和严重程度。

Heterozygosity for ADP-ribosylation factor 6 suppresses the burden and severity of atherosclerosis.

机构信息

Department of Internal Medicine, Division of Geriatrics, The University of Utah, Salt Lake City, Utah, United States of America.

Department of Nutrition and Integrative Physiology, The University of Utah, Salt Lake City, Utah, United States of America.

出版信息

PLoS One. 2023 May 10;18(5):e0285253. doi: 10.1371/journal.pone.0285253. eCollection 2023.

Abstract

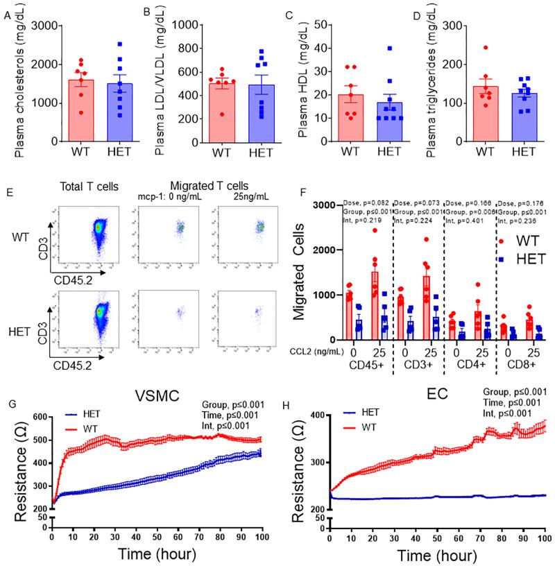
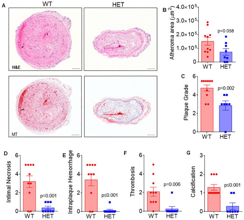
Atherosclerosis is the root cause of major cardiovascular diseases (CVD) such as myocardial infarction and stroke. ADP-ribosylation factor 6 (Arf6) is a ubiquitously expressed GTPase known to be involved in inflammation, vascular permeability and is sensitive to changes in shear stress. Here, using atheroprone, ApoE-/- mice, with a single allele deletion of Arf6 (HET) or wildtype Arf6 (WT), we demonstrate that reduction in Arf6 attenuates atherosclerotic plaque burden and severity. We found that plaque burden in the descending aorta was lower in HET compared to WT mice (p˂0.001) after the consumption of an atherogenic Paigen diet for 5 weeks. Likewise, luminal occlusion, necrotic core size, plaque grade, elastic lamina breaks, and matrix deposition were lower in the aortic root atheromas of HET compared to WT mice (all p≤0.05). We also induced advanced human-like complex atherosclerotic plaque in the left carotid artery using partial carotid ligation surgery and found that atheroma area, plaque grade, intimal necrosis, intraplaque hemorrhage, thrombosis, and calcification were lower in HET compared to WT mice (all p≤0.04). Our findings suggest that the atheroprotection afforded by Arf6 heterozygosity may result from reduced immune cell migration (all p≤0.005) as well as endothelial and vascular smooth muscle cell proliferation (both p≤0.001) but independent of changes in circulating lipids (all p≥0.40). These findings demonstrate a critical role for Arf6 in the development and severity of atherosclerosis and suggest that Arf6 inhibition can be explored as a novel therapeutic strategy for the treatment of atherosclerotic CVD.

摘要

动脉粥样硬化是心肌梗死和中风等主要心血管疾病 (CVD) 的根本原因。ADP-核糖基化因子 6 (Arf6) 是一种普遍表达的 GTPase,已知参与炎症、血管通透性,并对切应力变化敏感。在这里,我们使用动脉粥样硬化易感的 ApoE-/- 小鼠,其 Arf6 有一个等位基因缺失 (杂合子,HET) 或野生型 Arf6 (WT),我们证明 Arf6 的减少可减轻动脉粥样硬化斑块负担和严重程度。我们发现,在用致动脉粥样硬化的 Paigen 饮食喂养 5 周后,HET 小鼠的降主动脉斑块负担低于 WT 小鼠 (p˂0.001)。同样,HET 小鼠主动脉根部动脉粥样硬化瘤中的管腔阻塞、坏死核心大小、斑块分级、弹性膜破裂和基质沉积均低于 WT 小鼠 (所有 p≤0.05)。我们还通过部分颈动脉结扎手术在左侧颈动脉中诱导出先进的人类样复杂动脉粥样硬化斑块,发现 HET 小鼠的动脉粥样硬化斑块面积、斑块分级、内膜坏死、斑块内出血、血栓形成和钙化均低于 WT 小鼠 (所有 p≤0.04)。我们的研究结果表明,Arf6 杂合性提供的抗动脉粥样硬化保护可能是由于免疫细胞迁移减少 (所有 p≤0.005) 以及内皮细胞和血管平滑肌细胞增殖 (两者均 p≤0.001),而与循环脂质变化无关 (所有 p≥0.40)。这些发现表明 Arf6 在动脉粥样硬化的发生和严重程度中起着关键作用,并表明 Arf6 抑制可以作为治疗动脉粥样硬化性 CVD 的一种新的治疗策略进行探索。

https://cdn.ncbi.nlm.nih.gov/pmc/blobs/6b13/10171652/e01a90029b29/pone.0285253.g001.jpg

文献AI研究员

20分钟写一篇综述,助力文献阅读效率提升50倍。

立即体验

用中文搜PubMed

大模型驱动的PubMed中文搜索引擎

马上搜索

文档翻译

学术文献翻译模型,支持多种主流文档格式。

立即体验