Suppr超能文献

NSUN2 通过促进 PFAS mRNA 的稳定性和表达来调控 m C RNA 甲基化,从而促进视网膜母细胞瘤的进展。

NSUN2-mediated m C RNA methylation dictates retinoblastoma progression through promoting PFAS mRNA stability and expression.

机构信息

Department of Ophthalmology, Ninth People's Hospital, Shanghai Jiao Tong University School of Medicine, Shanghai, People's Republic of China.

Shanghai Key Laboratory of Orbital Diseases and Ocular Oncology, Shanghai, People's Republic of China.

出版信息

Clin Transl Med. 2023 May;13(5):e1273. doi: 10.1002/ctm2.1273.

Abstract

BACKGROUND

The precise temporal and spatial regulation of N -methylcytosine (m C) RNA modification plays essential roles in RNA metabolism, and is necessary for the maintenance of epigenome homeostasis. Howbeit, the mechanism underlying the m C modification in carcinogenesis remains to be fully addressed.

METHODS

Global and mRNA m C levels were determined by mRNA isolation and anti-m C dot blot in both retinoblastoma (RB) cells and clinical samples. Orthotopic intraocular xenografts were established to examine the oncogenic behaviours of RB. Genome-wide multiomics analyses were performed to identify the functional target of NSUN2, including proteomic analysis, transcriptome screening and m C-methylated RNA immunoprecipitation sequencing (m C-meRIP-seq). Organoid-based single-cell analysis and gene-correlation analysis were performed to verify the NSUN2/ALYREF/m C-PFAS oncogenic cascade.

RESULTS

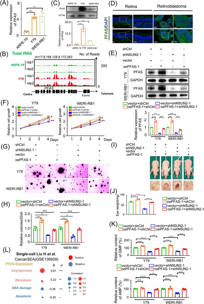
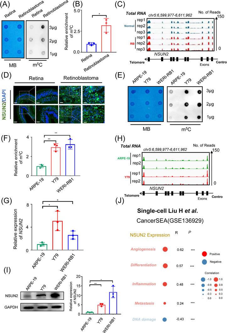
Herein, we report that NSUN2-mediated m C RNA methylation fuels purine biosynthesis during the oncogenic progression of RB. First, we discovered that global and mRNA m C levels were significantly enriched in RBs compared to normal retinas. In addition, tumour-specific NSUN2 expression was noted in RB samples and cell lines. Therapeutically, targeted correction of NSUN2 exhibited efficient therapeutic efficacy in RB both in vitro and in vivo. Through multiomics analyses, we subsequently identified phosphoribosylformylglycinamidine synthase (PFAS), a vital enzyme in purine biosynthesis, as a downstream candidate target of NSUN2. The reintroduction of PFAS largely reversed the inhibitory phenotypes in NSUN2-deficient RB cells, indicating that PFAS was a functional downstream target of NSUN2. Mechanistically, we found that the m C reader protein ALYREF was responsible for the recognition of the m C modification of PFAS, increasing its expression by enhancing its RNA stability.

CONCLUSIONS

Conclusively, we initially demonstrated that NSUN2 is necessary for oncogenic gene activation in RB, expanding the current understanding of dynamic m C function during tumour progression. As the NSUN2/ALYREF/m C-PFAS oncogenic cascade is an important RB trigger, our study suggests that a targeted m C reprogramming therapeutic strategy may be a novel and efficient anti-tumour therapy approach.

摘要

背景

N-甲基胞嘧啶(mC)RNA 修饰的精确时空调控在 RNA 代谢中发挥着重要作用,是维持表观基因组平衡所必需的。然而,mC 修饰在致癌作用中的机制仍有待充分阐明。

方法

通过 mRNA 分离和抗-mC 点印迹,在视网膜母细胞瘤(RB)细胞和临床样本中测定全局和 mRNA mC 水平。建立了原位眼内异种移植以研究 RB 的致癌行为。进行了全基因组多组学分析,以鉴定 NSUN2 的功能靶标,包括蛋白质组分析、转录组筛选和 mC-甲基化 RNA 免疫沉淀测序(mC-meRIP-seq)。基于类器官的单细胞分析和基因相关性分析,验证了 NSUN2/ALYREF/mC-PFAS 致癌级联。

结果

在此,我们报告 NSUN2 介导的 mC RNA 甲基化在 RB 的致癌进展过程中为嘌呤生物合成提供燃料。首先,我们发现与正常视网膜相比,RB 中全局和 mRNA mC 水平显著富集。此外,在 RB 样本和细胞系中观察到肿瘤特异性 NSUN2 表达。在体外和体内,靶向纠正 NSUN2 表现出对 RB 的有效治疗效果。通过多组学分析,我们随后确定了磷核糖基甲酰甘氨酰胺合成酶(PFAS),嘌呤生物合成中的一种关键酶,是 NSUN2 的下游候选靶标。PFAS 的重新引入在 NSUN2 缺陷型 RB 细胞中很大程度上逆转了抑制表型,表明 PFAS 是 NSUN2 的功能性下游靶标。在机制上,我们发现 mC 读蛋白 ALYREF 负责识别 PFAS 的 mC 修饰,通过增强其 RNA 稳定性来增加其表达。

结论

总之,我们最初证明 NSUN2 是 RB 中致癌基因激活所必需的,这扩展了当前对肿瘤进展过程中动态 mC 功能的理解。由于 NSUN2/ALYREF/mC-PFAS 致癌级联是 RB 的一个重要触发因素,我们的研究表明,靶向 mC 重编程治疗策略可能是一种新的有效的抗肿瘤治疗方法。

https://cdn.ncbi.nlm.nih.gov/pmc/blobs/3b13/10212275/eed6ce4df2b8/CTM2-13-e1273-g003.jpg

文献AI研究员

20分钟写一篇综述,助力文献阅读效率提升50倍。

立即体验

用中文搜PubMed

大模型驱动的PubMed中文搜索引擎

马上搜索

文档翻译

学术文献翻译模型,支持多种主流文档格式。

立即体验