Suppr超能文献

壳寡糖对环磷酰胺/白消安诱导的早发性卵巢功能衰竭模型小鼠的免疫和生殖保护作用。

Immunity and reproduction protective effects of Chitosan Oligosaccharides in Cyclophosphamide/Busulfan-induced premature ovarian failure model mice.

机构信息

Biobank center, The Second Affiliated Hospital of Nanchang University, Nanchang, China.

Reproductive Health Department, Shenzhen Traditional Chinese Medicine Hospital, Shenzhen, China.

出版信息

Front Immunol. 2023 May 9;14:1185921. doi: 10.3389/fimmu.2023.1185921. eCollection 2023.

Abstract

INTRODUCTION

Premature ovarian failure (POF) is a major cause of infertility among women of reproductive age. Unfortunately, there is no effective treatment available currently. Researchers have shown that immune disorders play a significant role in the development of POF. Moreover, growing evidence suggest that Chitosan Oligosaccharides (COS), which act as critical immunomodulators, may have a key role in preventing and treating a range of immune related reproductive diseases.

METHODS

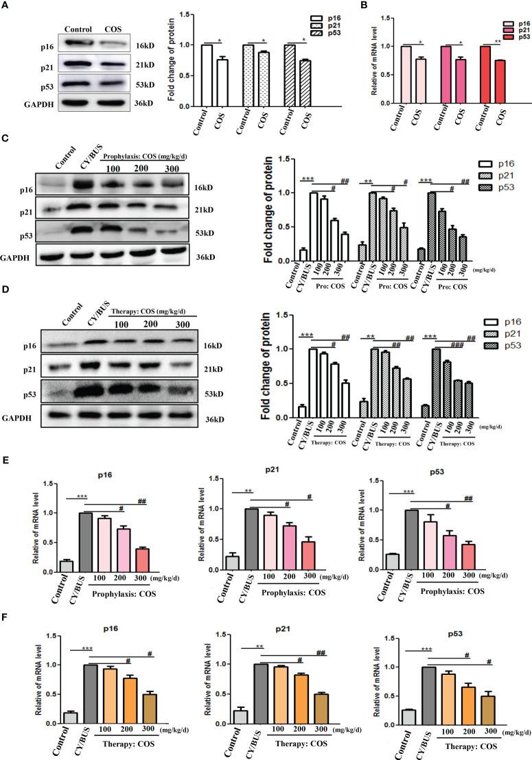
KM mice (6-8 weeks) received a single intraperitoneal injection of cyclophosphamide (CY, 120mg/kg) and busulfan (BUS, 30mg/kg) to establish POF model. After completing the COS pre-treatment or post-treatment procedures, peritoneal resident macrophages (PRMs) were collected for neutral erythrophagocytosis assay to detect phagocytic activity. The thymus, spleen and ovary tissues were collected and weighed to calculate the organ indexes. Hematoxylin-eosin (HE) staining was performed to observe the histopathologic structure of those organs. The serum levels of estrogen (E2) and progesterone (P) were measured the enzyme-linked immunosorbent assay (ELISA). The expression levels of immune factors including interleukin 2 (IL-2), interleukin 4 (IL-4), and tumor necrosis factor α (TNF-α), as well as germ cell markers Mouse Vasa Homologue (MVH) and Fragilis in ovarian tissue, were analyzed by Western blotting and qRT-PCR. In addition, ovarian cell senescence p53/p21/p16 signaling was also detected.

RESULTS

The phagocytic function of PRMs and the structural integrity of thymus and spleen were preserved by COS treatment. The levels of certain immune factors in the ovaries of CY/BUS- induced POF mice were found to be altered, manifested as IL-2 and TNF-α experiencing a significant decline, and IL-4 presenting a notable increase. Both pre-treatment and post-treatment with COS were shown to be protective effects against the damage to ovarian structure caused by CY/BUS. Senescence-associated β-galactosidase (SA-β-Gal) staining results showed that COS prevents CY/BUS-induced ovarian cell senescence. Additionally, COS regulated estrogen and progesterone levels, enhanced follicular development, and blocked ovarian cellular p53/p21/p16 signaling which participating in cell senescence.

CONCLUSION

COS is a potent preventative and therapeutic medicine for premature ovarian failure by enhancing both the ovarian local and systemic immune response as well as inhibiting germ cell senescence.

摘要

简介

卵巢早衰(POF)是育龄妇女不孕的主要原因。目前尚无有效的治疗方法。研究人员发现,免疫紊乱在 POF 的发生发展中起着重要作用。此外,越来越多的证据表明,壳寡糖(COS)作为关键的免疫调节剂,可能在预防和治疗一系列与免疫相关的生殖疾病方面发挥关键作用。

方法

将 6-8 周龄 KM 小鼠单次腹腔注射环磷酰胺(CY,120mg/kg)和白消安(BUS,30mg/kg)建立 POF 模型。完成 COS 预处理或后处理程序后,收集腹腔固有巨噬细胞(PRMs)进行中性红细胞吞噬试验以检测吞噬活性。收集胸腺、脾脏和卵巢组织称重计算器官指数。苏木精-伊红(HE)染色观察这些器官的组织病理学结构。酶联免疫吸附试验(ELISA)测定血清雌二醇(E2)和孕酮(P)水平。Western blot 和 qRT-PCR 分析卵巢组织中免疫因子白细胞介素 2(IL-2)、白细胞介素 4(IL-4)和肿瘤坏死因子 α(TNF-α)以及生殖细胞标志物小鼠同源盒基因 10(MVH)和 Fragilis 的表达水平。此外,还检测了卵巢细胞衰老 p53/p21/p16 信号通路。

结果

COS 处理可维持 PRMs 的吞噬功能和胸腺和脾脏的结构完整性。发现 CY/BUS 诱导的 POF 小鼠卵巢中某些免疫因子的水平发生改变,表现为 IL-2 和 TNF-α显著下降,IL-4显著增加。COS 的预处理和后处理均对 CY/BUS 引起的卵巢结构损伤具有保护作用。衰老相关β-半乳糖苷酶(SA-β-Gal)染色结果表明,COS 可防止 CY/BUS 诱导的卵巢细胞衰老。此外,COS 调节雌激素和孕激素水平,促进卵泡发育,并阻断参与细胞衰老的卵巢细胞 p53/p21/p16 信号通路。

结论

COS 通过增强卵巢局部和全身免疫反应以及抑制生殖细胞衰老,是一种有效的预防和治疗卵巢早衰的药物。

https://cdn.ncbi.nlm.nih.gov/pmc/blobs/a599/10203494/848e17aedca6/fimmu-14-1185921-g001.jpg

文献AI研究员

20分钟写一篇综述,助力文献阅读效率提升50倍。

立即体验

用中文搜PubMed

大模型驱动的PubMed中文搜索引擎

马上搜索

文档翻译

学术文献翻译模型,支持多种主流文档格式。

立即体验