Suppr超能文献

小基因网络描绘了免疫细胞状态,并描绘了黑色素瘤的免疫治疗反应。

Small Gene Networks Delineate Immune Cell States and Characterize Immunotherapy Response in Melanoma.

机构信息

Precision Oncology Ireland, Systems Biology Ireland, School of Medicine, University College Dublin, Belfield, Republic of Ireland.

AstraZeneca, Cambridge Biomedical Campus, Cambridge, United Kingdom.

出版信息

Cancer Immunol Res. 2023 Aug 3;11(8):1125-1136. doi: 10.1158/2326-6066.CIR-22-0563.

Abstract

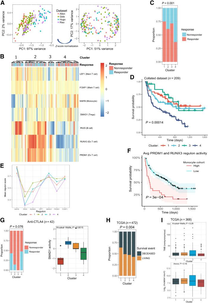
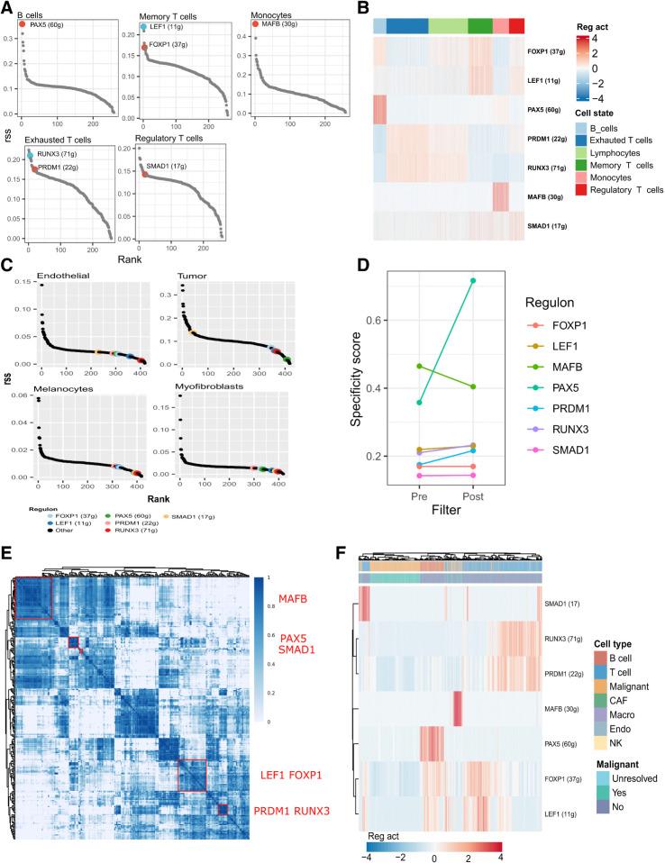
Single-cell technologies have elucidated mechanisms responsible for immune checkpoint inhibitor (ICI) response, but are not amenable to a clinical diagnostic setting. In contrast, bulk RNA sequencing (RNA-seq) is now routine for research and clinical applications. Our workflow uses transcription factor (TF)-directed coexpression networks (regulons) inferred from single-cell RNA-seq data to deconvolute immune functional states from bulk RNA-seq data. Regulons preserve the phenotypic variation in CD45+ immune cells from metastatic melanoma samples (n = 19, discovery dataset) treated with ICIs, despite reducing dimensionality by >100-fold. Four cell states, termed exhausted T cells, monocyte lineage cells, memory T cells, and B cells were associated with therapy response, and were characterized by differentially active and cell state-specific regulons. Clustering of bulk RNA-seq melanoma samples from four independent studies (n = 209, validation dataset) according to regulon-inferred scores identified four groups with significantly different response outcomes (P < 0.001). An intercellular link was established between exhausted T cells and monocyte lineage cells, whereby their cell numbers were correlated, and exhausted T cells predicted prognosis as a function of monocyte lineage cell number. The ligand-receptor expression analysis suggested that monocyte lineage cells drive exhausted T cells into terminal exhaustion through programs that regulate antigen presentation, chronic inflammation, and negative costimulation. Together, our results demonstrate how regulon-based characterization of cell states provide robust and functionally informative markers that can deconvolve bulk RNA-seq data to identify ICI responders.

摘要

单细胞技术已经阐明了导致免疫检查点抑制剂 (ICI) 反应的机制,但不适用于临床诊断环境。相比之下,批量 RNA 测序 (RNA-seq) 现在已广泛应用于研究和临床应用。我们的工作流程使用从单细胞 RNA-seq 数据推断的转录因子 (TF) 导向共表达网络 (调控网络) ,从批量 RNA-seq 数据中推断免疫功能状态。尽管调控网络将转移性黑色素瘤样本 (n = 19,发现数据集) 中 CD45+免疫细胞的表型变异降低了 100 多倍,但仍保留了 ICI 治疗的免疫细胞功能状态。四种细胞状态,称为耗竭 T 细胞、单核细胞谱系细胞、记忆 T 细胞和 B 细胞,与治疗反应相关,其特征是具有不同活性和细胞状态特异性的调控网络。根据调控网络推断的分数,对来自四个独立研究的批量 RNA-seq 黑色素瘤样本 (n = 209,验证数据集) 进行聚类,确定了四个具有显著不同反应结果的组 (P < 0.001)。在耗竭 T 细胞和单核细胞谱系细胞之间建立了细胞间联系,即它们的细胞数量相关,耗竭 T 细胞作为单核细胞谱系细胞数量的函数预测预后。配体-受体表达分析表明,单核细胞谱系细胞通过调节抗原呈递、慢性炎症和负性共刺激的程序将耗竭 T 细胞推向终末耗竭。总之,我们的结果表明,基于调控网络的细胞状态特征提供了强大且具有功能信息的标记物,可以推断批量 RNA-seq 数据以识别 ICI 反应者。

https://cdn.ncbi.nlm.nih.gov/pmc/blobs/3fd5/10398358/0552c2fac2c1/1125fig1.jpg

文献AI研究员

20分钟写一篇综述,助力文献阅读效率提升50倍。

立即体验

用中文搜PubMed

大模型驱动的PubMed中文搜索引擎

马上搜索

文档翻译

学术文献翻译模型,支持多种主流文档格式。

立即体验