Suppr超能文献

应对情绪的风暴:重新解释和距离对事件相关电位的即时和持久影响及其与习惯性使用认知重评的关系。

Weathering the storm of emotions: immediate and lasting effects of reinterpretation and distancing on event-related potentials and their association with habitual use of cognitive reappraisal.

机构信息

Department of Psychotherapy and Systems Neuroscience, Justus Liebig University Giessen, Otto-Behaghel-Str. 10H, Giessen, 35394, Germany.

Bender Institute of Neuroimaging, Justus Liebig University Giessen, Gießen, Germany.

出版信息

Cogn Affect Behav Neurosci. 2023 Aug;23(4):1113-1128. doi: 10.3758/s13415-023-01105-4. Epub 2023 May 25.

Abstract

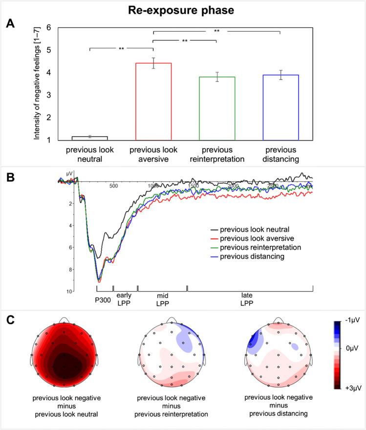
Reinterpretation and distancing, two cognitive reappraisal tactics, are known to effectively reduce negative feelings and event-related potentials (ERPs), such as the P300 and the late positive potential (LPP), in the short-term. Less is known about differential and lasting effects on ERPs as well as their association with habitual reappraisal. Fifty-seven participants were instructed to passively view or reappraise (reinterpretation, distancing) pictures that were repeatedly presented with the same instruction (active regulation phase). Thirty minutes later, these pictures were shown again without instruction for the assessment of lasting effects (re-exposure phase). ERPs were recorded and participants rated the intensity of negative feelings following picture presentation. Reappraisal led to an attenuation of the LPP, and both tactics decreased negative feelings during active regulation, whereby reinterpretation had a stronger impact on the subjective level. Passive re-exposure resulted in reduced negative feelings for previously reappraised pictures but had no lasting effects on ERPs. Higher habitual reappraisal was associated with higher P300 and early LPP amplitudes for emotional reactivity during the active regulation phase. During the re-exposure phase, higher habitual reappraisal was not related to ERPs. The current findings emphasize the effectiveness of both tactics in the short-term and lasting effects on the subjective experience of negative feelings. Enhanced emotional reactivity on the electrocortical level in individuals with a more frequent habitual use of reappraisal might indicate a higher preparedness to regulate.

摘要

再解释和距离化,两种认知重评策略,被证明能有效地减少消极情绪和与事件相关的电位(ERPs),如 P300 和晚期正电位(LPP),在短期内。对于 ERPs 的差异和持久效应以及它们与习惯性重评的关联,人们知之甚少。57 名参与者被指示被动地观看或重新评估(重新解释、距离化)图片,这些图片被反复呈现相同的指令(主动调节阶段)。30 分钟后,这些图片在没有指令的情况下再次显示,以评估持久效应(重新暴露阶段)。记录 ERPs 并在图片呈现后评估参与者对负面感受的强度。重新评价导致 LPP 衰减,两种策略都在主动调节时降低了负面感受,其中重新解释对主观水平的影响更大。被动重新暴露导致以前重新评价的图片的负面感受减少,但对 ERPs 没有持久影响。习惯性重新评价越高,在主动调节阶段对情绪反应的 P300 和早期 LPP 振幅越高。在重新暴露阶段,习惯性重新评价越高与 ERPs 无关。目前的研究结果强调了这两种策略在短期内的有效性以及对负面感受的主观体验的持久影响。在习惯性地更频繁地使用重评的个体中,电皮质水平上增强的情绪反应可能表明他们更有准备进行调节。

https://cdn.ncbi.nlm.nih.gov/pmc/blobs/fd40/10400673/4fa7912fcbc3/13415_2023_1105_Fig1_HTML.jpg

文献AI研究员

20分钟写一篇综述,助力文献阅读效率提升50倍。

立即体验

用中文搜PubMed

大模型驱动的PubMed中文搜索引擎

马上搜索

文档翻译

学术文献翻译模型,支持多种主流文档格式。

立即体验