Suppr超能文献

重症吸入性肺炎中的上、下呼吸道微生物群

The upper and lower respiratory tract microbiome in severe aspiration pneumonia.

作者信息

Kitsios Georgios D, Nguyen Vi D, Sayed Khaled, Al-Yousif Nameer, Schaefer Caitlin, Shah Faraaz A, Bain William, Yang Haopu, Fitch Adam, Li Kelvin, Wang Xiaohong, Qin Shulin, Gentry Heather, Zhang Yingze, Varon Jack, Arciniegas Rubio Antonio, Englert Joshua A, Baron Rebecca M, Lee Janet S, Methé Barbara, Benos Panayiotis V, Morris Alison, McVerry Bryan J

机构信息

Division of Pulmonary, Allergy and Critical Care Medicine, University of Pittsburgh Medical Center, Pittsburgh, PA15213, USA.

University of Pittsburgh School of Medicine, Pittsburgh, PA15213, USA.

出版信息

iScience. 2023 May 6;26(6):106832. doi: 10.1016/j.isci.2023.106832. eCollection 2023 Jun 16.

Abstract

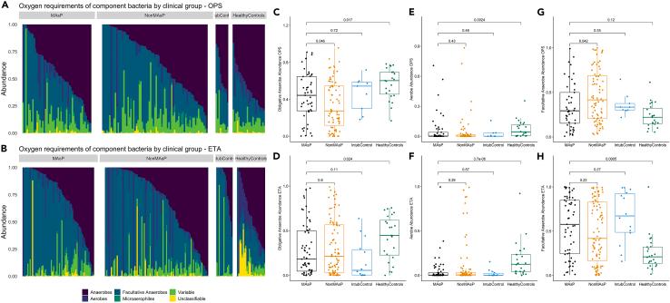
Uncertainty persists whether anaerobic bacteria represent important pathogens in aspiration pneumonia. In a nested case-control study of mechanically ventilated patients classified as macro-aspiration pneumonia (MAsP, n = 56), non-macro-aspiration pneumonia (NonMAsP, n = 91), and uninfected controls (n = 11), we profiled upper (URT) and lower respiratory tract (LRT) microbiota with bacterial 16S rRNA gene sequencing, measured plasma host-response biomarkers, analyzed bacterial communities by diversity and oxygen requirements, and performed unsupervised clustering with Dirichlet Multinomial Models (DMM). MAsP and NonMAsP patients had indistinguishable microbiota profiles by alpha diversity and oxygen requirements with similar host-response profiles and 60-day survival. Unsupervised DMM clusters revealed distinct bacterial clusters in the URT and LRT, with low-diversity clusters enriched for facultative anaerobes and typical pathogens, associated with higher plasma levels of SPD and sCD14 and worse 60-day survival. The predictive inter-patient variability in these bacterial profiles highlights the importance of microbiome study in patient sub-phenotyping and precision medicine approaches for severe pneumonia.

摘要

厌氧细菌是否为吸入性肺炎的重要病原体仍存在不确定性。在一项巢式病例对照研究中,我们将机械通气患者分为大面积吸入性肺炎组(MAsP,n = 56)、非大面积吸入性肺炎组(NonMAsP,n = 91)和未感染对照组(n = 11),通过细菌16S rRNA基因测序分析上呼吸道(URT)和下呼吸道(LRT)微生物群,检测血浆宿主反应生物标志物,按多样性和需氧情况分析细菌群落,并采用狄利克雷多项模型(DMM)进行无监督聚类。MAsP组和NonMAsP组患者在α多样性和需氧情况方面的微生物群特征无差异,宿主反应特征和60天生存率相似。无监督DMM聚类显示URT和LRT中存在不同的细菌簇,低多样性簇中兼性厌氧菌和典型病原体富集,与较高的血浆SPD和sCD14水平以及较差的60天生存率相关。这些细菌特征在患者间的预测变异性突出了微生物组研究在严重肺炎患者亚表型分析和精准医学方法中的重要性。

https://cdn.ncbi.nlm.nih.gov/pmc/blobs/1919/10212968/9b1a29a333eb/fx1.jpg

文献AI研究员

20分钟写一篇综述,助力文献阅读效率提升50倍。

立即体验

用中文搜PubMed

大模型驱动的PubMed中文搜索引擎

马上搜索

文档翻译

学术文献翻译模型,支持多种主流文档格式。

立即体验