Suppr超能文献

bulk 和单细胞转录组谱分析揭示了胃癌中的代谢异质性。

Bulk and single-cell transcriptome profiling reveal the metabolic heterogeneity in gastric cancer.

机构信息

Department of General Surgery, Shanghai Punan Hospital, Pudong New District, Shanghai, China.

出版信息

Sci Rep. 2023 May 31;13(1):8787. doi: 10.1038/s41598-023-35395-y.

Abstract

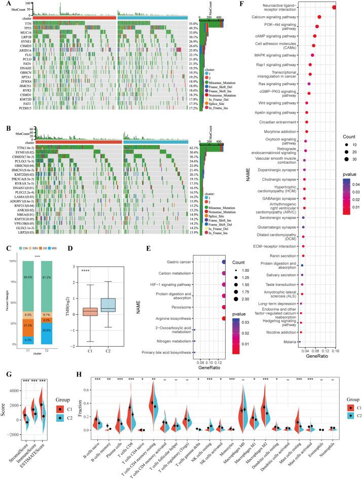
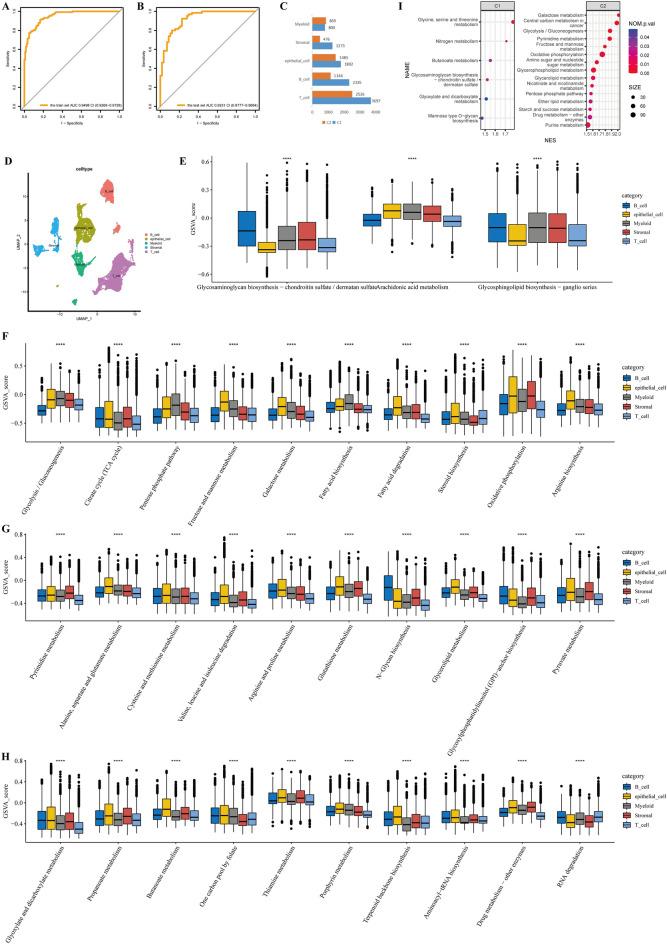
Metabolic reprogramming has been defined as a key hall mark of human tumors. However, metabolic heterogeneity in gastric cancer has not been elucidated. Here we separated the TCGA-STAD dataset into two metabolic subtypes. The differences between subtypes were elaborated in terms of transcriptomics, genomics, tumor-infiltrating cells, and single-cell resolution. We found that metabolic subtype 1 is predominantly characterized by low metabolism, high immune cell infiltration. Subtype 2 is mainly characterized by high metabolism and low immune cell infiltration. From single-cell resolution, we found that the high metabolism of subtype 2 is dominated by epithelial cells. Not only epithelial cells, but also various immune cells and stromal cells showed high metabolism in subtype 2 and low metabolism in subtype 1. Our study established a classification of gastric cancer metabolic subtypes and explored the differences between subtypes from multiple dimensions, especially the single-cell resolution.

摘要

代谢重编程已被定义为人类肿瘤的一个关键标志。然而,胃癌的代谢异质性尚未阐明。在这里,我们将 TCGA-STAD 数据集分为两种代谢亚型。通过转录组学、基因组学、肿瘤浸润细胞和单细胞分辨率来阐述亚型之间的差异。我们发现,代谢亚型 1 的特点是代谢水平低,免疫细胞浸润水平高。亚型 2 的特点主要是代谢水平高,免疫细胞浸润水平低。从单细胞分辨率来看,我们发现亚型 2 的高代谢主要由上皮细胞主导。不仅上皮细胞,各种免疫细胞和基质细胞在亚型 2 中表现出高代谢,而在亚型 1 中则表现出低代谢。我们的研究建立了一种胃癌代谢亚型的分类,并从多个维度,特别是单细胞分辨率,探讨了亚型之间的差异。

https://cdn.ncbi.nlm.nih.gov/pmc/blobs/870d/10232450/28e5baf83c7f/41598_2023_35395_Fig1_HTML.jpg

文献AI研究员

20分钟写一篇综述,助力文献阅读效率提升50倍。

立即体验

用中文搜PubMed

大模型驱动的PubMed中文搜索引擎

马上搜索

文档翻译

学术文献翻译模型,支持多种主流文档格式。

立即体验