Suppr超能文献

内皮细胞端粒功能障碍诱导衰老,导致血管和代谢损伤。

Endothelial cell telomere dysfunction induces senescence and results in vascular and metabolic impairments.

机构信息

Department of Nutrition and Integrative Physiology, The University of Utah, Salt Lake City, Utah, USA.

Department of Geriatrics, Tongji Hospital, Wuhan, China.

出版信息

Aging Cell. 2023 Aug;22(8):e13875. doi: 10.1111/acel.13875. Epub 2023 May 31.

Abstract

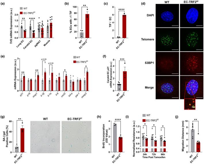
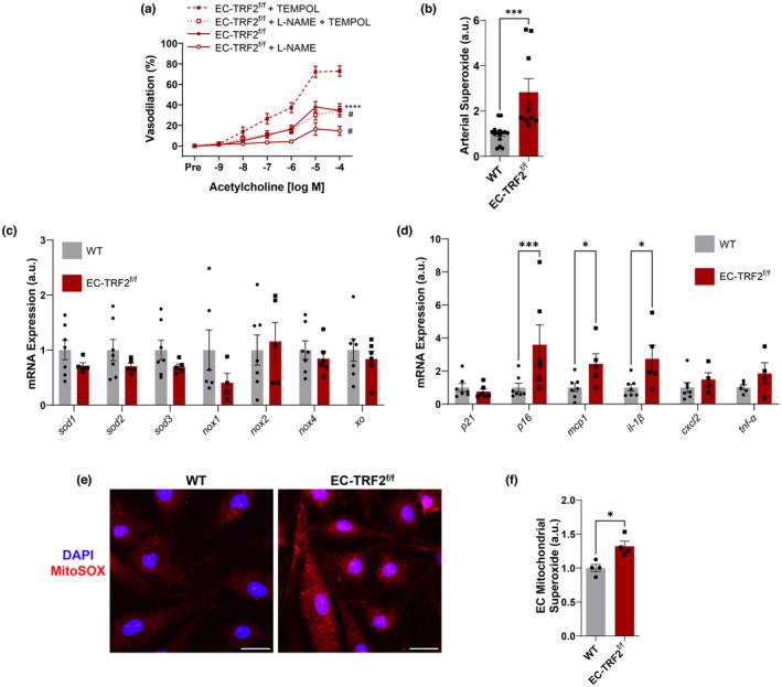
In advanced age, increases in oxidative stress and inflammation impair endothelial function, which contributes to the development of cardiovascular disease (CVD). One plausible source of this oxidative stress and inflammation is an increase in the abundance of senescent endothelial cells. Cellular senescence is a cell cycle arrest that occurs in response to various damaging stimuli. In the present study, we tested the hypothesis that advanced age results in endothelial cell telomere dysfunction that induces senescence. In both human and mouse endothelial cells, advanced age resulted in an increased abundance of dysfunctional telomeres, characterized by activation of DNA damage signaling at telomeric DNA. To test whether this results in senescence, we selectively reduced the telomere shelterin protein telomere repeat binding factor 2 (Trf2) from endothelial cells of young mice. Trf2 reduction increased endothelial cell telomere dysfunction and resulted in cellular senescence. Furthermore, induction of endothelial cell telomere dysfunction increased inflammatory signaling and oxidative stress, resulting in impairments in endothelial function. Finally, we demonstrate that endothelial cell telomere dysfunction-induced senescence impairs glucose tolerance. This likely occurs through increases in inflammatory signaling in the liver and adipose tissue, as well as reductions in microvascular density and vasodilation to metabolic stimuli. Cumulatively, the findings of the present study identify age-related telomere dysfunction as a mechanism that leads to endothelial cell senescence. Furthermore, these data provide compelling evidence that senescent endothelial cells contribute to age-related increases in oxidative stress and inflammation that impair arterial and metabolic function.

摘要

在老年时期,氧化应激和炎症的增加会损害内皮功能,这是心血管疾病(CVD)发展的一个重要原因。这种氧化应激和炎症的一个可能来源是衰老内皮细胞的丰度增加。细胞衰老是一种细胞周期停滞,发生在对各种损伤刺激的反应中。在本研究中,我们检验了这样一个假设,即衰老导致内皮细胞端粒功能障碍,从而诱导衰老。在人源和鼠源内皮细胞中,衰老导致功能失调的端粒丰度增加,其特征是端粒 DNA 处的 DNA 损伤信号激活。为了测试这是否导致衰老,我们选择性地减少了年轻小鼠内皮细胞中端粒体遮蔽蛋白端粒重复结合因子 2(Trf2)的含量。Trf2 的减少增加了内皮细胞端粒功能障碍,并导致细胞衰老。此外,诱导内皮细胞端粒功能障碍增加了炎症信号和氧化应激,导致内皮功能受损。最后,我们证明内皮细胞端粒功能障碍诱导的衰老会损害葡萄糖耐量。这可能是通过肝脏和脂肪组织中炎症信号的增加,以及对代谢刺激的微血管密度和血管扩张的减少而发生的。总之,本研究的结果确定了与年龄相关的端粒功能障碍是导致内皮细胞衰老的一种机制。此外,这些数据提供了令人信服的证据,证明衰老的内皮细胞导致与年龄相关的氧化应激和炎症增加,从而损害动脉和代谢功能。

https://cdn.ncbi.nlm.nih.gov/pmc/blobs/4437/10410008/9f9f07739ea1/ACEL-22-e13875-g007.jpg

文献AI研究员

20分钟写一篇综述,助力文献阅读效率提升50倍。

立即体验

用中文搜PubMed

大模型驱动的PubMed中文搜索引擎

马上搜索

文档翻译

学术文献翻译模型,支持多种主流文档格式。

立即体验