Suppr超能文献

内在 TGF-β 信号减弱慢性肾脏病近端肾小管线粒体损伤和炎症。

Intrinsic TGF-β signaling attenuates proximal tubule mitochondrial injury and inflammation in chronic kidney disease.

机构信息

Institute of Physiology, University of Zurich, Zurich, Switzerland.

Functional Genomics Center Zurich, University of Zurich and ETH Zurich, Zurich, Switzerland.

出版信息

Nat Commun. 2023 Jun 3;14(1):3236. doi: 10.1038/s41467-023-39050-y.

Abstract

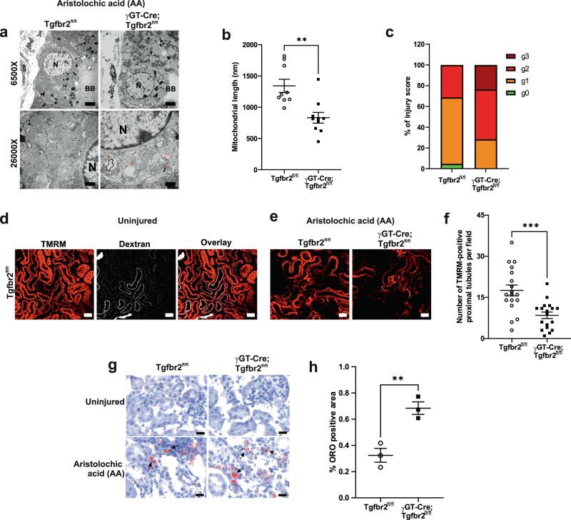
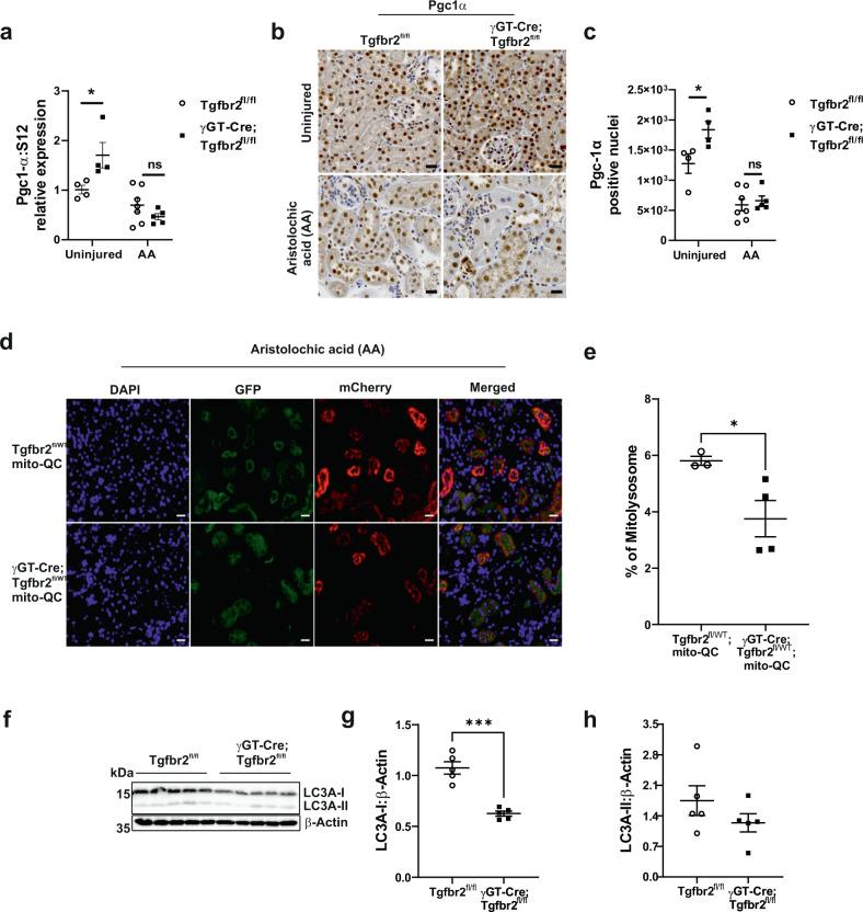
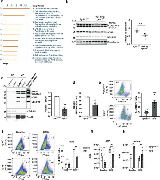
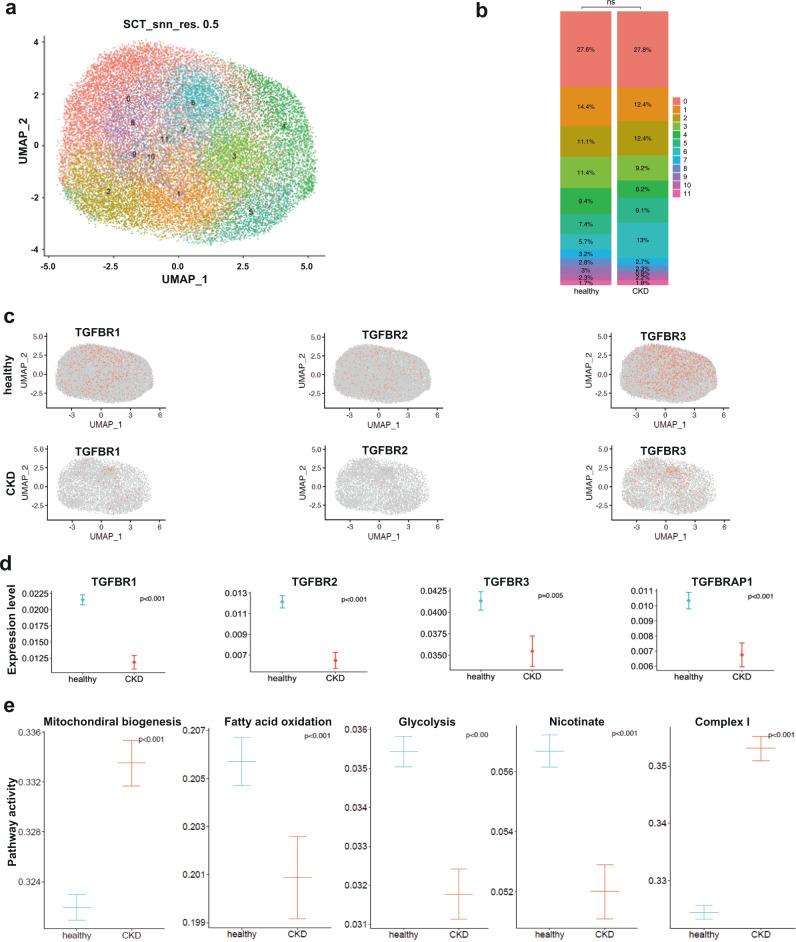
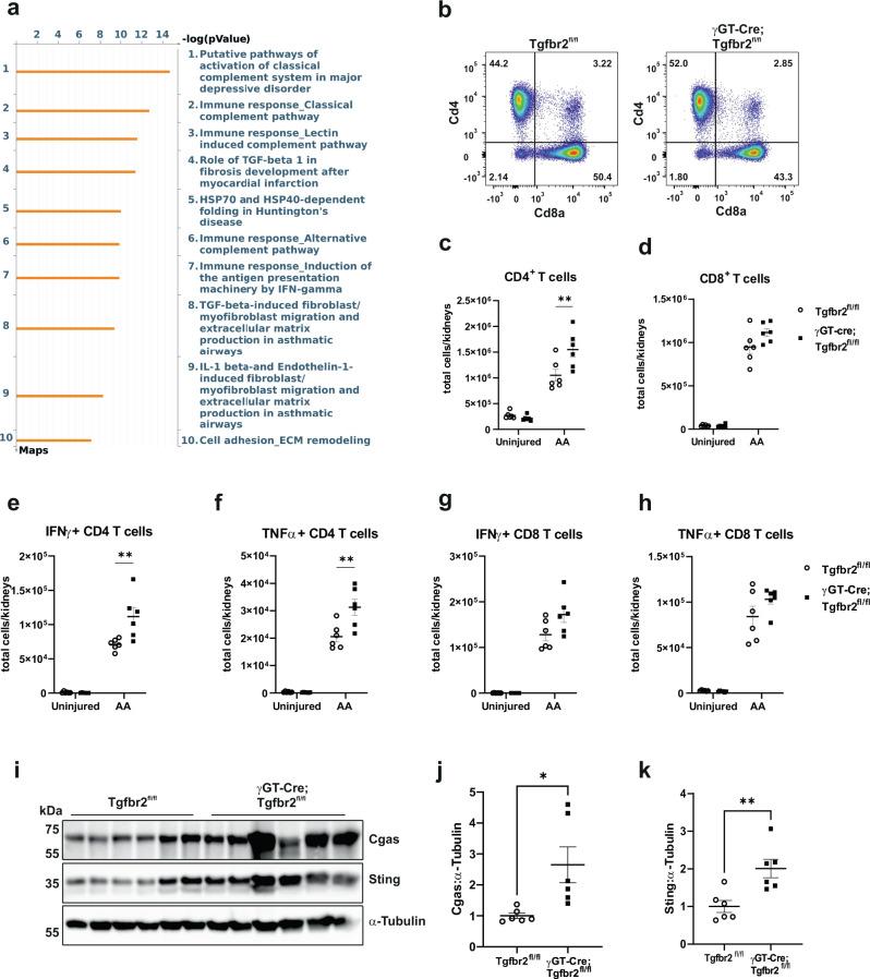
Excessive TGF-β signaling and mitochondrial dysfunction fuel chronic kidney disease (CKD) progression. However, inhibiting TGF-β failed to impede CKD in humans. The proximal tubule (PT), the most vulnerable renal segment, is packed with giant mitochondria and injured PT is pivotal in CKD progression. How TGF-β signaling affects PT mitochondria in CKD remained unknown. Here, we combine spatial transcriptomics and bulk RNAseq with biochemical analyses to depict the role of TGF-β signaling on PT mitochondrial homeostasis and tubulo-interstitial interactions in CKD. Male mice carrying specific deletion of Tgfbr2 in the PT have increased mitochondrial injury and exacerbated Th1 immune response in the aristolochic acid model of CKD, partly, through impaired complex I expression and mitochondrial quality control associated with a metabolic rewiring toward aerobic glycolysis in the PT cells. Injured S3T2 PT cells are identified as the main mediators of the maladaptive macrophage/dendritic cell activation in the absence of Tgfbr2. snRNAseq database analyses confirm decreased TGF-β receptors and a metabolic deregulation in the PT of CKD patients. This study describes the role of TGF-β signaling in PT mitochondrial homeostasis and inflammation in CKD, suggesting potential therapeutic targets that might be used to mitigate CKD progression.

摘要

过度的 TGF-β 信号和线粒体功能障碍推动慢性肾脏病 (CKD) 的进展。然而,抑制 TGF-β未能阻止人类 CKD 的进展。近端肾小管 (PT) 是最易受损伤的肾脏段,富含巨大的线粒体,受损的 PT 在 CKD 进展中至关重要。TGF-β 信号如何影响 CKD 中的 PT 线粒体仍然未知。在这里,我们结合空间转录组学和批量 RNAseq 与生化分析来描述 TGF-β 信号对 CKD 中 PT 线粒体动态平衡和肾小管间质相互作用的作用。在马兜铃酸诱导的 CKD 模型中,雄性小鼠中特异性敲除 PT 中的 Tgfbr2 会导致线粒体损伤增加和 Th1 免疫反应加剧,部分原因是复合物 I 表达受损和与 PT 细胞有氧糖酵解代谢重编程相关的线粒体质量控制受损。受损的 S3T2 PT 细胞被鉴定为缺乏 Tgfbr2 时适应性巨噬细胞/树突状细胞激活的主要介质。snRNAseq 数据库分析证实 TGF-β 受体减少和 CKD 患者 PT 中的代谢失调。这项研究描述了 TGF-β 信号在 CKD 中 PT 线粒体动态平衡和炎症中的作用,提示可能用于减轻 CKD 进展的潜在治疗靶点。

https://cdn.ncbi.nlm.nih.gov/pmc/blobs/3583/10239443/18ecf187f92e/41467_2023_39050_Fig1_HTML.jpg

文献AI研究员

20分钟写一篇综述,助力文献阅读效率提升50倍。

立即体验

用中文搜PubMed

大模型驱动的PubMed中文搜索引擎

马上搜索

文档翻译

学术文献翻译模型,支持多种主流文档格式。

立即体验