Suppr超能文献

绿原酸通过脂多糖诱导的神经炎症对小鼠认知功能障碍的作用及机制。

Effect and mechanism of chlorogenic acid on cognitive dysfunction in mice by lipopolysaccharide-induced neuroinflammation.

机构信息

Key Laboratory of Xinjiang Endemic and Ethnic Diseases, Ministry of Education, Shihezi University School of Medicine, Shihezi, China.

National Health Commission (NHC) Key Laboratory of Prevention and Treatment of Central Asia High Incidence Diseases, First Affiliated Hospital, Shihezi University School of Medicine, Shihezi, China.

出版信息

Front Immunol. 2023 May 24;14:1178188. doi: 10.3389/fimmu.2023.1178188. eCollection 2023.

Abstract

BACKGROUND

Neuroinflammation is an important factor causing numerous neurodegenerative pathologies. Inflammation can lead to abnormal neuronal structure and function and even death, followed by cognitive dysfunction. There is growing evidence that chlorogenic acid has anti-inflammatory effects and immunomodulatory activity.

PURPOSE

The aim of this study was to elucidate the potential targets and molecular mechanisms of chlorogenic acid in the treatment of neuroinflammation.

METHODS

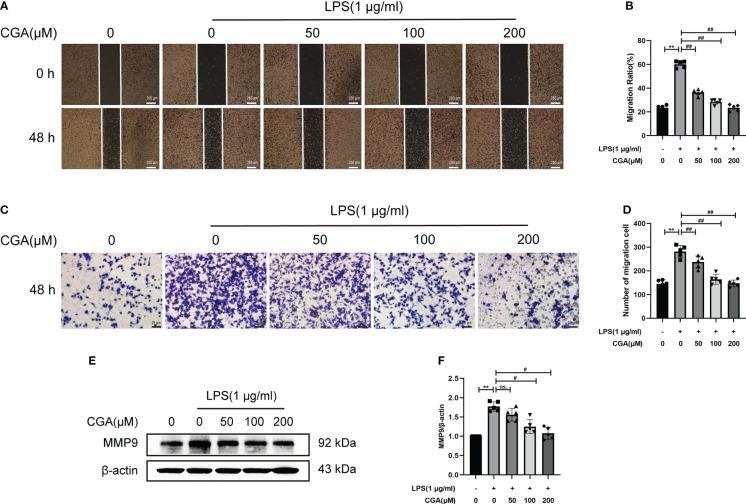
We used the lipopolysaccharide-induced neuroinflammation mouse model and the lipopolysaccharide-stimulated BV-2 cells model. Behavioral scores and experiments were used to assess cognitive dysfunction in mice. HE staining and immunohistochemistry were used to assess neuronal damage in the mouse brain. Immunofluorescence detected microglia polarization in mouse brain. Western blot and flow cytometry detected the polarization of BV-2 cells. The migration of BV-2 cells was detected by wound healing assay and transwell assay. Potential targets for chlorogenic acid to exert protective effects were predicted by network pharmacology. These targets were then validated using molecular docking and experiments.

RESULTS

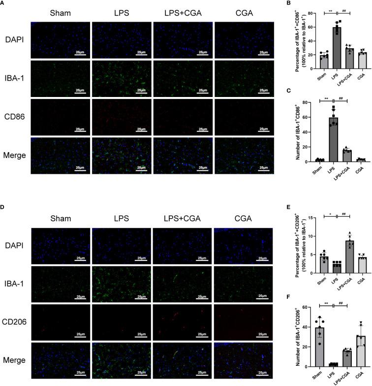
The results of experiments showed that chlorogenic acid had an obvious ameliorating effect on neuroinflammation-induced cognitive dysfunction. We found that chlorogenic acid was able to inhibit BV-2 cells M1 polarization and promote BV-2 cells M2 polarization while also inhibiting the abnormal migration of BV-2 cells. Based on the network pharmacology results, we identified the TNF signaling pathway as a key signaling pathway in which chlorogenic acid exerts anti-neuroinflammatory effects. Among them, Akt1, TNF, MMP9, PTGS2, MAPK1, MAPK14, and RELA are the core targets for chlorogenic acid to function.

CONCLUSION

Chlorogenic acid can inhibit microglial polarization toward the M1 phenotype and improve neuroinflammation-induced cognitive dysfunction in mice by modulating these key targets in the TNF signaling pathway.

摘要

背景

神经炎症是导致许多神经退行性病变的重要因素。炎症可导致神经元结构和功能异常,甚至死亡,进而导致认知功能障碍。越来越多的证据表明,绿原酸具有抗炎作用和免疫调节活性。

目的

本研究旨在阐明绿原酸治疗神经炎症的潜在靶点和分子机制。

方法

我们使用脂多糖诱导的神经炎症小鼠模型和脂多糖刺激的 BV-2 细胞模型。行为评分和实验用于评估小鼠的认知功能障碍。HE 染色和免疫组织化学用于评估小鼠大脑中的神经元损伤。免疫荧光检测小鼠大脑中小胶质细胞的极化。Western blot 和流式细胞术检测 BV-2 细胞的极化。划痕愈合实验和 Transwell 实验检测 BV-2 细胞的迁移。通过网络药理学预测绿原酸发挥保护作用的潜在靶点,然后通过分子对接和实验进行验证。

结果

实验结果表明,绿原酸对神经炎症引起的认知功能障碍有明显的改善作用。我们发现绿原酸能够抑制 BV-2 细胞 M1 极化并促进 BV-2 细胞 M2 极化,同时抑制 BV-2 细胞的异常迁移。基于网络药理学结果,我们确定 TNF 信号通路是绿原酸发挥抗炎作用的关键信号通路。其中,Akt1、TNF、MMP9、PTGS2、MAPK1、MAPK14 和 RELA 是绿原酸发挥作用的核心靶点。

结论

绿原酸通过调节 TNF 信号通路中的这些关键靶点,抑制小胶质细胞向 M1 表型极化,改善小鼠神经炎症引起的认知功能障碍。

https://cdn.ncbi.nlm.nih.gov/pmc/blobs/d757/10244504/3bf9359487b5/fimmu-14-1178188-g001.jpg

文献AI研究员

20分钟写一篇综述,助力文献阅读效率提升50倍。

立即体验

用中文搜PubMed

大模型驱动的PubMed中文搜索引擎

马上搜索

文档翻译

学术文献翻译模型,支持多种主流文档格式。

立即体验