Suppr超能文献

奥沙利铂作为一种新型辅助药物治疗前列腺癌以提高化疗的抗肿瘤作用。

Improving the Antitumor Effect of Chemotherapy with Ocoxin as a Novel Adjuvant Agent to Treat Prostate Cancer.

机构信息

Cell Biology and Histology Department, Medicine and Nursing Faculty, University of the Basque Country, 48940 Leioa, Spain.

Research and Development, Catalysis S.L., 28016 Madrid, Spain.

出版信息

Nutrients. 2023 May 29;15(11):2536. doi: 10.3390/nu15112536.

Abstract

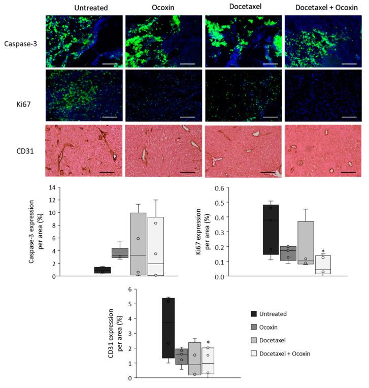
Prostate cancer is one of the most common cancers among men. Although many patients respond favorably to first-line treatments, castration-and chemotherapy-resistance arises after a few years, leading to metastasis. Thus, new approaches are being investigated using natural supplements to reinforce current therapies. Ocoxin is a plant-based mixture with antitumor properties that have been proved in several cancers. Here, we evaluated the cytotoxic capacity of this compound itself and combined with Docetaxel, Enzalutamide and Olaparib as an adjuvant agent. We observed that Ocoxin reduced tumor cell viability; slowed down cell cycles; altered the expression of genes involved in DNA replication, cell cycles and the p53 signaling pathway; and reduced migratory capacity after stimulation with cancer-associated fibroblasts (CAFs) and osteoblasts in vitro and reduced tumor volume in vivo. The combination of the nutritional supplement with chemotherapy showed a higher cytotoxic effect than chemotherapy alone and reverted chemoresistance conferred by CAFs and osteoblasts. Moreover, the adjuvant therapy also improved the outcome in vivo compared to the treatment with solo chemotherapy, where mice developed smaller tumors and less angiogenesis. Therefore, Ocoxin arises as a good candidate for further studies in combination with current treatments for prostate-cancer patients.

摘要

前列腺癌是男性中最常见的癌症之一。尽管许多患者对一线治疗反应良好,但几年后会出现去势和化疗耐药,导致转移。因此,正在研究使用天然补充剂来加强现有治疗方法的新方法。Ocoxin 是一种具有抗肿瘤特性的植物混合物,已在多种癌症中得到证实。在这里,我们评估了该化合物本身及其与多西他赛、恩扎鲁胺和奥拉帕利联合作为辅助剂的细胞毒性。我们观察到 Ocoxin 降低了肿瘤细胞活力;减缓了细胞周期;改变了参与 DNA 复制、细胞周期和 p53 信号通路的基因的表达;并降低了体外与癌症相关成纤维细胞 (CAFs) 和成骨细胞刺激后的迁移能力,并减少了体内肿瘤体积。与单独化疗相比,营养补充剂与化疗的联合具有更高的细胞毒性作用,并逆转了 CAFs 和成骨细胞赋予的化疗耐药性。此外,辅助治疗还改善了体内的治疗效果,与单独化疗相比,小鼠的肿瘤更小,血管生成更少。因此,Ocoxin 作为与当前前列腺癌患者治疗方法联合使用的进一步研究的候选药物具有很大的潜力。

https://cdn.ncbi.nlm.nih.gov/pmc/blobs/5d9f/10255289/b908de7f6ea6/nutrients-15-02536-g001.jpg

文献AI研究员

20分钟写一篇综述,助力文献阅读效率提升50倍。

立即体验

用中文搜PubMed

大模型驱动的PubMed中文搜索引擎

马上搜索

文档翻译

学术文献翻译模型,支持多种主流文档格式。

立即体验