Suppr超能文献

使用机器学习发现衰老细胞清除剂。

Discovery of senolytics using machine learning.

机构信息

Cancer Research UK Edinburgh Centre, MRC Institute of Genetics and Cancer, University of Edinburgh, Crewe Road, Edinburgh, EH4 2XR, UK.

Instituto de Biomedicina y Biotecnología de Cantabria (IBBTEC), CSIC-Universidad de Cantabria-SODERCAN. C/ Albert Einstein 22, Santander, 39011, Spain.

出版信息

Nat Commun. 2023 Jun 10;14(1):3445. doi: 10.1038/s41467-023-39120-1.

Abstract

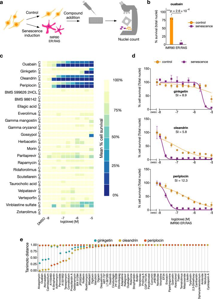
Cellular senescence is a stress response involved in ageing and diverse disease processes including cancer, type-2 diabetes, osteoarthritis and viral infection. Despite growing interest in targeted elimination of senescent cells, only few senolytics are known due to the lack of well-characterised molecular targets. Here, we report the discovery of three senolytics using cost-effective machine learning algorithms trained solely on published data. We computationally screened various chemical libraries and validated the senolytic action of ginkgetin, periplocin and oleandrin in human cell lines under various modalities of senescence. The compounds have potency comparable to known senolytics, and we show that oleandrin has improved potency over its target as compared to best-in-class alternatives. Our approach led to several hundred-fold reduction in drug screening costs and demonstrates that artificial intelligence can take maximum advantage of small and heterogeneous drug screening data, paving the way for new open science approaches to early-stage drug discovery.

摘要

细胞衰老(Cellular senescence)是一种与衰老和多种疾病过程(包括癌症、2 型糖尿病、骨关节炎和病毒感染)相关的应激反应。尽管人们对靶向消除衰老细胞的兴趣日益浓厚,但由于缺乏特征明确的分子靶点,目前已知的衰老细胞清除剂(senolytics)寥寥无几。在这里,我们报告了使用仅基于已发表数据训练的具有成本效益的机器学习算法发现的三种衰老细胞清除剂。我们通过计算筛选了各种化学文库,并验证了银杏素、杠柳毒苷和榄香烯在各种衰老模式下对人细胞系的衰老细胞清除作用。这些化合物的效力与已知的衰老细胞清除剂相当,我们还表明,与同类最佳药物相比,榄香烯对其靶标具有更高的效力。我们的方法使药物筛选成本降低了数百倍,证明了人工智能可以充分利用小规模和异质的药物筛选数据,为早期药物发现的新开放科学方法铺平了道路。

https://cdn.ncbi.nlm.nih.gov/pmc/blobs/9ff9/10257674/919677ab522a/41467_2023_39120_Fig1_HTML.jpg

文献AI研究员

20分钟写一篇综述,助力文献阅读效率提升50倍。

立即体验

用中文搜PubMed

大模型驱动的PubMed中文搜索引擎

马上搜索

文档翻译

学术文献翻译模型,支持多种主流文档格式。

立即体验