Suppr超能文献

铜死亡相关长链非编码RNA预测急性髓系白血病的预后。

Cuproptosis-related lncRNAs forecast the prognosis of acute myeloid leukemia.

作者信息

Zhang Tong, Liao Danying, Hu Yu

机构信息

Department of Hematology, Wuhan Union Hospital, Tongji Medical College, Huazhong University of Science and Technology, Wuhan, China.

出版信息

Transl Cancer Res. 2023 May 31;12(5):1175-1195. doi: 10.21037/tcr-22-2526. Epub 2023 Apr 18.

Abstract

BACKGROUND

Acute myeloid leukemia (AML) is a highly heterogeneous cluster of hematologic malignancies. Leukemic stem cells (LSCs) are one of the culprits for the persistence and relapse of AML. The discovery of copper-induced cell death, namely cuproptosis, gives bright insights into the treatment of AML. Analogous to copper ions, long non-coding RNAs (lncRNAs) are not bystanders for AML progression, especially for LSC physiology. Uncovering the involvement of cuproptosis-related lncRNAs in AML will benefit clinical management.

METHODS

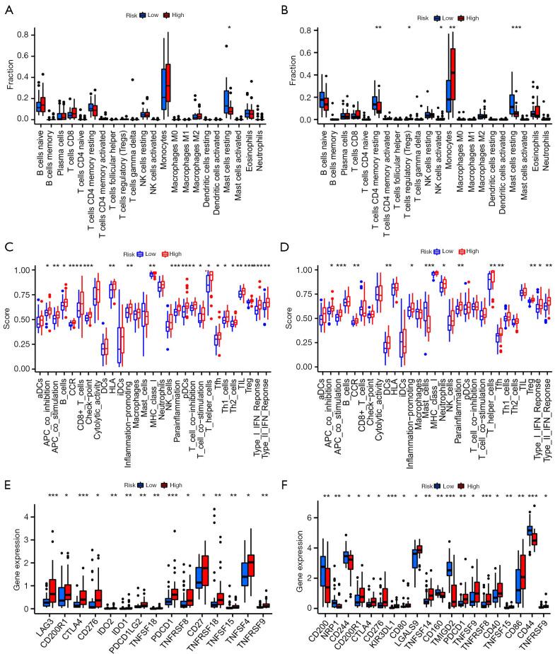
Detection of prognostic relevant cuproptosis-related lncRNAs are carried out by Pearson correlation analysis and univariate Cox analysis with RNA sequencing data of The Cancer Genome Atlas-Acute Myeloid Leukemia (TCGA-LAML) cohort. After the least absolute shrinkage and selection operator (LASSO) regression and the subsequent multivariate Cox analysis, a cuproptosis-related risk score (CuRS) system was derived to weigh the risk of AML patients. Thereafter, AML patients were classified into two groups by their risk property which was validated with principal component analysis (PCA), risk curves, Kaplan-Meier survival analysis, the combined receiver operating characteristic (ROC) curves, and nomogram. Variations in biological pathways and divergences in immune infiltration and immune-related processes between groups were resolved by GSEA and CIBERSORT algorism, respectively. Response to chemotherapies were scrutinized as well. The expression profiles of the candidate lncRNAs were examined by real-time quantitative polymerase chain reaction (RT-qPCR) and the specific mechanisms of lncRNA were determined by transcriptomic analysis.

RESULTS

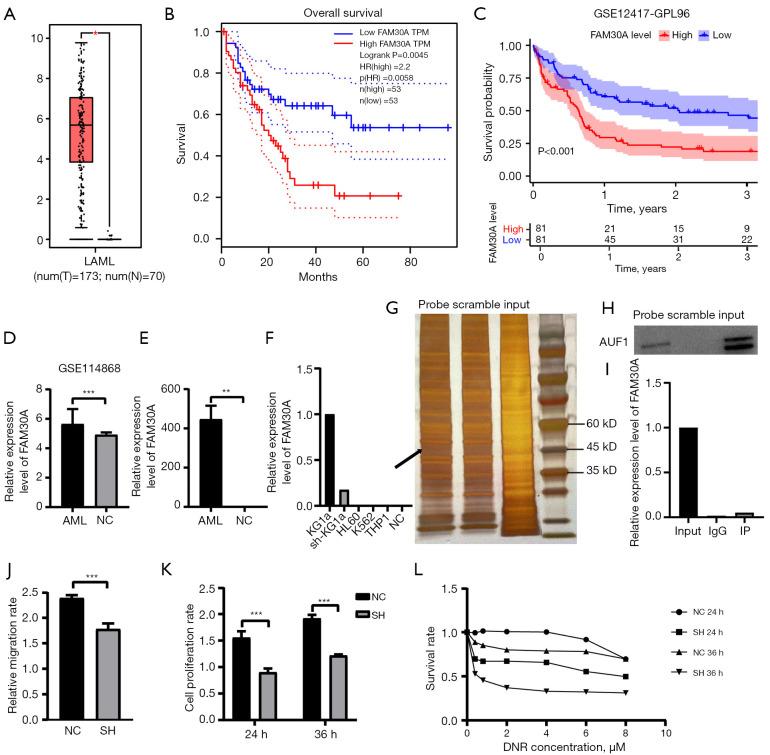
We fabricated an efficient prognostic signature named CuRS incorporating 4 lncRNAs (, , , and ) relevant to immune environment and chemotherapy responsiveness. The relevance of lncRNA with proliferation, migration ability, Daunorubicin resistance and its reciprocal action with were demonstrated in an LSC cell line. Transcriptomic analysis suggested correlations between and T cell differentiation and signaling, intercellular junction genes.

CONCLUSIONS

The prognostic signature CuRS can guide prognostic stratification and personalized AML therapy. Analysis of offers a foundation for investigating LSC-targeted therapies.

摘要

背景

急性髓系白血病(AML)是一组高度异质性的血液系统恶性肿瘤。白血病干细胞(LSCs)是AML持续存在和复发的罪魁祸首之一。铜诱导的细胞死亡即铜死亡的发现为AML的治疗提供了新的思路。与铜离子类似,长链非编码RNA(lncRNAs)并非AML进展的旁观者,尤其是对LSC生理学而言。揭示与铜死亡相关的lncRNAs在AML中的作用将有助于临床管理。

方法

通过Pearson相关分析和单因素Cox分析,利用癌症基因组图谱-急性髓系白血病(TCGA-LAML)队列的RNA测序数据检测与预后相关的铜死亡相关lncRNAs。经过最小绝对收缩和选择算子(LASSO)回归及随后的多因素Cox分析,得出一个与铜死亡相关的风险评分(CuRS)系统来衡量AML患者的风险。此后,根据AML患者的风险特征将其分为两组,并通过主成分分析(PCA)、风险曲线、Kaplan-Meier生存分析、联合受试者工作特征(ROC)曲线和列线图进行验证。分别通过基因集富集分析(GSEA)和CIBERSORT算法解析两组之间生物途径的变化以及免疫浸润和免疫相关过程的差异。同时也对化疗反应进行了研究。通过实时定量聚合酶链反应(RT-qPCR)检测候选lncRNAs的表达谱,并通过转录组分析确定lncRNA的具体机制。

结果

我们构建了一个有效的预后标志物CuRS,它包含4个与免疫环境和化疗反应性相关的lncRNAs(、、和)。在一个LSC细胞系中证实了lncRNA与增殖、迁移能力、柔红霉素耐药性及其与的相互作用。转录组分析表明与T细胞分化和信号传导、细胞间连接基因之间存在相关性。

结论

预后标志物CuRS可指导预后分层和AML的个性化治疗。对的分析为研究靶向LSC的治疗方法提供了基础。

https://cdn.ncbi.nlm.nih.gov/pmc/blobs/7748/10248575/38589bd96459/tcr-12-05-1175-f1.jpg

文献AI研究员

20分钟写一篇综述,助力文献阅读效率提升50倍。

立即体验

用中文搜PubMed

大模型驱动的PubMed中文搜索引擎

马上搜索

文档翻译

学术文献翻译模型,支持多种主流文档格式。

立即体验