Suppr超能文献

丙酮酸脱氢酶E1α亚基(PDHA1)对急性髓系白血病中铜稳态和铜死亡的调节作用

Modulation of copper homeostasis and cuproptosis by PDHA1 in acute myeloid leukemia.

作者信息

Chen Tianping, Wei Nan, Lv Wenxiu, Qu Lijun, Qu Qian, Wu Chaohong, Ling Yuan, Liu Haipeng, Liu Hongjun

机构信息

Department of Hematology and Oncology, Anhui Provincial Children's Hospital (Pediatric Hospital of Fudan University Anhui Hospital), No. 39, Wangjiang East Road, Hefei, 230000, Anhui, China.

Hematology Research Centre, Anhui Provincial Research Institute of Pediatrics, Hefei, China.

出版信息

Discov Oncol. 2025 Jun 10;16(1):1044. doi: 10.1007/s12672-025-02814-7.

Abstract

BACKGROUND

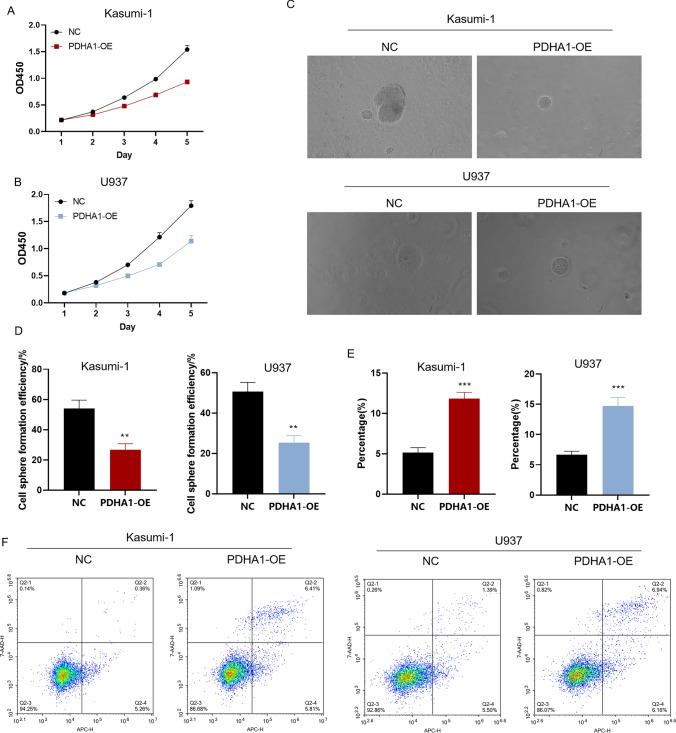
Acute myeloid leukemia (AML) is an aggressive malignancy with poor prognosis. Recent studies highlight cuproptosis, a copper-dependent cell death mechanism, as a potential therapeutic target in cancers. This study investigates the expression and functional significance of CRGs, particularly PDHA1, in AML progression and cuproptosis regulation METHODS: We integrated bioinformatics analysis and experimental validation. Bioinformatics analysis of RNA-seq data from The Cancer Genome Atlas (TCGA) and Genotype-Tissue Expression (GTEx) was performed to identify CRGs associated with AML. Among these, pyruvate dehydrogenase E1 alpha subunit (PDHA1) was selected for further investigation. AML cell lines (Kasumi-1, U937, etc.) were treated with Elesclomol-CuCl2 to induce cuproptosis. PDHA1 was overexpressed via transfection, and its effects on proliferation (CCK-8, spheroid formation), apoptosis (flow cytometry), cell cycle (propidium iodide staining), and copper ion content were assessed. qPCR, Western blot, and glutathione (GSH) assays evaluated gene/protein expression and redox status.

RESULTS

Our analysis revealed that PDHA1 is significantly downregulated in AML tissues compared to normal controls. Overexpression of PDHA1 in AML cell lines led to reduced cell proliferation, increased apoptosis, and G1 phase arrest. Additionally, PDHA1 overexpression was associated with downregulation of Cyclins D1 and D3. Importantly, PDHA1 overexpression enhanced the sensitivity of AML cells to copper-induced cytotoxicity, indicating its potential to modulate cuproptosis.

CONCLUSION

These findings suggest that PDHA1 regulates cuproptosis by modulating copper metabolism and may serve as a potential therapeutic target and biomarker in AML.

摘要

背景

急性髓系白血病(AML)是一种侵袭性恶性肿瘤,预后较差。最近的研究强调了铜死亡,一种铜依赖性细胞死亡机制,作为癌症的潜在治疗靶点。本研究调查了铜相关基因(CRGs),特别是丙酮酸脱氢酶E1α亚基(PDHA1)在AML进展和铜死亡调节中的表达及功能意义。

方法

我们整合了生物信息学分析和实验验证。对来自癌症基因组图谱(TCGA)和基因型-组织表达(GTEx)的RNA测序数据进行生物信息学分析,以鉴定与AML相关的CRGs。其中,选择丙酮酸脱氢酶E1α亚基(PDHA1)进行进一步研究。用依斯氯铵-氯化铜(Elesclomol-CuCl2)处理AML细胞系(Kasumi-1、U937等)以诱导铜死亡。通过转染过表达PDHA1,并评估其对增殖(CCK-8、球体形成)、凋亡(流式细胞术)、细胞周期(碘化丙啶染色)和铜离子含量的影响。qPCR、蛋白质免疫印迹和谷胱甘肽(GSH)检测评估基因/蛋白质表达和氧化还原状态。

结果

我们的分析显示,与正常对照相比,AML组织中PDHA1显著下调。AML细胞系中PDHA1的过表达导致细胞增殖减少、凋亡增加和G1期阻滞。此外,PDHA1过表达与细胞周期蛋白D1和D3的下调有关。重要的是,PDHA1过表达增强了AML细胞对铜诱导的细胞毒性的敏感性,表明其具有调节铜死亡的潜力。

结论

这些发现表明,PDHA1通过调节铜代谢来调节铜死亡,可能作为AML的潜在治疗靶点和生物标志物。

https://cdn.ncbi.nlm.nih.gov/pmc/blobs/2438/12151951/47ca040e3fb1/12672_2025_2814_Fig1_HTML.jpg

文献AI研究员

20分钟写一篇综述,助力文献阅读效率提升50倍。

立即体验

用中文搜PubMed

大模型驱动的PubMed中文搜索引擎

马上搜索

文档翻译

学术文献翻译模型,支持多种主流文档格式。

立即体验