Suppr超能文献

翻译起始因子同源物 eif4e1c 在心脏再生过程中调节心肌细胞代谢和增殖。

The translation initiation factor homolog eif4e1c regulates cardiomyocyte metabolism and proliferation during heart regeneration.

机构信息

Department of Biological Chemistry and Pharmacology, The Ohio State University Medical Center, Columbus, OH 43210, USA.

Department of Molecular Genetics, The Ohio State University, Columbus, OH 43210, USA.

出版信息

Development. 2023 Oct 15;150(20). doi: 10.1242/dev.201376. Epub 2023 Jun 12.

Abstract

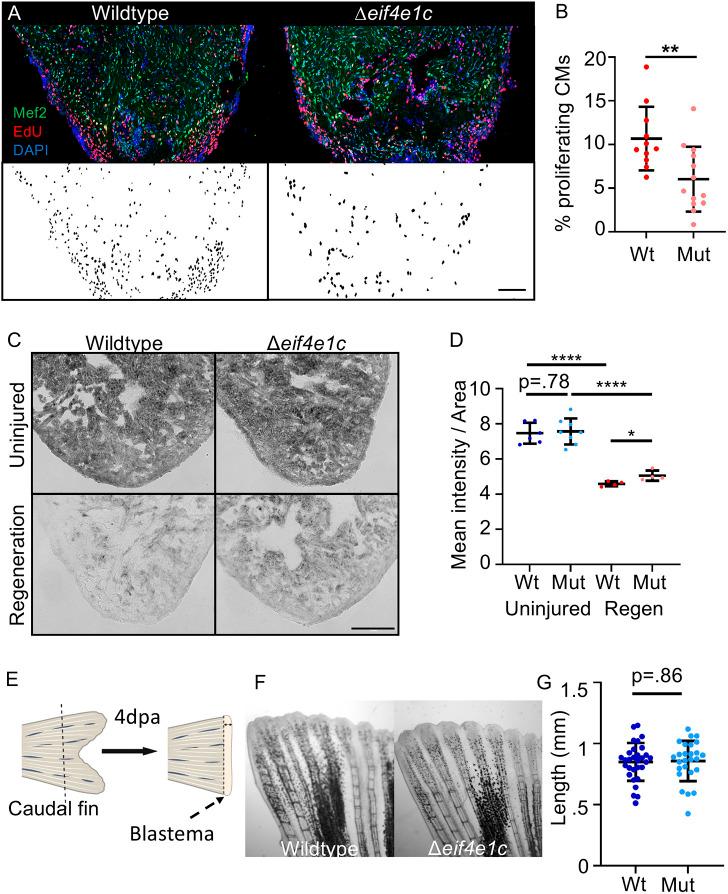
The eIF4E family of translation initiation factors bind 5' methylated caps and act as the limiting step for mRNA translation. The canonical eIF4E1A is required for cell viability, yet other related eIF4E families exist and are utilized in specific contexts or tissues. Here, we describe a family called Eif4e1c, for which we find roles during heart development and regeneration in zebrafish. The Eif4e1c family is present in all aquatic vertebrates but is lost in all terrestrial species. A core group of amino acids shared over 500 million years of evolution forms an interface along the protein surface, suggesting that Eif4e1c functions in a novel pathway. Deletion of eif4e1c in zebrafish caused growth deficits and impaired survival in juveniles. Mutants surviving to adulthood had fewer cardiomyocytes and reduced proliferative responses to cardiac injury. Ribosome profiling of mutant hearts demonstrated changes in translation efficiency of mRNA for genes known to regulate cardiomyocyte proliferation. Although eif4e1c is broadly expressed, its disruption had most notable impact on the heart and at juvenile stages. Our findings reveal context-dependent requirements for translation initiation regulators during heart regeneration.

摘要

翻译起始因子 eIF4E 家族结合 5' 甲基化帽并作为 mRNA 翻译的限速步骤。典型的 eIF4E1A 是细胞存活所必需的,但存在其他相关的 eIF4E 家族,它们在特定的情况下或组织中被利用。在这里,我们描述了一个称为 Eif4e1c 的家族,我们发现它在斑马鱼的心脏发育和再生过程中发挥作用。Eif4e1c 家族存在于所有水生脊椎动物中,但在所有陆地物种中丢失。经过 5 亿多年的进化,一组核心氨基酸形成了一个沿蛋白质表面的界面,这表明 Eif4e1c 在一个新的途径中发挥作用。斑马鱼中 eif4e1c 的缺失导致生长缺陷和幼体存活率降低。成年后存活下来的突变体心肌细胞数量减少,对心脏损伤的增殖反应减少。突变体心脏的核糖体谱分析表明,已知调节心肌细胞增殖的 mRNA 的翻译效率发生了变化。尽管 eif4e1c 广泛表达,但它的破坏对心脏和幼体阶段的影响最为显著。我们的发现揭示了心脏再生过程中翻译起始调节剂的上下文依赖性需求。

https://cdn.ncbi.nlm.nih.gov/pmc/blobs/e2ab/10281269/965ed173736a/develop-150-201376-g1.jpg

文献AI研究员

20分钟写一篇综述,助力文献阅读效率提升50倍。

立即体验

用中文搜PubMed

大模型驱动的PubMed中文搜索引擎

马上搜索

文档翻译

学术文献翻译模型,支持多种主流文档格式。

立即体验