Suppr超能文献

利用脂质-聚合物纳米粒进行体内骨髓微环境 siRNA 递送来治疗多发性骨髓瘤。

In vivo bone marrow microenvironment siRNA delivery using lipid-polymer nanoparticles for multiple myeloma therapy.

机构信息

Department of Bioengineering, University of Pennsylvania, Philadelphia, PA 19104.

Department of Physiology and Biophysics, Institute of Biological Sciences, Universidade Federal de Minas Gerais, Belo Horizonte, MG 31270-901, Brazil.

出版信息

Proc Natl Acad Sci U S A. 2023 Jun 20;120(25):e2215711120. doi: 10.1073/pnas.2215711120. Epub 2023 Jun 13.

Abstract

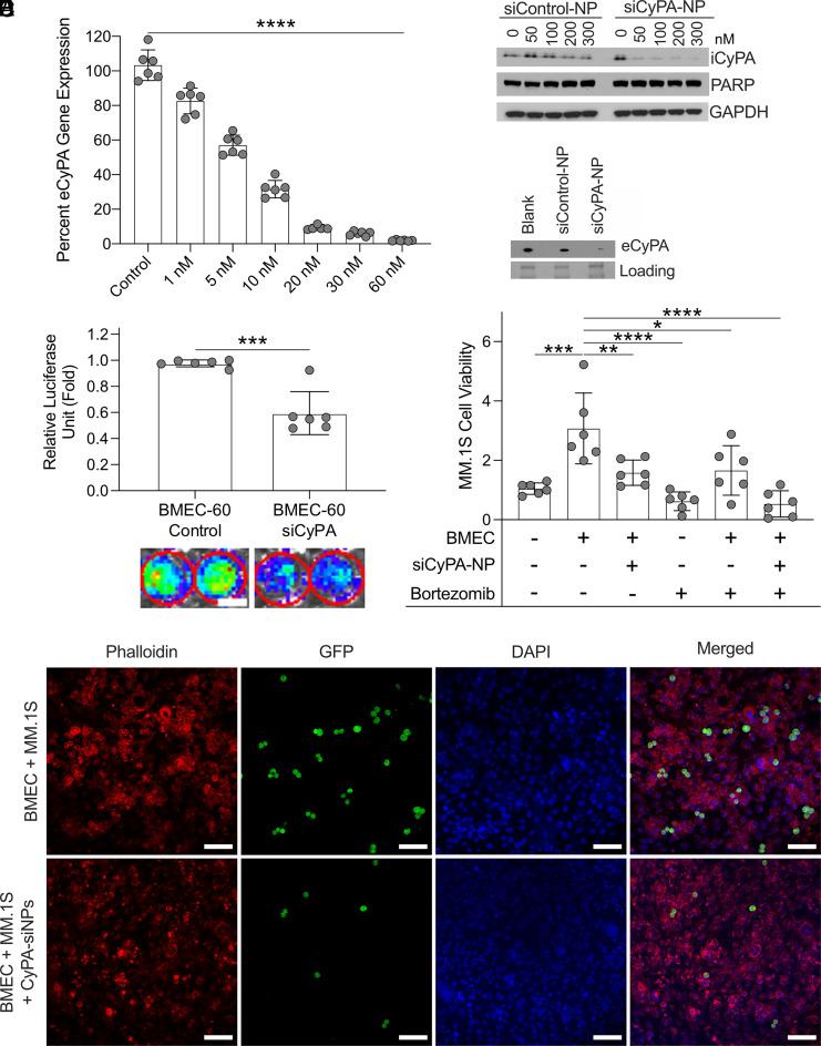
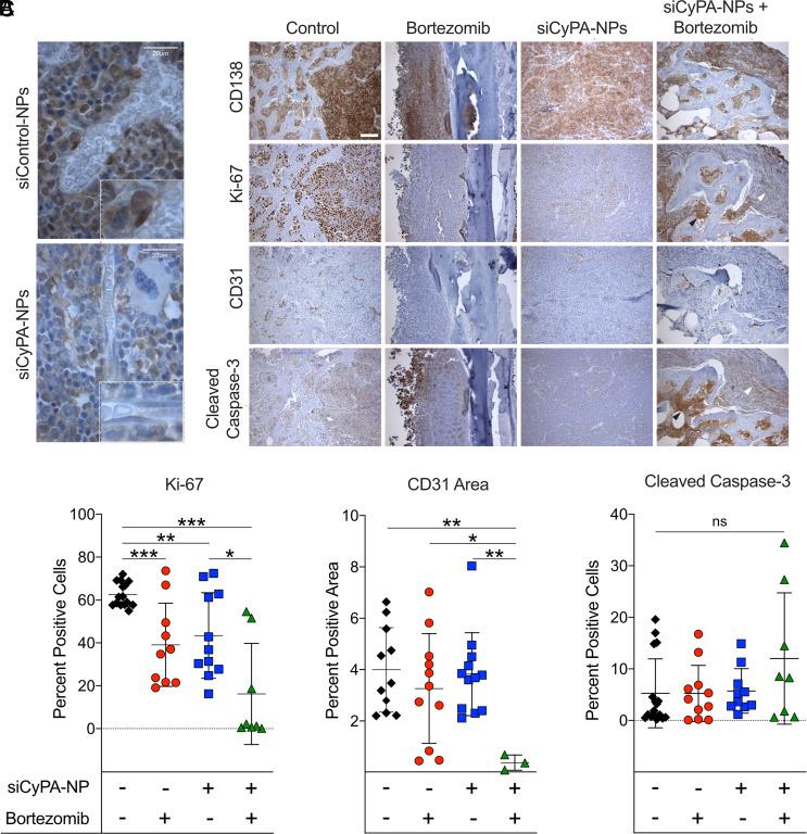
Multiple myeloma (MM), a hematologic malignancy that preferentially colonizes the bone marrow, remains incurable with a survival rate of 3 to 6 mo for those with advanced disease despite great efforts to develop effective therapies. Thus, there is an urgent clinical need for innovative and more effective MM therapeutics. Insights suggest that endothelial cells within the bone marrow microenvironment play a critical role. Specifically, cyclophilin A (CyPA), a homing factor secreted by bone marrow endothelial cells (BMECs), is critical to MM homing, progression, survival, and chemotherapeutic resistance. Thus, inhibition of CyPA provides a potential strategy to simultaneously inhibit MM progression and sensitize MM to chemotherapeutics, improving therapeutic response. However, inhibiting factors from the bone marrow endothelium remains challenging due to delivery barriers. Here, we utilize both RNA interference (RNAi) and lipid-polymer nanoparticles to engineer a potential MM therapy, which targets CyPA within blood vessels of the bone marrow. We used combinatorial chemistry and high-throughput in vivo screening methods to engineer a nanoparticle platform for small interfering RNA (siRNA) delivery to bone marrow endothelium. We demonstrate that our strategy inhibits CyPA in BMECs, preventing MM cell extravasation in vitro. Finally, we show that siRNA-based silencing of CyPA in a murine xenograft model of MM, either alone or in combination with the Food and Drug Administration (FDA)-approved MM therapeutic bortezomib, reduces tumor burden and extends survival. This nanoparticle platform may provide a broadly enabling technology to deliver nucleic acid therapeutics to other malignancies that home to bone marrow.

摘要

多发性骨髓瘤(MM)是一种血液恶性肿瘤,优先定殖于骨髓,尽管为开发有效的治疗方法付出了巨大努力,但对于晚期疾病患者,其生存率仍为 3 至 6 个月。因此,迫切需要创新的、更有效的 MM 治疗方法。有研究表明,骨髓微环境中的内皮细胞起着至关重要的作用。具体而言,亲环素 A(CyPA)是一种由骨髓内皮细胞(BMECs)分泌的归巢因子,对 MM 归巢、进展、存活和化疗耐药性至关重要。因此,抑制 CyPA 提供了一种潜在的策略,可同时抑制 MM 进展并使 MM 对化疗药物敏感,从而改善治疗反应。然而,由于传递障碍,抑制骨髓内皮细胞中的因子仍然具有挑战性。在这里,我们利用 RNA 干扰(RNAi)和脂质-聚合物纳米颗粒来设计一种潜在的 MM 治疗方法,该方法针对骨髓血管中的 CyPA。我们使用组合化学和高通量体内筛选方法来设计用于将小干扰 RNA(siRNA)递送至骨髓内皮细胞的纳米颗粒平台。我们证明,我们的策略可抑制 BMECs 中的 CyPA,从而防止 MM 细胞体外渗出。最后,我们表明,在 MM 的小鼠异种移植模型中,无论是单独使用还是与美国食品和药物管理局(FDA)批准的 MM 治疗药物硼替佐米联合使用,基于 siRNA 的 CyPA 沉默均可减少肿瘤负担并延长生存期。这种纳米颗粒平台可能为将核酸治疗药物递送至其他归巢至骨髓的恶性肿瘤提供广泛的使能技术。

https://cdn.ncbi.nlm.nih.gov/pmc/blobs/c97f/10288566/65fc6fdb9a50/pnas.2215711120fig01.jpg

文献AI研究员

20分钟写一篇综述,助力文献阅读效率提升50倍。

立即体验

用中文搜PubMed

大模型驱动的PubMed中文搜索引擎

马上搜索

文档翻译

学术文献翻译模型,支持多种主流文档格式。

立即体验