Suppr超能文献

5-甲基胞嘧啶相关 lncRNAs:预测头颈部鳞状细胞癌的预后和鉴定肿瘤的热型和冷型亚型。

5-Methylcytosine-related lncRNAs: predicting prognosis and identifying hot and cold tumor subtypes in head and neck squamous cell carcinoma.

机构信息

Department of Otolaryngology, Head and Neck Surgery, Ningbo Medical Center Lihuili Hospital, The Affiliated Lihuili Hospital of Ningbo University, Ningbo, Zhejiang, China.

Department of Dermatology, Ningbo First Hospital, Zhejiang University, Zhejiang, China.

出版信息

World J Surg Oncol. 2023 Jun 14;21(1):180. doi: 10.1186/s12957-023-03067-w.

Abstract

BACKGROUND

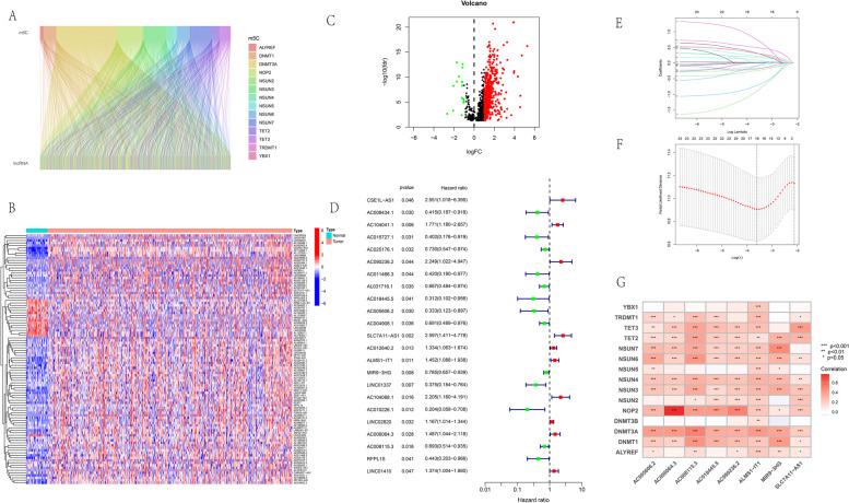
5-Methylcytosine (mC) methylation is recognized as an mRNA modification that participates in biological progression by regulating related lncRNAs. In this research, we explored the relationship between mC-related lncRNAs (mrlncRNAs) and head and neck squamous cell carcinoma (HNSCC) to establish a predictive model.

METHODS

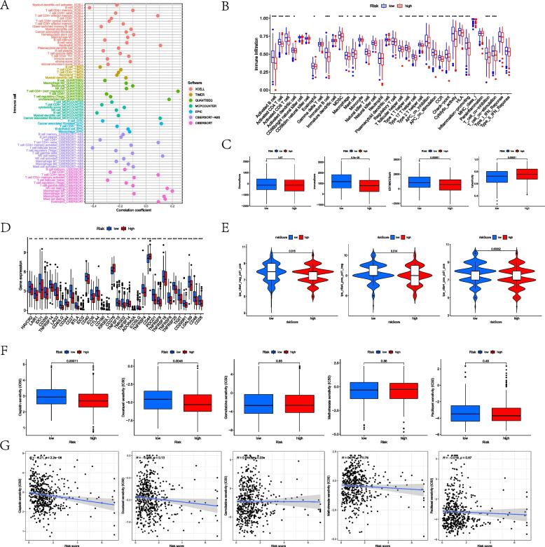
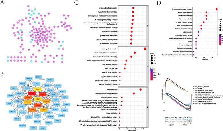
RNA sequencing and related information were obtained from the TCGA database, and patients were divided into two sets to establish and verify the risk model while identifying prognostic mrlncRNAs. Areas under the ROC curves were assessed to evaluate the predictive effectiveness, and a predictive nomogram was constructed for further prediction. Subsequently, the tumor mutation burden (TMB), stemness, functional enrichment analysis, tumor microenvironment, and immunotherapeutic and chemotherapeutic responses were also assessed based on this novel risk model. Moreover, patients were regrouped into subtypes according to the expression of model mrlncRNAs.

RESULTS

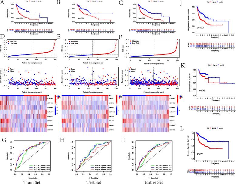
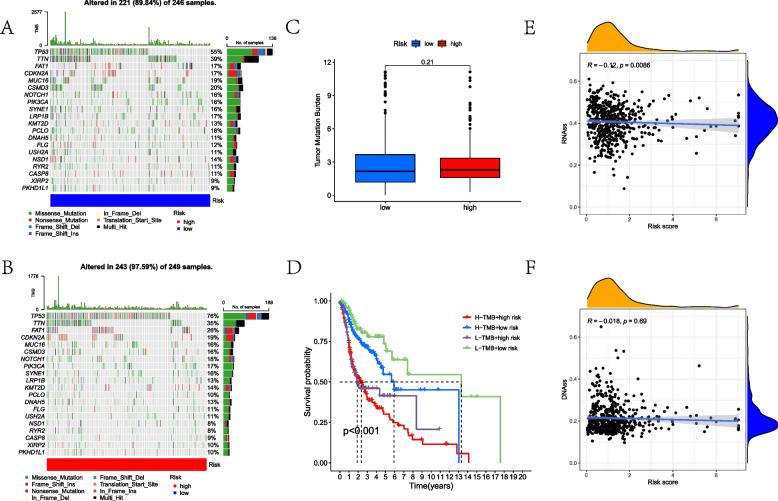
Assessed by the predictive risk model, patients were distinguished into the low-MLRS and high-MLRS groups, showing satisfactory predictive effects with AUCs of 0.673, 0.712, and 0.681 for the ROCs, respectively. Patients in the low-MLRS groups exhibited better survival status, lower mutated frequency, and lower stemness but were more sensitive to immunotherapeutic response, whereas the high-MLRS group appeared to have higher sensitivity to chemotherapy. Subsequently, patients were regrouped into two clusters: cluster 1 displayed immunosuppressive status, but cluster 2 behaved as a hot tumor with a better immunotherapeutic response.

CONCLUSIONS

Referring to the above results, we established a mC-related lncRNA model to evaluate the prognosis, TME, TMB, and clinical treatments for HNSCC patients. This novel assessment system is able to precisely predict the patients' prognosis and identify hot and cold tumor subtypes clearly for HNSCC patients, providing ideas for clinical treatment.

摘要

背景

5- 甲基胞嘧啶(mC)甲基化被认为是一种 mRNA 修饰,通过调节相关的长非编码 RNA(lncRNA)参与生物进程。在这项研究中,我们探索了 mC 相关 lncRNA(mrlncRNA)与头颈部鳞状细胞癌(HNSCC)之间的关系,建立了一个预测模型。

方法

从 TCGA 数据库中获取 RNA 测序和相关信息,并将患者分为两组,建立和验证风险模型,同时识别预后 mrlncRNA。通过评估 ROC 曲线下的面积来评估预测效果,并构建预测列线图进行进一步预测。随后,根据这一新的风险模型评估肿瘤突变负担(TMB)、干性、功能富集分析、肿瘤微环境以及免疫治疗和化疗反应。此外,还根据模型 mrlncRNA 的表达将患者重新分为不同的亚型。

结果

通过预测风险模型评估,患者被分为低-MLRS 和高-MLRS 组,ROC 曲线的 AUC 分别为 0.673、0.712 和 0.681,具有较好的预测效果。低-MLRS 组的患者表现出更好的生存状态、更低的突变频率和更低的干性,但对免疫治疗反应更敏感,而高-MLRS 组对化疗更敏感。随后,患者被重新分为两个亚群:群 1 显示出免疫抑制状态,但群 2 表现为热肿瘤,对免疫治疗反应更好。

结论

根据上述结果,我们建立了一个 mC 相关 lncRNA 模型,用于评估 HNSCC 患者的预后、TME、TMB 和临床治疗。这个新的评估系统能够精确地预测患者的预后,并清楚地识别 HNSCC 患者的热肿瘤和冷肿瘤亚型,为临床治疗提供思路。

https://cdn.ncbi.nlm.nih.gov/pmc/blobs/5196/10265901/ae3ce14089d4/12957_2023_3067_Fig1_HTML.jpg

文献AI研究员

20分钟写一篇综述,助力文献阅读效率提升50倍。

立即体验

用中文搜PubMed

大模型驱动的PubMed中文搜索引擎

马上搜索

文档翻译

学术文献翻译模型,支持多种主流文档格式。

立即体验