Suppr超能文献

通过宏基因组测序整合宿主转录组特征以区分脑脊液中的自身免疫性脑炎。

Integrating host transcriptomic signatures for distinguishing autoimmune encephalitis in cerebrospinal fluid by metagenomic sequencing.

作者信息

Fan Siyuan, He Xiangyan, Zhu Zhongyi, Chen Lu, Zou Yijun, Chen Zhonglin, Yu Jialin, Chen Weijun, Guan Hongzhi, Ma Jinmin

机构信息

Peking Union Medical College Hospital, Chinese Academy of Medical Sciences & Peking Union Medical College (CAMS & PUMC), Beijing, 100730, China.

Clinical Laboratory of BGI Health, BGI-Shenzhen, Shenzhen, 518083, China.

出版信息

Cell Biosci. 2023 Jun 19;13(1):111. doi: 10.1186/s13578-023-01047-x.

Abstract

BACKGROUND

The early accurate diagnoses for autoimmune encephalitis (AE) and infectious encephalitis (IE) are essential since the treatments for them are different. This study aims to discover some specific and sensitive biomarkers to distinguish AE from IE at early stage to give specific treatments for good outcomes.

RESULTS

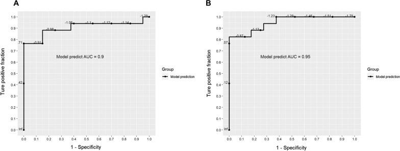
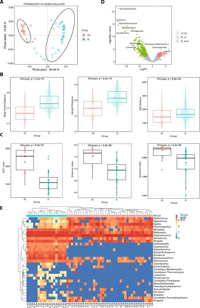
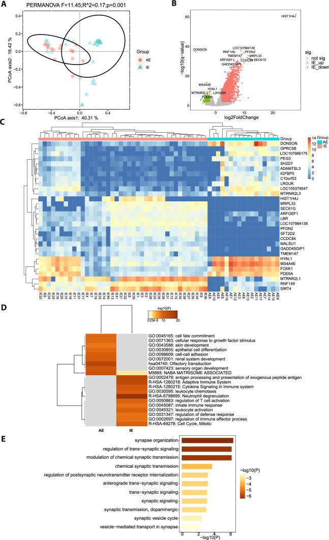
We compared the host gene expression profiles and microbial diversities of cerebrospinal fluid (CSF) from 41 patients with IE and 18 patients with AE through meta-transcriptomic sequencing. Significant differences were found in host gene expression profiles and microbial diversities in CSF between patients with AE and patients with IE. The most significantly upregulated genes in patients with IE were enriched in pathways related with immune response such as neutrophil degranulation, antigen processing and presentation and adaptive immune system. In contrast, those upregulated genes in patients with AE were mainly involved in sensory organ development such as olfactory transduction, as well as synaptic transmission and signaling. Based on the differentially expressed genes, a classifier consisting of 5 host genes showed outstanding performance with an area under the receiver operating characteristic (ROC) curve (AUC) of 0.95.

CONCLUSIONS

This study provides a promising classifier and is the first to investigate transcriptomic signatures for differentiating AE from IE by using meta-transcriptomic next-generation sequencing technology.

摘要

背景

自身免疫性脑炎(AE)和感染性脑炎(IE)的早期准确诊断至关重要,因为它们的治疗方法不同。本研究旨在发现一些特异性和敏感性的生物标志物,以便在早期区分AE和IE,从而给予针对性治疗以获得良好预后。

结果

我们通过宏转录组测序比较了41例IE患者和18例AE患者脑脊液(CSF)的宿主基因表达谱和微生物多样性。AE患者和IE患者的CSF中宿主基因表达谱和微生物多样性存在显著差异。IE患者中上调最显著的基因富集于与免疫反应相关的通路,如中性粒细胞脱颗粒、抗原加工和呈递以及适应性免疫系统。相比之下,AE患者中上调的基因主要参与感觉器官发育,如嗅觉转导,以及突触传递和信号传导。基于差异表达基因,一个由5个宿主基因组成的分类器表现出色,受试者操作特征曲线(ROC)下面积(AUC)为0.95。

结论

本研究提供了一个有前景的分类器,并且首次利用宏转录组下一代测序技术研究区分AE和IE的转录组特征。

https://cdn.ncbi.nlm.nih.gov/pmc/blobs/3e05/10278324/5762b166230f/13578_2023_1047_Fig1_HTML.jpg

文献AI研究员

20分钟写一篇综述,助力文献阅读效率提升50倍。

立即体验

用中文搜PubMed

大模型驱动的PubMed中文搜索引擎

马上搜索

文档翻译

学术文献翻译模型,支持多种主流文档格式。

立即体验