Suppr超能文献

ARF6 是 SARS-CoV-2 感染的宿主因子。

ARF6 is a host factor for SARS-CoV-2 infection .

机构信息

Department of Microbiology and Immunology, University of Michigan Medical School, Ann Arbor, Michigan, USA.

Present address: Institut für Virologie und Zellbiologie, University of Lübeck, Lübeck, Germany.

出版信息

J Gen Virol. 2023 Jun;104(6). doi: 10.1099/jgv.0.001868.

Abstract

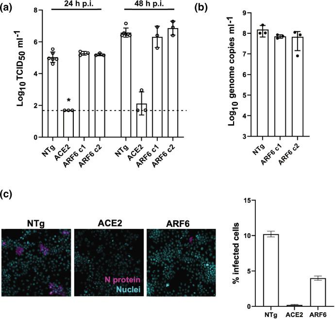
Severe acute respiratory syndrome coronavirus 2 (SARS-CoV-2) is a newly emerged beta-coronavirus that enter cells via two routes, direct fusion at the plasma membrane or endocytosis followed by fusion with the late endosome/lysosome. While the viral receptor, ACE2, multiple entry factors and the mechanism of fusion of the virus at the plasma membrane have been investigated extensively, viral entry via the endocytic pathway is less understood. By using a human hepatocarcinoma cell line, Huh-7, which is resistant to the antiviral action of the TMPRSS2 inhibitor camostat, we discovered that SARS-CoV-2 entry is not dependent on dynamin but on cholesterol. ADP-ribosylation factor 6 (ARF6) has been described as a host factor for SARS-CoV-2 replication and is involved in the entry and infection of several pathogenic viruses. Using CRISPR/Cas9 genetic deletion, a modest reduction in SARS-CoV-2 uptake and infection in Huh-7 was observed. In addition, pharmacological inhibition of ARF6 with the small molecule NAV-2729 showed a dose-dependent reduction of viral infection. Importantly, NAV-2729 also reduced SARS-CoV-2 viral loads in more physiological models of infection: Calu-3 cells and kidney organoids. This highlighted a role for ARF6 in multiple cell contexts. Together, these experiments point to ARF6 as a putative target to develop antiviral strategies against SARS-CoV-2.

摘要

严重急性呼吸综合征冠状病毒 2(SARS-CoV-2)是一种新出现的β冠状病毒,它通过两种途径进入细胞,即直接在质膜融合或内吞作用后与晚期内体/溶酶体融合。虽然病毒受体 ACE2、多种进入因子以及病毒在质膜融合的机制已被广泛研究,但病毒通过内吞途径进入的机制了解较少。通过使用对 TMPRSS2 抑制剂 camostat 的抗病毒作用具有抗性的人肝癌细胞系 Huh-7,我们发现 SARS-CoV-2 的进入不依赖于胞质分裂蛋白(dynamin)而依赖于胆固醇。ADP-核糖基化因子 6(ARF6)已被描述为 SARS-CoV-2 复制的宿主因子,并且参与几种致病病毒的进入和感染。使用 CRISPR/Cas9 基因缺失,在 Huh-7 中观察到 SARS-CoV-2 摄取和感染的适度减少。此外,用小分子 NAV-2729 抑制 ARF6 的药理学抑制作用显示出病毒感染的剂量依赖性降低。重要的是,NAV-2729 还降低了更生理感染模型中的 SARS-CoV-2 病毒载量:Calu-3 细胞和肾类器官。这突出了 ARF6 在多种细胞环境中的作用。总之,这些实验表明 ARF6 是开发针对 SARS-CoV-2 的抗病毒策略的潜在靶标。

https://cdn.ncbi.nlm.nih.gov/pmc/blobs/9354/10397720/d993ff323ccd/jgv-104-1868-g001.jpg

文献AI研究员

20分钟写一篇综述,助力文献阅读效率提升50倍。

立即体验

用中文搜PubMed

大模型驱动的PubMed中文搜索引擎

马上搜索

文档翻译

学术文献翻译模型,支持多种主流文档格式。

立即体验