Suppr超能文献

四跨膜蛋白 8 将突触融合蛋白 2 隔离以控制粘蛋白颗粒的双相释放倾向。

Tetraspanin-8 sequesters syntaxin-2 to control biphasic release propensity of mucin granules.

机构信息

Centre for Genomic Regulation (CRG), The Barcelona Institute for Science and Technology, Barcelona, Spain.

Universitat Pompeu Fabra (UPF), Barcelona, Spain.

出版信息

Nat Commun. 2023 Jun 22;14(1):3710. doi: 10.1038/s41467-023-39277-9.

Abstract

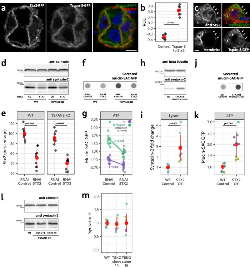
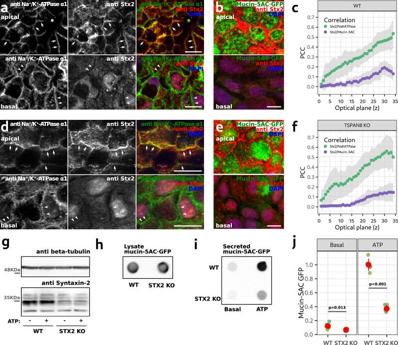
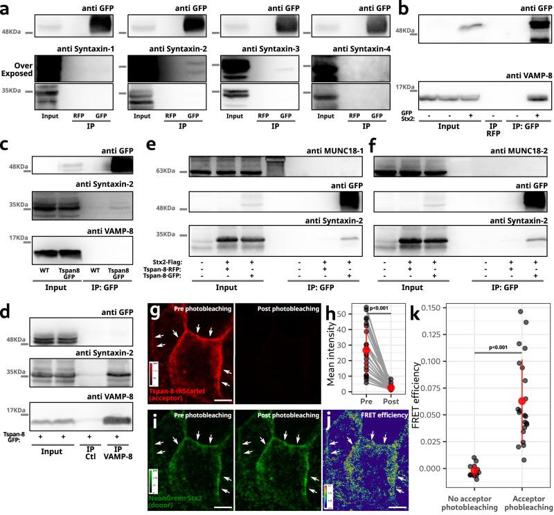
Agonist-mediated stimulated pathway of mucin and insulin release are biphasic in which rapid fusion of pre-docked granules is followed by slow docking and fusion of granules from the reserve pool. Here, based on a cell-culture system, we show that plasma membrane-located tetraspanin-8 sequesters syntaxin-2 to control mucin release. Tetraspanin-8 affects fusion of granules during the second phase of stimulated mucin release. The tetraspanin-8/syntaxin-2 complex does not contain VAMP-8, which functions with syntaxin-2 to mediate granule fusion. We suggest that by sequestering syntaxin-2, tetraspanin-8 prevents docking of granules from the reserve pool. In the absence of tetraspanin-8, more syntaxin-2 is available for docking and fusion of granules and thus doubles the quantities of mucins secreted. This principle also applies to insulin release and we suggest a cell type specific Tetraspanin/Syntaxin combination is a general mechanism regulating the fusion of dense core granules.

摘要

激动剂介导的粘蛋白和胰岛素释放的刺激途径是双相的,其中快速融合预先停靠的颗粒,随后是从储备池中缓慢停靠和融合颗粒。在这里,基于细胞培养系统,我们表明位于质膜上的四跨膜蛋白-8 将突触融合蛋白-2 隔离以控制粘蛋白释放。四跨膜蛋白-8 影响刺激粘蛋白释放的第二阶段中颗粒的融合。四跨膜蛋白-8/突触融合蛋白-2 复合物不包含 VAMP-8,VAMP-8 与突触融合蛋白-2 一起作用介导颗粒融合。我们认为,通过隔离突触融合蛋白-2,四跨膜蛋白-8 可防止来自储备池的颗粒的停靠。在没有四跨膜蛋白-8 的情况下,更多的突触融合蛋白-2 可用于颗粒的停靠和融合,从而使分泌的粘蛋白量增加一倍。该原理也适用于胰岛素释放,我们认为细胞类型特异性四跨膜蛋白/突触融合蛋白组合是调节致密核心颗粒融合的一般机制。

https://cdn.ncbi.nlm.nih.gov/pmc/blobs/d8a6/10287693/ec2aacf07c77/41467_2023_39277_Fig1_HTML.jpg

文献AI研究员

20分钟写一篇综述,助力文献阅读效率提升50倍。

立即体验

用中文搜PubMed

大模型驱动的PubMed中文搜索引擎

马上搜索

文档翻译

学术文献翻译模型,支持多种主流文档格式。

立即体验