Suppr超能文献

在小鼠的神经挤压损伤后,长期的触觉超敏现象的特征是完整感觉轴突的持续存在。

Long-term tactile hypersensitivity after nerve crush injury in mice is characterized by the persistence of intact sensory axons.

机构信息

Department of Neurobiology and Physiology, School of Dentistry, and Dental Research Institute, Seoul National University, Seoul, Republic of Korea.

Department of Brain and Cognitive Sciences, College of Natural Sciences, Seoul National University, Seoul, Republic of Korea.

出版信息

Pain. 2023 Oct 1;164(10):2327-2342. doi: 10.1097/j.pain.0000000000002937. Epub 2023 Jun 27.

Abstract

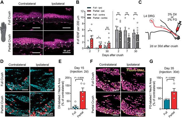
Traumatic peripheral nerve injuries are at high risk of neuropathic pain for which novel effective therapies are urgently needed. Preclinical models of neuropathic pain typically involve irreversible ligation and/or nerve transection (neurotmesis). However, translation of findings to the clinic has so far been unsuccessful, raising questions on injury model validity and clinically relevance. Traumatic nerve injuries seen in the clinic commonly result in axonotmesis (ie, crush), yet the neuropathic phenotype of "painful" nerve crush injuries remains poorly understood. We report the neuropathology and sensory symptoms of a focal nerve crush injury using custom-modified hemostats resulting in either complete ("full") or incomplete ("partial") axonotmesis in adult mice. Assays of thermal and mechanically evoked pain-like behavior were paralleled by transmission electron microscopy, immunohistochemistry, and anatomical tracing of the peripheral nerve. In both crush models, motor function was equally affected early after injury; by contrast, partial crush of the nerve resulted in the early return of pinprick sensitivity, followed by a transient thermal and chronic tactile hypersensitivity of the affected hind paw, which was not observed after a full crush injury. The partially crushed nerve was characterized by the sparing of small-diameter myelinated axons and intraepidermal nerve fibers, fewer dorsal root ganglia expressing the injury marker activating transcription factor 3, and lower serum levels of neurofilament light chain. By day 30, axons showed signs of reduced myelin thickness. In summary, the escape of small-diameter axons from Wallerian degeneration is likely a determinant of chronic pain pathophysiology distinct from the general response to complete nerve injury.

摘要

外伤性周围神经损伤极易发生神经病理性疼痛,因此急需新的有效治疗方法。神经病理性疼痛的临床前模型通常涉及不可逆转的结扎和/或神经横断(神经离断)。然而,迄今为止,这些发现的临床转化并不成功,这引发了对损伤模型有效性和临床相关性的质疑。临床上常见的外伤性神经损伤导致轴索离断(即挤压伤),但“疼痛”神经挤压伤的神经病理性表型仍知之甚少。我们使用定制改良的止血钳报告了局灶性神经挤压伤的神经病理学和感觉症状,导致成年小鼠的轴索离断完全(“完全”)或不完全(“部分”)。热和机械诱发痛行为的测定与透射电子显微镜、免疫组织化学和外周神经的解剖追踪相平行。在两种挤压模型中,运动功能在受伤后早期同样受到影响;相比之下,神经的部分挤压导致刺痛敏感性的早期恢复,随后是受影响后足的短暂热和慢性触觉过敏,而完全挤压损伤后则没有观察到这种情况。部分挤压的神经的特征是小直径有髓轴突和表皮内神经纤维的保留,表达损伤标志物激活转录因子 3 的背根神经节较少,以及血清神经丝轻链水平较低。到第 30 天,轴突出现髓鞘厚度降低的迹象。总之,小直径轴突逃避 Wallerian 变性可能是慢性疼痛病理生理学的决定因素,与完全神经损伤的一般反应不同。

https://cdn.ncbi.nlm.nih.gov/pmc/blobs/431f/10502897/da5e629deb29/jop-164-2327-g001.jpg

文献AI研究员

20分钟写一篇综述,助力文献阅读效率提升50倍。

立即体验

用中文搜PubMed

大模型驱动的PubMed中文搜索引擎

马上搜索

文档翻译

学术文献翻译模型,支持多种主流文档格式。

立即体验