Suppr超能文献

多组学鉴定头颈部鳞状细胞癌中的遗传改变和 HNC018 作为新型 c-MET/STAT3/AKT 信号轴多靶点药物的治疗效果。

Multi-Omics Identification of Genetic Alterations in Head and Neck Squamous Cell Carcinoma and Therapeutic Efficacy of HNC018 as a Novel Multi-Target Agent for c-MET/STAT3/AKT Signaling Axis.

机构信息

Ph.D. Program for Cancer Molecular Biology and Drug Discovery, College of Medical Science and Technology, Taipei Medical University, and Academia Sinica, Taipei 11031, Taiwan.

Graduate Institute for Cancer Biology & Drug Discovery, College of Medical Science and Technology, Taipei Medical University, Taipei 11031, Taiwan.

出版信息

Int J Mol Sci. 2023 Jun 16;24(12):10247. doi: 10.3390/ijms241210247.

Abstract

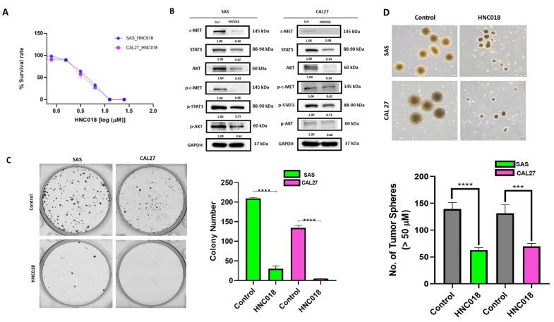
Amongst the most prevalent malignancies worldwide, head and neck squamous cell carcinoma (HNSCC) is characterized by high morbidity and mortality. The failure of standard treatment modalities, such as surgery, radiotherapy, and chemotherapy, demands the need for in-depth understanding of the complex signaling networks involved in the development of treatment resistance. A tumor's invasive growth and high levels of intrinsic or acquired treatment resistance are the primary causes of treatment failure. This may be a result of the presence of HNSCC's cancer stem cells, which are known to have self-renewing capabilities that result in therapeutic resistance. Using bioinformatics methods, we discovered that elevated expressions of MET, STAT3, and AKT were associated with poor overall survival in HNSCC patients. We then evaluated the therapeutic potential of our newly synthesized small molecule HNC018 towards its potential as a novel anticancer drug. Our computer-aided structure characterization and target identification study predicted that HNC018 could target these oncogenic markers implicated in HNSCC. Subsequently, the HNC018 has demonstrated its anti-proliferative and anticancer activities towards the head and neck squamous cell carcinoma cell lines, along with displaying the stronger binding affinities towards the MET, STAT3, and AKT than the standard drug cisplatin. Reduction in the clonogenic and tumor-sphere-forming ability displays HNC018's role in decreasing the tumorigenicity. Importantly, an vivo study has shown a significant delay in tumor growth in HNC018 alone or in combination with cisplatin-treated xenograft mice model. Collectively with our findings, HNC018 highlights the desirable properties of a drug-like candidate and could be considered as a novel small molecule for treating head and neck squamous cell carcinoma.

摘要

在全球最常见的恶性肿瘤中,头颈部鳞状细胞癌 (HNSCC) 的发病率和死亡率都很高。标准治疗方法(如手术、放疗和化疗)的失败,要求我们深入了解参与治疗耐药性发展的复杂信号网络。肿瘤的侵袭性生长和高水平的内在或获得性治疗耐药性是治疗失败的主要原因。这可能是由于 HNSCC 的癌症干细胞的存在,这些干细胞具有自我更新的能力,导致治疗耐药性。我们使用生物信息学方法发现,MET、STAT3 和 AKT 的高表达与 HNSCC 患者的总体生存不良相关。然后,我们评估了我们新合成的小分子 HNC018 作为一种新型抗癌药物的治疗潜力。我们的计算机辅助结构特征和靶标识别研究预测,HNC018 可以针对这些与 HNSCC 相关的致癌标记物。随后,HNC018 已证明其对头颈部鳞状细胞癌细胞系具有抗增殖和抗癌活性,并且对 MET、STAT3 和 AKT 的结合亲和力强于标准药物顺铂。集落形成和肿瘤球形成能力的降低显示了 HNC018 在降低肿瘤发生能力方面的作用。重要的是,体内研究表明,单独使用 HNC018 或与顺铂联合治疗异种移植小鼠模型可显著延迟肿瘤生长。综上所述,HNC018 突出了类似药物候选物的理想特性,可被视为治疗头颈部鳞状细胞癌的新型小分子药物。

https://cdn.ncbi.nlm.nih.gov/pmc/blobs/95a5/10299157/b9de708b89fc/ijms-24-10247-g001.jpg

文献AI研究员

20分钟写一篇综述,助力文献阅读效率提升50倍。

立即体验

用中文搜PubMed

大模型驱动的PubMed中文搜索引擎

马上搜索

文档翻译

学术文献翻译模型,支持多种主流文档格式。

立即体验