Suppr超能文献

解析 T 细胞双特异性抗体介导的细胞因子释放综合征(CRS)的作用机制。

Dissecting the Mechanisms Underlying the Cytokine Release Syndrome (CRS) Mediated by T-Cell Bispecific Antibodies.

机构信息

Roche Pharma Research and Early Development, Roche Innovation Center Zurich, Roche Pharma Research and Early Development, Schlieren, Switzerland.

Roche Pharma Research and Early Development, Roche Innovation Center Basel, Roche Pharma Research and Early Development, Basel, Switzerland.

出版信息

Clin Cancer Res. 2023 Nov 1;29(21):4449-4463. doi: 10.1158/1078-0432.CCR-22-3667.

Abstract

PURPOSE

Target-dependent TCB activity can result in the strong and systemic release of cytokines that may develop into cytokine release syndrome (CRS), highlighting the need to understand and prevent this complex clinical syndrome.

EXPERIMENTAL DESIGN

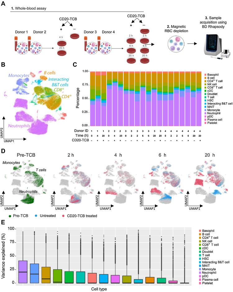
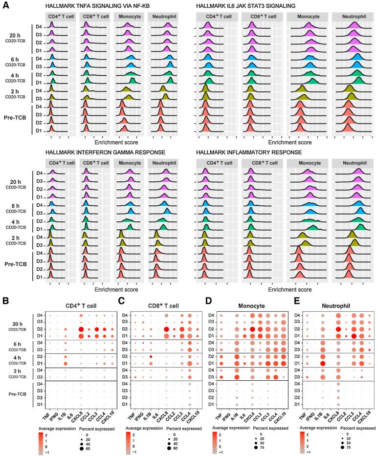
We explored the cellular and molecular players involved in TCB-mediated cytokine release by single-cell RNA-sequencing of whole blood treated with CD20-TCB together with bulk RNA-sequencing of endothelial cells exposed to TCB-induced cytokine release. We used the in vitro whole blood assay and an in vivo DLBCL model in immunocompetent humanized mice to assess the effects of dexamethasone, anti-TNFα, anti-IL6R, anti-IL1R, and inflammasome inhibition, on TCB-mediated cytokine release and antitumor activity.

RESULTS

Activated T cells release TNFα, IFNγ, IL2, IL8, and MIP-1β, which rapidly activate monocytes, neutrophils, DCs, and NKs along with surrounding T cells to amplify the cascade further, leading to TNFα, IL8, IL6, IL1β, MCP-1, MIP-1α, MIP-1β, and IP-10 release. Endothelial cells contribute to IL6 and IL1β release and at the same time release several chemokines (MCP-1, IP-10, MIP-1α, and MIP-1β). Dexamethasone and TNFα blockade efficiently reduced CD20-TCB-mediated cytokine release whereas IL6R blockade, inflammasome inhibition, and IL1R blockade induced a less pronounced effect. Dexamethasone, IL6R blockade, IL1R blockade, and the inflammasome inhibitor did not interfere with CD20-TCB activity, in contrast to TNFα blockade, which partially inhibited antitumor activity.

CONCLUSIONS

Our work sheds new light on the cellular and molecular players involved in cytokine release driven by TCBs and provides a rationale for the prevention of CRS in patients treated with TCBs. See related commentary by Luri-Rey et al., p. 4320.

摘要

目的

依赖于靶标的 TCB 活性可导致细胞因子的强烈和全身性释放,这可能发展为细胞因子释放综合征(CRS),这凸显了理解和预防这种复杂临床综合征的必要性。

实验设计

我们通过对用 CD20-TCB 处理的全血进行单细胞 RNA 测序,以及对暴露于 TCB 诱导的细胞因子释放的内皮细胞进行批量 RNA 测序,探讨了 TCB 介导的细胞因子释放涉及的细胞和分子成分。我们使用体外全血测定法和免疫功能正常的人源化小鼠体内 DLBCL 模型,评估地塞米松、抗 TNFα、抗 IL6R、抗 IL1R 和炎症小体抑制对 TCB 介导的细胞因子释放和抗肿瘤活性的影响。

结果

激活的 T 细胞释放 TNFα、IFNγ、IL2、IL8 和 MIP-1β,这些细胞因子迅速激活单核细胞、中性粒细胞、DC 和 NK 细胞,并进一步放大级联反应,导致 TNFα、IL8、IL6、IL1β、MCP-1、MIP-1α、MIP-1β 和 IP-10 的释放。内皮细胞有助于 IL6 和 IL1β 的释放,同时释放几种趋化因子(MCP-1、IP-10、MIP-1α 和 MIP-1β)。地塞米松和 TNFα 阻断剂有效地降低了 CD20-TCB 介导的细胞因子释放,而 IL6R 阻断剂、炎症小体抑制和 IL1R 阻断剂的效果则不那么明显。地塞米松、IL6R 阻断剂、IL1R 阻断剂和炎症小体抑制剂不干扰 CD20-TCB 活性,与 TNFα 阻断剂相反,后者部分抑制了抗肿瘤活性。

结论

我们的工作揭示了 TCB 驱动的细胞因子释放所涉及的细胞和分子成分,并为预防接受 TCB 治疗的患者发生 CRS 提供了依据。参见 Luri-Rey 等人的相关评论,第 4320 页。

https://cdn.ncbi.nlm.nih.gov/pmc/blobs/d83c/10618647/e8537405049b/4449fig1.jpg

文献AI研究员

20分钟写一篇综述,助力文献阅读效率提升50倍。

立即体验

用中文搜PubMed

大模型驱动的PubMed中文搜索引擎

马上搜索

文档翻译

学术文献翻译模型,支持多种主流文档格式。

立即体验