Suppr超能文献

通过比较分析探索空间上不同微生物栖息地之间的相互作用。

Exploration of the interplay between spatially distinct microbial habitats through comparative analysis.

作者信息

Kim Hyunji, Hong Jin-Sil, Yun Pil-Young, Hwang Kyung-Gyun, Kim Keun-Suh, Lee Hyo-Jung, Park Kyoung Un

机构信息

Department of Laboratory Medicine, Seoul National University Bundang Hospital and Seoul National University College of Medicine, Seoul, Republic of Korea.

Department of Periodontology, Section of Dentistry, Seoul National University Bundang Hospital, Seongnam, Republic of Korea.

出版信息

J Oral Microbiol. 2023 Jun 27;15(1):2229693. doi: 10.1080/20002297.2023.2229693. eCollection 2023.

Abstract

OBJECTIVES

The oral microbiome is closely associated with systemic diseases, indicating the presence of bacteremia and inflammatory mediators in the systemic circulation. Our research aims to investigate the relationship between the oral microbiome and other microbial habitats.

METHODS

We analyzed 180 specimens from 36 patients, including saliva, buccal swab, plaque, stool, and blood samples from a healthy group (Non_PD,  = 18) and a periodontitis group (PD,  = 18). The final analysis included 147 specimens, with varying sample sizes for each group. Metagenomic analysis was performed using prokaryotic 16S rRNA on the MiSeq platform (Illumina).

RESULTS

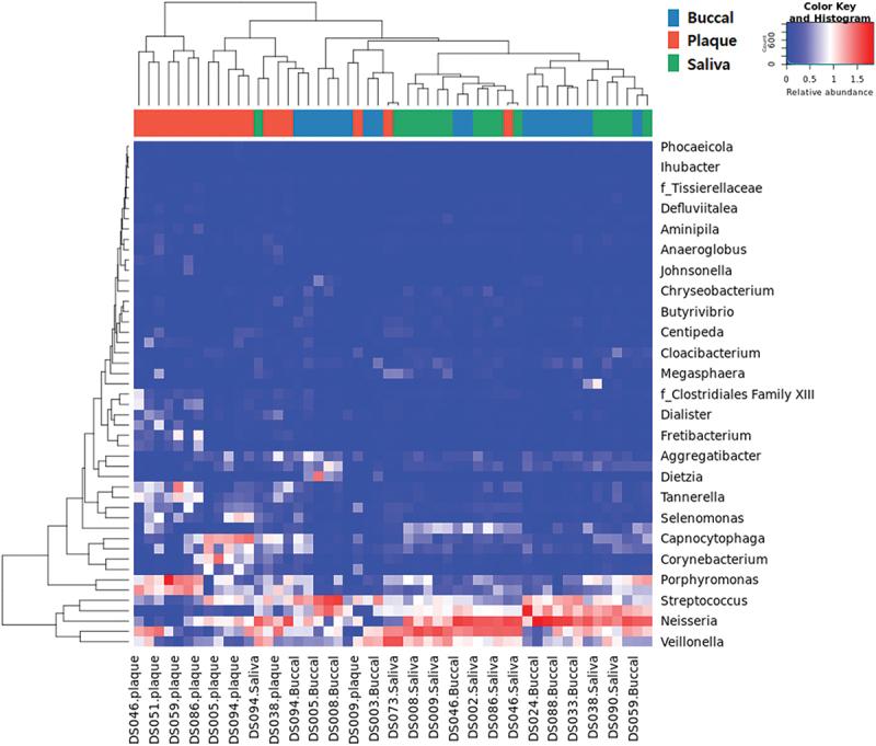
PD saliva showed significant richness differences (P's < 0.05), similar to plaque. Buccal swabs had slight variations. Microbial network analysis revealed altered microbial interactions in the PD group, with decreased interactions in saliva and buccal swabs, and increased interactions in plaque. In our analysis of nine specimens where all paired habitat samples could be analyzed, microorganisms linked to oral periodontitis were found in sterile blood samples, resembling the oral cavity's composition.

CONCLUSIONS

Microbiome differences should consider overall microbial-environment interactions, alongside diversity and richness. Our data cautiously suggest that disease-related changes in the salivary microbiome may be reflected in blood specimens through the oral-blood axis.

摘要

目的

口腔微生物群与全身性疾病密切相关,这表明全身循环中存在菌血症和炎症介质。我们的研究旨在调查口腔微生物群与其他微生物栖息地之间的关系。

方法

我们分析了36例患者的180份样本,包括来自健康组(非牙周炎组,n = 18)和牙周炎组(牙周炎组,n = 18)的唾液、颊拭子、牙菌斑、粪便和血液样本。最终分析包括147份样本,每组样本量各不相同。使用MiSeq平台(Illumina)上的原核16S rRNA进行宏基因组分析。

结果

牙周炎组的唾液显示出显著的丰富度差异(P < 0.05),与牙菌斑相似。颊拭子有轻微变化。微生物网络分析显示牙周炎组的微生物相互作用发生了改变,唾液和颊拭子中的相互作用减少,牙菌斑中的相互作用增加。在我们对9份可以分析所有配对栖息地样本的样本的分析中,在无菌血液样本中发现了与口腔牙周炎相关的微生物,类似于口腔的组成。

结论

微生物群差异应考虑整体微生物与环境的相互作用,以及多样性和丰富度。我们的数据谨慎地表明,唾液微生物群中与疾病相关的变化可能通过口腔-血液轴反映在血液样本中。

https://cdn.ncbi.nlm.nih.gov/pmc/blobs/da8f/10308874/39337c3b6e53/ZJOM_A_2229693_F0001_OC.jpg

文献AI研究员

20分钟写一篇综述,助力文献阅读效率提升50倍。

立即体验

用中文搜PubMed

大模型驱动的PubMed中文搜索引擎

马上搜索

文档翻译

学术文献翻译模型,支持多种主流文档格式。

立即体验