Suppr超能文献

Hnf4 激活模拟细胞增强子,在胸腺内再现肠道和肝脏的发育。

Hnf4 activates mimetic-cell enhancers to recapitulate gut and liver development within the thymus.

机构信息

Department of Immunology, Harvard Medical School, Boston, MA, USA.

Department of Genetics, Human Genetics Institute of New Jersey, Rutgers University, Piscataway, NJ, USA.

出版信息

J Exp Med. 2023 Oct 2;220(10). doi: 10.1084/jem.20230461. Epub 2023 Jul 3.

Abstract

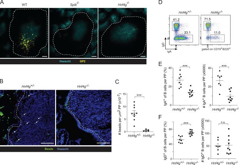
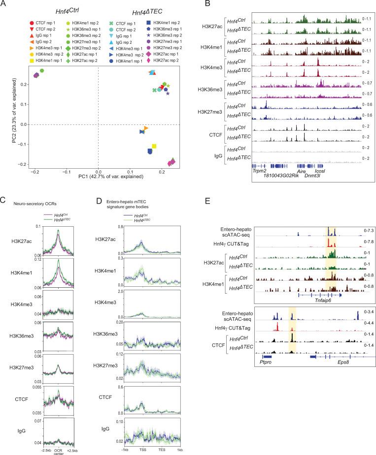
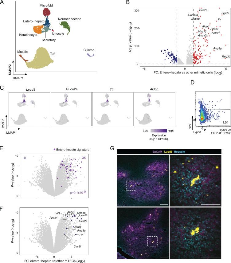
Mimetic cells are medullary thymic epithelial cells (mTECs) that mimic extra-thymic cell types to tolerize T cells to self-antigens. Here, we dissected the biology of entero-hepato mTECs, mimetic cells expressing gut- and liver-associated transcripts. Entero-hepato mTECs conserved their thymic identity yet accessed wide swaths of enterocyte chromatin and transcriptional programs via the transcription factors Hnf4α and Hnf4γ. Deletion of Hnf4α and Hnf4γ in TECs ablated entero-hepato mTECs and downregulated numerous gut- and liver-associated transcripts, with a primary contribution from Hnf4γ. Loss of Hnf4 impaired enhancer activation and CTCF redistribution in mTECs but did not impact Polycomb-mediated repression or promoter-proximal histone marks. By single-cell RNA sequencing, Hnf4 loss produced three distinct effects on mimetic cell state, fate, and accumulation. Serendipitously, a requirement for Hnf4 in microfold mTECs was discovered, which exposed a requirement for Hnf4γ in gut microfold cells and the IgA response. Study of Hnf4 in entero-hepato mTECs thus revealed mechanisms of gene control in the thymus and periphery alike.

摘要

拟态细胞是骨髓胸腺上皮细胞 (mTECs),它们模拟胸腺外细胞类型,使 T 细胞耐受自身抗原。在这里,我们剖析了表达肠道和肝脏相关转录本的肠肝 mTECs 的生物学特性。肠肝 mTECs 保留了它们的胸腺特性,但通过转录因子 Hnf4α 和 Hnf4γ 可以访问广泛的肠细胞染色质和转录程序。在 TEC 中缺失 Hnf4α 和 Hnf4γ 会消除肠肝 mTECs 并下调许多肠道和肝脏相关的转录本,其中 Hnf4γ 起主要作用。Hnf4 的缺失会损害 mTECs 中的增强子激活和 CTCF 重分布,但不会影响多梳介导的抑制或启动子近端组蛋白标记。通过单细胞 RNA 测序,Hnf4 的缺失对拟态细胞状态、命运和积累产生了三种不同的影响。偶然地,发现 Hnf4 在微褶皱 mTECs 中的作用是必需的,这揭示了 Hnf4γ 在肠道微褶皱细胞和 IgA 反应中的作用是必需的。因此,对肠肝 mTECs 中 Hnf4 的研究揭示了胸腺和外周组织中基因调控的机制。

https://cdn.ncbi.nlm.nih.gov/pmc/blobs/cad4/10318407/556a071a28d0/JEM_20230461_GA.jpg

文献AI研究员

20分钟写一篇综述,助力文献阅读效率提升50倍。

立即体验

用中文搜PubMed

大模型驱动的PubMed中文搜索引擎

马上搜索

文档翻译

学术文献翻译模型,支持多种主流文档格式。

立即体验