Suppr超能文献

用免疫原性最小的 Cas9 RNPs 在小鼠大脑中进行基因组编辑。

Genome editing in the mouse brain with minimally immunogenic Cas9 RNPs.

机构信息

Innovative Genomics Institute, University of California, Berkeley, Berkeley, CA 94720, USA; California Institute for Quantitative Biosciences (QB3), University of California, Berkeley, Berkeley, CA 94720, USA; Department of Molecular and Cell Biology, University of California, Berkeley, Berkeley, CA 94720, USA.

Innovative Genomics Institute, University of California, Berkeley, Berkeley, CA 94720, USA.

出版信息

Mol Ther. 2023 Aug 2;31(8):2422-2438. doi: 10.1016/j.ymthe.2023.06.019. Epub 2023 Jul 4.

Abstract

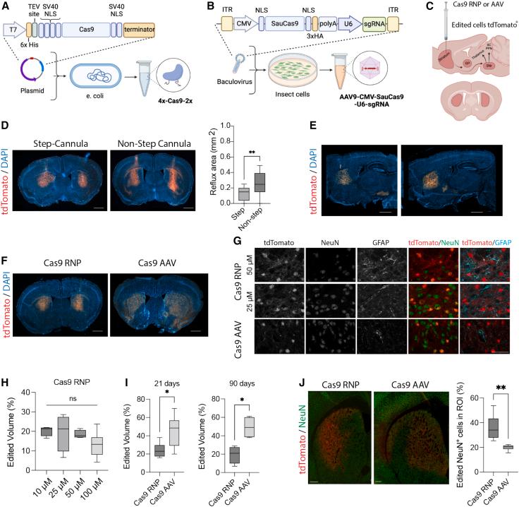
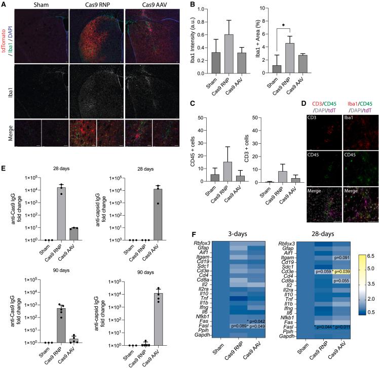
Transient delivery of CRISPR-Cas9 ribonucleoproteins (RNPs) into the central nervous system (CNS) for therapeutic genome editing could avoid limitations of viral vector-based delivery including cargo capacity, immunogenicity, and cost. Here, we tested the ability of cell-penetrant Cas9 RNPs to edit the mouse striatum when introduced using a convection-enhanced delivery system. These transient Cas9 RNPs showed comparable editing of neurons and reduced adaptive immune responses relative to one formulation of Cas9 delivered using AAV serotype 9. The production of ultra-low endotoxin Cas9 protein manufactured at scale further improved innate immunity. We conclude that injection-based delivery of minimally immunogenic CRISPR genome editing RNPs into the CNS provides a valuable alternative to virus-mediated genome editing.

摘要

将 CRISPR-Cas9 核糖核蛋白(RNP)瞬时递送至中枢神经系统(CNS)进行治疗性基因组编辑,可以避免基于病毒载体的递送方法的局限性,包括载体容量、免疫原性和成本。在这里,我们使用对流增强递送系统测试了细胞穿透性 Cas9 RNP 进入小鼠纹状体时进行编辑的能力。与使用 AAV 血清型 9 递送的一种 Cas9 制剂相比,这些瞬时 Cas9 RNP 对神经元的编辑能力相当,且适应性免疫反应降低。大规模生产超低内毒素 Cas9 蛋白进一步改善了先天免疫。我们得出结论,将免疫原性最低的 CRISPR 基因组编辑 RNP 经注射递送至中枢神经系统为病毒介导的基因组编辑提供了一种有价值的替代方法。

https://cdn.ncbi.nlm.nih.gov/pmc/blobs/d16a/10422012/0b9ca93e2b91/fx1.jpg

文献AI研究员

20分钟写一篇综述,助力文献阅读效率提升50倍。

立即体验

用中文搜PubMed

大模型驱动的PubMed中文搜索引擎

马上搜索

文档翻译

学术文献翻译模型,支持多种主流文档格式。

立即体验