Suppr超能文献

散发性帕金森病成纤维细胞和中脑多巴胺神经元中的平行神经退行性表型。

Parallel neurodegenerative phenotypes in sporadic Parkinson's disease fibroblasts and midbrain dopamine neurons.

机构信息

Department of Neurology, University of Arizona, Tucson, AZ, United States.

Physiological Sciences Graduate Program, University of Arizona, Tucson, AZ, United States.

出版信息

Prog Neurobiol. 2023 Oct;229:102501. doi: 10.1016/j.pneurobio.2023.102501. Epub 2023 Jul 13.

Abstract

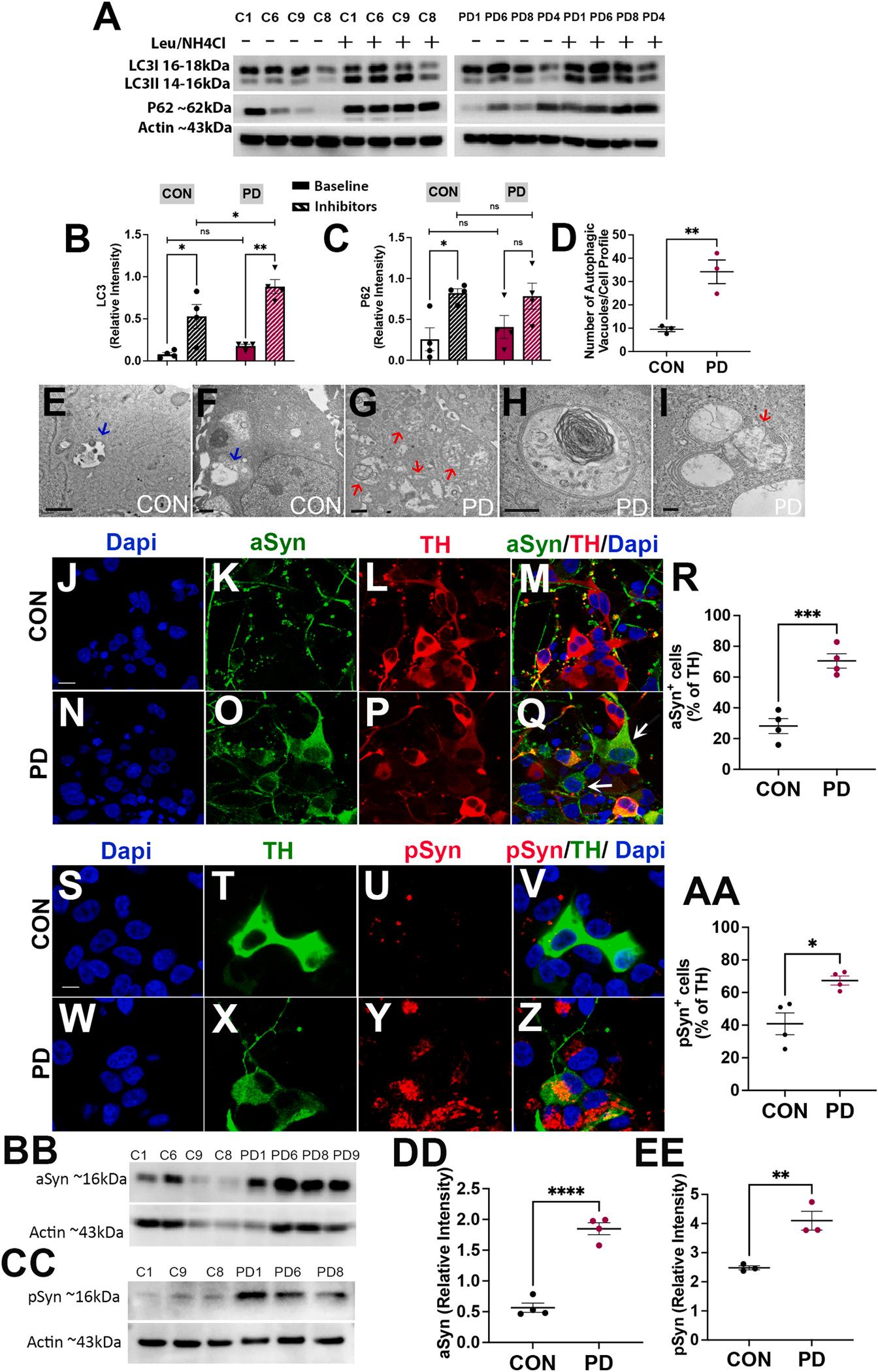
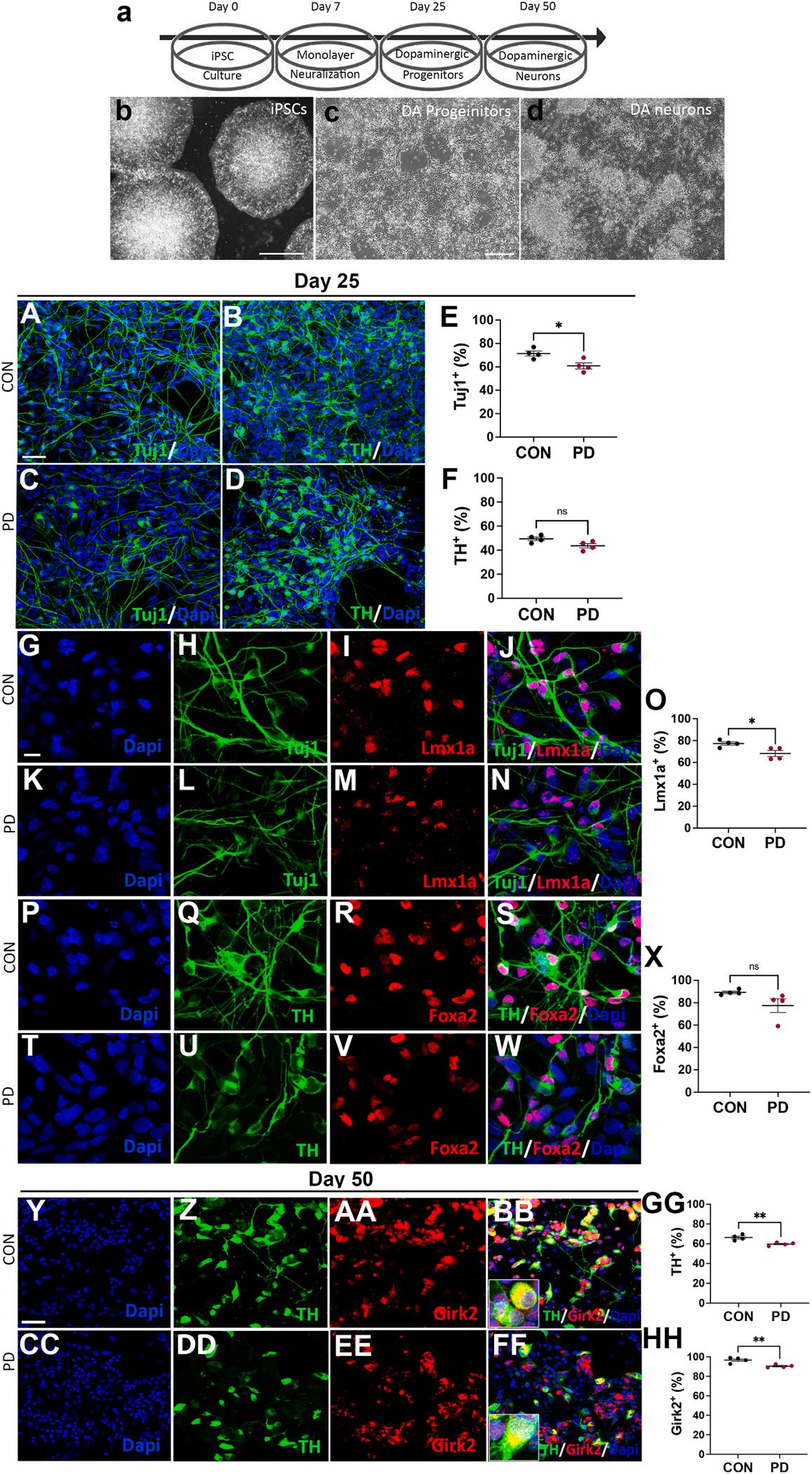
Understanding the mechanisms causing Parkinson's disease (PD) is vital to the development of much needed early diagnostics and therapeutics for this debilitating condition. Here, we report cellular and molecular alterations in skin fibroblasts of late-onset sporadic PD subjects, that were recapitulated in matched induced pluripotent stem cell (iPSC)-derived midbrain dopamine (DA) neurons, reprogrammed from the same fibroblasts. Specific changes in growth, morphology, reactive oxygen species levels, mitochondrial function, and autophagy, were seen in both the PD fibroblasts and DA neurons, as compared to their respective controls. Additionally, significant alterations in alpha synuclein expression and electrical activity were also noted in the PD DA neurons. Interestingly, although the fibroblast and neuronal phenotypes were similar to each other, they differed in their nature and scale. Furthermore, statistical analysis revealed potential novel associations between various clinical measures of the PD subjects and the different fibroblast and neuronal data. In essence, these findings encapsulate spontaneous, in-tandem, disease-related phenotypes in both sporadic PD fibroblasts and iPSC-based DA neurons, from the same patient, and generates an innovative model to investigate PD mechanisms with a view towards rational disease stratification and precision treatments.

摘要

了解导致帕金森病(PD)的机制对于开发这种使人衰弱的疾病急需的早期诊断和治疗方法至关重要。在这里,我们报告了晚期散发性 PD 患者皮肤成纤维细胞中的细胞和分子变化,这些变化在匹配的诱导多能干细胞(iPSC)衍生的中脑多巴胺(DA)神经元中得到了再现,这些神经元是由相同的成纤维细胞重新编程而来的。与各自的对照相比,PD 成纤维细胞和 DA 神经元中都观察到生长、形态、活性氧水平、线粒体功能和自噬的特定变化。此外,PD DA 神经元中的α-突触核蛋白表达和电活动也发生了显著改变。有趣的是,尽管成纤维细胞和神经元表型彼此相似,但它们在性质和程度上存在差异。此外,统计分析揭示了 PD 患者的各种临床测量值与不同的成纤维细胞和神经元数据之间的潜在新关联。从本质上讲,这些发现包含了来自同一患者的散发性 PD 成纤维细胞和基于 iPSC 的 DA 神经元中自发的、同步的、与疾病相关的表型,并为研究 PD 机制提供了一种创新模型,以期进行合理的疾病分层和精准治疗。

https://cdn.ncbi.nlm.nih.gov/pmc/blobs/922e/11249208/20501e6de1cc/nihms-2001981-f0002.jpg

文献AI研究员

20分钟写一篇综述,助力文献阅读效率提升50倍。

立即体验

用中文搜PubMed

大模型驱动的PubMed中文搜索引擎

马上搜索

文档翻译

学术文献翻译模型,支持多种主流文档格式。

立即体验