Suppr超能文献

虎杖苷和烟酰胺通过激活线粒体未折叠蛋白反应(mtUPR)挽救线粒体疾病的细胞表型。

Polydatin and Nicotinamide Rescue the Cellular Phenotype of Mitochondrial Diseases by Mitochondrial Unfolded Protein Response (mtUPR) Activation.

机构信息

Centro Andaluz de Biología del Desarrollo (CABD-CSIC-Universidad Pablo de Olavide), 41013 Sevilla, Spain.

Neuropediatria, Neurolinkia, C. Jardín de la Isla, 8, Local 4 y 5, 41014 Sevilla, Spain.

出版信息

Biomolecules. 2024 May 18;14(5):598. doi: 10.3390/biom14050598.

Abstract

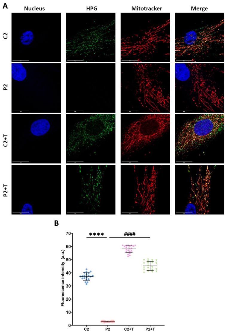
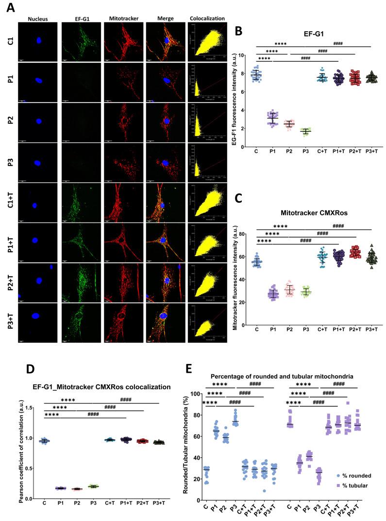
Primary mitochondrial diseases result from mutations in nuclear DNA (nDNA) or mitochondrial DNA (mtDNA) genes, encoding proteins crucial for mitochondrial structure or function. Given that few disease-specific therapies are available for mitochondrial diseases, novel treatments to reverse mitochondrial dysfunction are necessary. In this work, we explored new therapeutic options in mitochondrial diseases using fibroblasts and induced neurons derived from patients with mutations in the gene. This gene encodes the essential mitochondrial translation elongation factor G1 involved in mitochondrial protein synthesis. Due to the severe mitochondrial defect, mutant fibroblasts cannot survive in galactose medium, making them an ideal screening model to test the effectiveness of pharmacological compounds. We found that the combination of polydatin and nicotinamide enabled the survival of mutant fibroblasts in stress medium. We also demonstrated that polydatin and nicotinamide upregulated the mitochondrial Unfolded Protein Response (mtUPR), especially the SIRT3 pathway. Activation of mtUPR partially restored mitochondrial protein synthesis and expression, as well as improved cellular bioenergetics. Furthermore, we confirmed the positive effect of the treatment in mutant induced neurons obtained by direct reprogramming from patient fibroblasts. Overall, we provide compelling evidence that mtUPR activation is a promising therapeutic strategy for mutations.

摘要

原发性线粒体疾病是由核 DNA(nDNA)或线粒体 DNA(mtDNA)基因的突变引起的,这些基因编码对线粒体结构或功能至关重要的蛋白质。由于目前针对线粒体疾病的特异性治疗方法有限,因此需要寻找新的治疗方法来逆转线粒体功能障碍。在这项工作中,我们使用来自携带基因 突变的患者的成纤维细胞和诱导神经元探索了线粒体疾病的新治疗选择。该基因编码参与线粒体蛋白质合成的必需线粒体翻译延伸因子 G1。由于严重的线粒体缺陷,突变型 成纤维细胞无法在半乳糖培养基中存活,这使它们成为测试药物化合物有效性的理想筛选模型。我们发现,白藜芦醇和烟酰胺的组合使突变型 成纤维细胞能够在应激培养基中存活。我们还证明,白藜芦醇和烟酰胺上调了线粒体未折叠蛋白反应(mtUPR),特别是 SIRT3 途径。mtUPR 的激活部分恢复了线粒体蛋白质合成和表达,并改善了细胞生物能。此外,我们通过直接从患者成纤维细胞重编程获得的 突变诱导神经元证实了该治疗的积极效果。总的来说,我们提供了令人信服的证据,表明 mtUPR 的激活是治疗 突变的一种很有前途的治疗策略。

https://cdn.ncbi.nlm.nih.gov/pmc/blobs/0dc9/11118892/b3ea34f50ae5/biomolecules-14-00598-g001.jpg

文献AI研究员

20分钟写一篇综述,助力文献阅读效率提升50倍。

立即体验

用中文搜PubMed

大模型驱动的PubMed中文搜索引擎

马上搜索

文档翻译

学术文献翻译模型,支持多种主流文档格式。

立即体验