Suppr超能文献

不同的 SWI/SNF 复合物协同促进 R 环和 RAD52 依赖性转录偶联同源重组。

Different SWI/SNF complexes coordinately promote R-loop- and RAD52-dependent transcription-coupled homologous recombination.

机构信息

Department of Molecular Genetics, Erasmus MC Cancer Institute, Erasmus University Medical Center, Rotterdam 3015 GD, The Netherlands.

Erasmus Optical Imaging Center, Erasmus University Medical Center, Rotterdam 3015 GD, The Netherlands.

出版信息

Nucleic Acids Res. 2023 Sep 22;51(17):9055-9074. doi: 10.1093/nar/gkad609.

Abstract

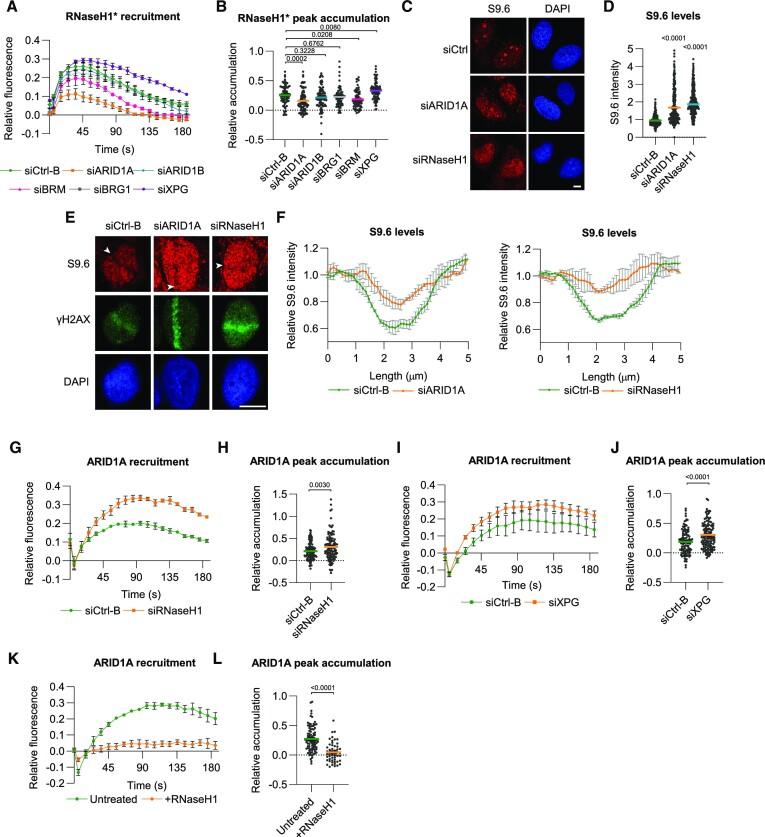
The SWI/SNF family of ATP-dependent chromatin remodeling complexes is implicated in multiple DNA damage response mechanisms and frequently mutated in cancer. The BAF, PBAF and ncBAF complexes are three major types of SWI/SNF complexes that are functionally distinguished by their exclusive subunits. Accumulating evidence suggests that double-strand breaks (DSBs) in transcriptionally active DNA are preferentially repaired by a dedicated homologous recombination pathway. We show that different BAF, PBAF and ncBAF subunits promote homologous recombination and are rapidly recruited to DSBs in a transcription-dependent manner. The PBAF and ncBAF complexes promote RNA polymerase II eviction near DNA damage to rapidly initiate transcriptional silencing, while the BAF complex helps to maintain this transcriptional silencing. Furthermore, ARID1A-containing BAF complexes promote RNaseH1 and RAD52 recruitment to facilitate R-loop resolution and DNA repair. Our results highlight how multiple SWI/SNF complexes perform different functions to enable DNA repair in the context of actively transcribed genes.

摘要

SWI/SNF 家族的 ATP 依赖性染色质重塑复合物参与多种 DNA 损伤反应机制,并且在癌症中经常发生突变。BAF、PBAF 和 ncBAF 复合物是三种主要的 SWI/SNF 复合物,它们通过其独特的亚基在功能上有所区分。越来越多的证据表明,转录活跃的 DNA 中的双链断裂(DSB)优先通过专门的同源重组途径进行修复。我们表明,不同的 BAF、PBAF 和 ncBAF 亚基促进同源重组,并以转录依赖性的方式快速募集到 DSB。PBAF 和 ncBAF 复合物促进 RNA 聚合酶 II 在 DNA 损伤附近的逐出,以迅速启动转录沉默,而 BAF 复合物有助于维持这种转录沉默。此外,含有 ARID1A 的 BAF 复合物促进 RNaseH1 和 RAD52 的募集,以促进 R 环的解析和 DNA 修复。我们的结果强调了多种 SWI/SNF 复合物如何在活跃转录基因的背景下发挥不同的功能,以实现 DNA 修复。

https://cdn.ncbi.nlm.nih.gov/pmc/blobs/c6e6/10516656/8a03033fe37b/gkad609figgra1.jpg

文献AI研究员

20分钟写一篇综述,助力文献阅读效率提升50倍。

立即体验

用中文搜PubMed

大模型驱动的PubMed中文搜索引擎

马上搜索

文档翻译

学术文献翻译模型,支持多种主流文档格式。

立即体验