Suppr超能文献

先驱因子 SOX9 竞争表观遗传因子以转换干细胞命运。

The pioneer factor SOX9 competes for epigenetic factors to switch stem cell fates.

机构信息

Howard Hughes Medical Institute, Robin Chemers Neustein Laboratory of Mammalian Cell Biology and Development, The Rockefeller University, New York, NY, USA.

Allen Institute for Cell Sciences, Seattle, WA, USA.

出版信息

Nat Cell Biol. 2023 Aug;25(8):1185-1195. doi: 10.1038/s41556-023-01184-y. Epub 2023 Jul 24.

Abstract

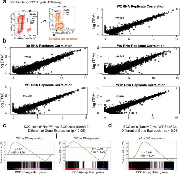
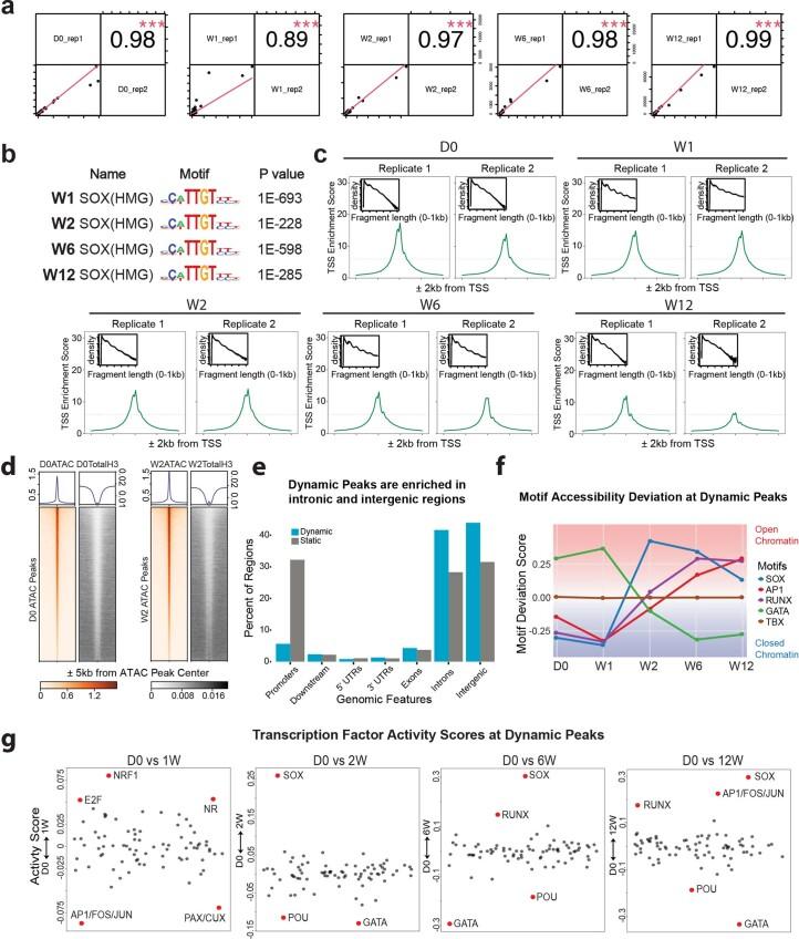
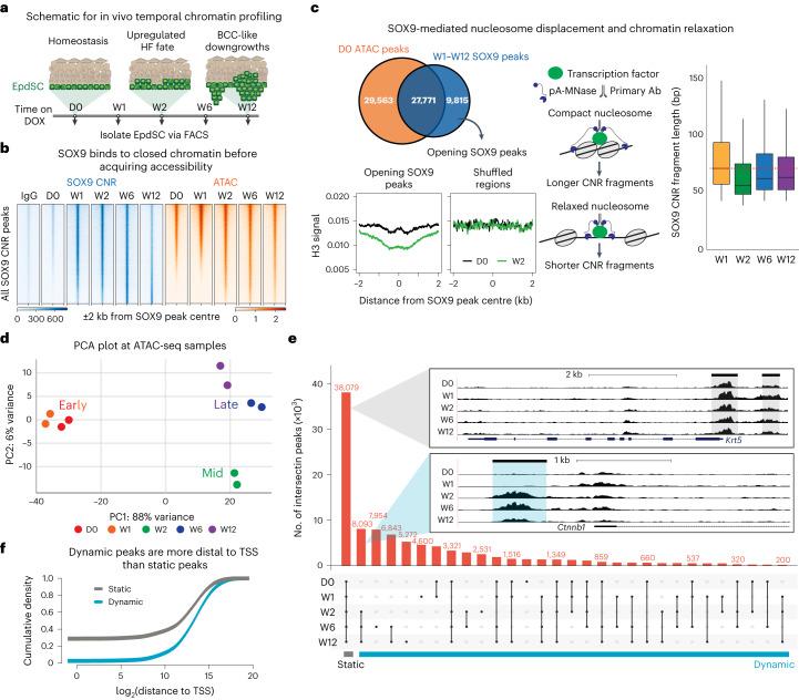
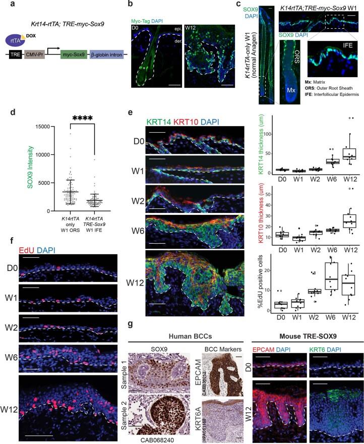
During development, progenitors simultaneously activate one lineage while silencing another, a feature highly regulated in adult stem cells but derailed in cancers. Equipped to bind cognate motifs in closed chromatin, pioneer factors operate at these crossroads, but how they perform fate switching remains elusive. Here we tackle this question with SOX9, a master regulator that diverts embryonic epidermal stem cells (EpdSCs) into becoming hair follicle stem cells. By engineering mice to re-activate SOX9 in adult EpdSCs, we trigger fate switching. Combining epigenetic, proteomic and functional analyses, we interrogate the ensuing chromatin and transcriptional dynamics, slowed temporally by the mature EpdSC niche microenvironment. We show that as SOX9 binds and opens key hair follicle enhancers de novo in EpdSCs, it simultaneously recruits co-factors away from epidermal enhancers, which are silenced. Unhinged from its normal regulation, sustained SOX9 subsequently activates oncogenic transcriptional regulators that chart the path to cancers typified by constitutive SOX9 expression.

摘要

在发育过程中,祖细胞同时激活一条谱系,同时沉默另一条谱系,这一特征在成体干细胞中受到高度调控,但在癌症中却失控了。先驱因子能够结合封闭染色质中的同源基序,在这些交叉路口发挥作用,但它们如何进行命运转换仍然难以捉摸。在这里,我们用 SOX9 来解决这个问题,SOX9 是一种主调控因子,它将胚胎表皮干细胞 (EpdSCs) 转化为毛囊干细胞。通过工程化小鼠在成年 EpdSCs 中重新激活 SOX9,我们触发了命运转换。通过结合表观遗传、蛋白质组学和功能分析,我们研究了随之而来的染色质和转录动态,由于成熟的 EpdSC 生态位微环境的限制,这些动态在时间上被减缓。我们表明,随着 SOX9 在 EpdSCs 中结合并开启关键的毛囊增强子,它同时将共因子从表皮增强子上招募下来,从而使表皮增强子沉默。SOX9 失去了正常的调控,随后持续激活致癌转录调节剂,这些调节剂描绘了一条典型的 SOX9 表达持续激活的癌症路径。

https://cdn.ncbi.nlm.nih.gov/pmc/blobs/07c5/10415178/f105070aa1d0/41556_2023_1184_Fig1_HTML.jpg

文献AI研究员

20分钟写一篇综述,助力文献阅读效率提升50倍。

立即体验

用中文搜PubMed

大模型驱动的PubMed中文搜索引擎

马上搜索

文档翻译

学术文献翻译模型,支持多种主流文档格式。

立即体验