Suppr超能文献

单细胞转录组免疫代谢组学揭示了健康对照、银屑病和银屑病关节炎中 T 细胞亚群的抗坏血酸和醛酸盐代谢、脂肪酸降解和多不饱和脂肪酸代谢的干预候选物。

Single-cell transcriptomic landscape of immunometabolism reveals intervention candidates of ascorbate and aldarate metabolism, fatty-acid degradation and PUFA metabolism of T-cell subsets in healthy controls, psoriasis and psoriatic arthritis.

机构信息

Department of Dermatology, Guangdong Provincial People's Hospital, Guangdong Academy of Medical Sciences, Southern Medical University, Guangzhou, China.

Department of Dermatology, Daping Hospital, Army Medical University, Chongqing, China.

出版信息

Front Immunol. 2023 Jul 10;14:1179877. doi: 10.3389/fimmu.2023.1179877. eCollection 2023.

Abstract

INTRODUCTION

The modulation of immunometabolic pathways is emerging as a promising therapeutic target for immune-mediated diseases. However, the immunometabolic features of psoriatic disease and the potential targets for immunometabolic intervention in the different T-cell subsets involved in its pathogenesis remain unclear.

METHODS

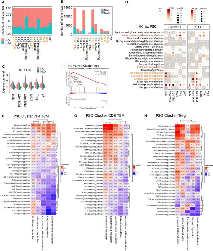
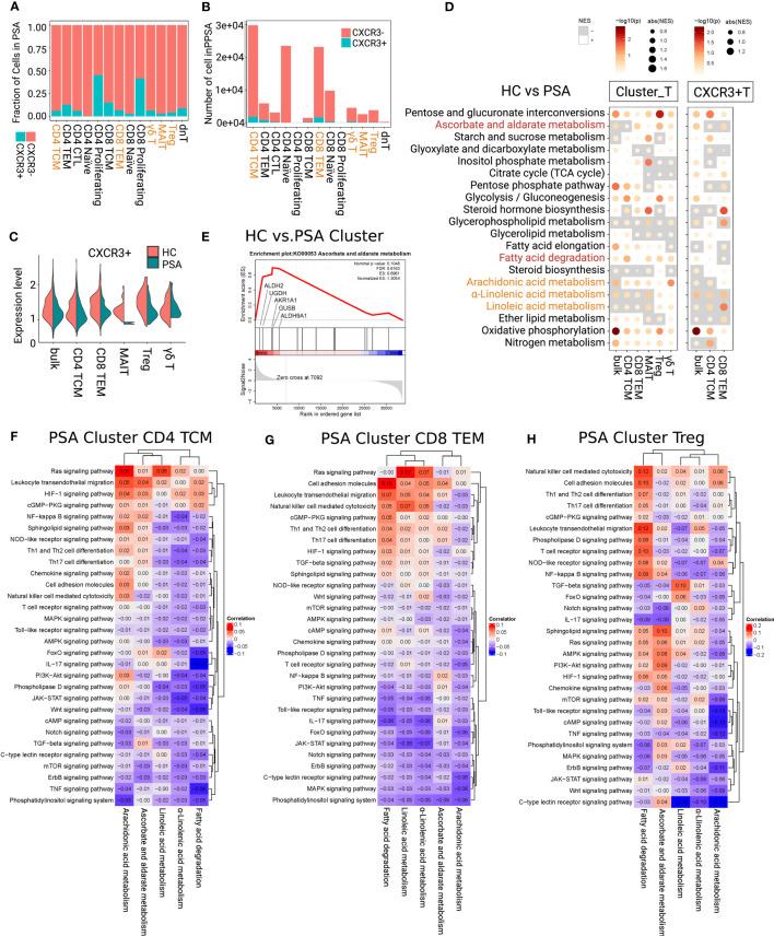
In this study, we analyzed circulating blood single-cell data from healthy controls (HC), psoriasis (PSO), and psoriatic arthritis (PSA) patients, and revealed their metabolic features of T-cell subsets: CD4+ central memory T cells (TCMs), CD8+ effective memory T cells (TEMs), regulatory T cells (Tregs), mucosal-associated invariant T cells (MAITs ), and γδ T cells. Pearson test was performed to determine the linkages between differential metabolic and inflammatory pathways. Based on these results, we also analyzed the potential impacts of biological antibodies on differential metabolic pathways by comparing the immunometabolism differences between PSA patients without and with biological treatment.

RESULTS

Our results suggest that upregulation of ascorbate and aldarate metabolism, as well as fatty acid degradation, may enhance the immune suppression of Tregs. Enhanced metabolism of alpha-linolenic acid, linoleic acid, and arachidonic acid may inhibit the pro-inflammatory functions of CD4+ TCMs and CD8+ TEMs in PSO and PSA, and protect the immune suppression of Tregs in PSA. We propose that supporting ascorbic acid and fatty acid metabolic pathways may be an adjunctive reprogramming strategy with adalimumab and etanercept therapy.

DISCUSSION

These findings not only provide insights into immunometabolism characteristics of psoriatic disease, but also offer preliminary options for the auxiliary treatment of psoriasis.

摘要

简介

免疫代谢途径的调节正成为治疗免疫介导性疾病的有前途的治疗靶点。然而,银屑病发病机制中不同 T 细胞亚群的免疫代谢特征以及免疫代谢干预的潜在靶点仍不清楚。

方法

本研究分析了来自健康对照(HC)、银屑病(PSO)和银屑病关节炎(PSA)患者的循环血液单细胞数据,并揭示了它们 T 细胞亚群的代谢特征:CD4+中央记忆 T 细胞(TCMs)、CD8+有效记忆 T 细胞(TEMs)、调节性 T 细胞(Tregs)、黏膜相关不变 T 细胞(MAITs)和γδ T 细胞。进行 Pearson 检验以确定差异代谢和炎症途径之间的联系。基于这些结果,我们还通过比较 PSA 患者无生物治疗和有生物治疗之间的免疫代谢差异,分析了生物抗体对差异代谢途径的潜在影响。

结果

我们的结果表明,抗坏血酸和醛酸盐代谢以及脂肪酸降解的上调可能增强 Tregs 的免疫抑制作用。α-亚麻酸、亚油酸和花生四烯酸的代谢增强可能抑制 PSO 和 PSA 中 CD4+TCMs 和 CD8+TEMs 的促炎功能,并在 PSA 中保护 Tregs 的免疫抑制作用。我们提出,支持抗坏血酸和脂肪酸代谢途径可能是阿达木单抗和依那西普治疗的辅助重编程策略。

讨论

这些发现不仅提供了对银屑病发病机制免疫代谢特征的深入了解,还为银屑病的辅助治疗提供了初步选择。

https://cdn.ncbi.nlm.nih.gov/pmc/blobs/6d78/10363747/b4b13380daf6/fimmu-14-1179877-g001.jpg

文献AI研究员

20分钟写一篇综述,助力文献阅读效率提升50倍。

立即体验

用中文搜PubMed

大模型驱动的PubMed中文搜索引擎

马上搜索

文档翻译

学术文献翻译模型,支持多种主流文档格式。

立即体验