Suppr超能文献

mA甲基转移酶KIAA1429通过调节糖酵解和铁死亡促进口腔鳞状细胞癌。

mA methyltransferase KIAA1429 accelerates oral squamous cell carcinoma via regulating glycolysis and ferroptosis.

作者信息

Xu Ke, Dai Xiaojuan, Yue Jincheng

机构信息

Department of Stomatology Clinic, Cangzhou Central Hospital, Cangzhou, Hebei 061000, China.

Department of Stomatology Clinic, Cangzhou Central Hospital, Cangzhou, Hebei 061000, China.

出版信息

Transl Oncol. 2023 Oct;36:101745. doi: 10.1016/j.tranon.2023.101745. Epub 2023 Jul 28.

Abstract

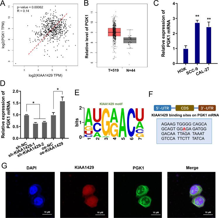
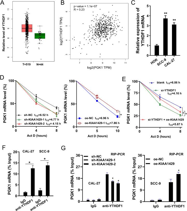
N-methyladenosine (mA) modification acts as the most prevalent modification on eukaryotic RNA, and its function on oral squamous cell carcinoma (OSCC) is still unclear. Here, the present research aimed to explore the novel function of mA methyltransferase KIAA1429 in OSCC. Results illustrated that KIAA1429 up-regulated in the OSCC samples and cells. Gain/loss functional assays demonstrated that KIAA1429 repressed the ferroptosis of OSCC. Moreover, KIAA1429 positively accelerated the aerobic glycolysis of OSCC, including glucose uptake, lactate production, ATP level and ECAR. Mechanistically, KIAA1429 could install the mA modification on the PGK1 mRNA, thereby up-regulating the methylated mA level. Moreover, mA reader YTHDF1 recognized the mA modification site of PGK1 mRNA and enhanced its mRNA stability. Thus, KIAA1429 promoted the OSCC aerobic glycolysis and inhibited the ferroptosis of OSCC through YTHDF1-mediated PGK1 mRNA stability. Taken together, these findings reveal a novel insight for KIAA1429 on OSCC via mA-dependent manner.

摘要

N-甲基腺苷(mA)修饰是真核生物RNA中最普遍的修饰,其在口腔鳞状细胞癌(OSCC)中的作用仍不清楚。在此,本研究旨在探索mA甲基转移酶KIAA1429在OSCC中的新功能。结果表明,KIAA1429在OSCC样本和细胞中上调。功能获得/缺失实验表明,KIAA1429抑制了OSCC的铁死亡。此外,KIAA1429正向加速了OSCC的有氧糖酵解,包括葡萄糖摄取、乳酸生成、ATP水平和细胞外酸化率。机制上,KIAA1429可在PGK1 mRNA上进行mA修饰,从而上调甲基化mA水平。此外,mA阅读器YTHDF1识别PGK1 mRNA的mA修饰位点并增强其mRNA稳定性。因此,KIAA1429通过YTHDF1介导的PGK1 mRNA稳定性促进OSCC有氧糖酵解并抑制OSCC的铁死亡。综上所述,这些发现揭示了KIAA1429通过mA依赖方式对OSCC的新见解。

https://cdn.ncbi.nlm.nih.gov/pmc/blobs/698d/10407427/21447254be08/gr1.jpg

文献AI研究员

20分钟写一篇综述,助力文献阅读效率提升50倍。

立即体验

用中文搜PubMed

大模型驱动的PubMed中文搜索引擎

马上搜索

文档翻译

学术文献翻译模型,支持多种主流文档格式。

立即体验