Suppr超能文献

N6-甲基腺苷甲基转移酶 KIAA1429 通过 HK2 依赖性方式促进结直肠癌细胞有氧糖酵解。

N-methyladenosine methyltransferase KIAA1429 elevates colorectal cancer aerobic glycolysis via HK2-dependent manner.

机构信息

Department of Gastroenterology, The First Hospital of Jilin University, Changchun, China.

Department of Gastrocolorectal Surgery, The First Hospital of Jilin University, Changchun, China.

出版信息

Bioengineered. 2022 May;13(5):11923-11932. doi: 10.1080/21655979.2022.2065952.

Abstract

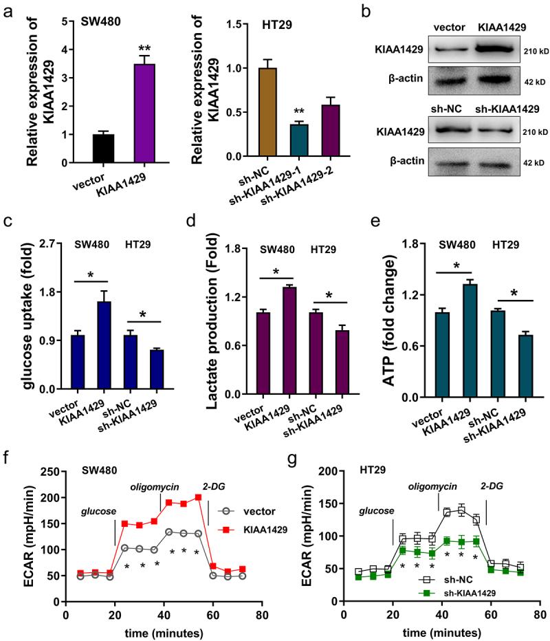
Emerging evidence has emphasized the critical roles played by N-methyladenosine RNA (mA) modification in colorectal carcinoma (CRC) initiation and progression. However, the roles and mechanism of mA and KIAA1429 in CRC progression require further clarification. Here, our research aimed to investigate the functions of KIAA1429 in CRC tumorigenesis. Results indicated that KIAA1429 up-regulation closely correlated to the poor prognosis of CRC patients. Bio-functional assays demonstrated that KIAA1429 promoted the aerobic glycolysis, including glucose uptake, lactate production, ATP generation and extracellular acidification rate (ECAR). Mechanistically, KIAA1429 positively up-regulated HK2 level via increasing its mRNA stability by binding the mA site of HK2 mRNA via mA-independent manner. Collectively, our work indicates that KIAA1429 has the potential to promote CRC carcinogenesis by targeting HK2 via mA-independent manner, providing insight into the critical roles of mA in CRC.

摘要

越来越多的证据强调了 N6-甲基腺苷 RNA (mA) 修饰在结直肠癌 (CRC) 发生和进展中的关键作用。然而,mA 和 KIAA1429 在 CRC 进展中的作用和机制仍需要进一步阐明。在这里,我们的研究旨在探讨 KIAA1429 在 CRC 肿瘤发生中的功能。结果表明,KIAA1429 的上调与 CRC 患者的不良预后密切相关。生物功能分析表明,KIAA1429 通过增加其 mRNA 稳定性,通过 mA 非依赖性方式与 HK2 mRNA 的 mA 结合位点结合,促进有氧糖酵解,包括葡萄糖摄取、乳酸生成、ATP 生成和细胞外酸化率 (ECAR)。从机制上讲,KIAA1429 通过增加其 mRNA 稳定性,以 mA 非依赖性方式正向上调 HK2 水平,通过 mA 非依赖性方式与 HK2 mRNA 的 mA 结合位点结合。总之,我们的工作表明,KIAA1429 通过 mA 非依赖性方式靶向 HK2 促进 CRC 癌发生的潜力,为 mA 在 CRC 中的关键作用提供了新的见解。

https://cdn.ncbi.nlm.nih.gov/pmc/blobs/6567/9275915/47b5b9cca5f0/KBIE_A_2065952_UF0001_OC.jpg

文献AI研究员

20分钟写一篇综述,助力文献阅读效率提升50倍。

立即体验

用中文搜PubMed

大模型驱动的PubMed中文搜索引擎

马上搜索

文档翻译

学术文献翻译模型,支持多种主流文档格式。

立即体验