Suppr超能文献

小分子热休克蛋白 IbpA 通过控制σ的翻译在调节热休克反应中起作用。

small heat shock protein IbpA plays a role in regulating the heat shock response by controlling the translation of σ.

机构信息

Cell Biology Center, Institute of Innovative Research, Tokyo Institute of Technology, Midori-ku, Yokohama 226-8503, Japan.

出版信息

Proc Natl Acad Sci U S A. 2023 Aug 8;120(32):e2304841120. doi: 10.1073/pnas.2304841120. Epub 2023 Jul 31.

Abstract

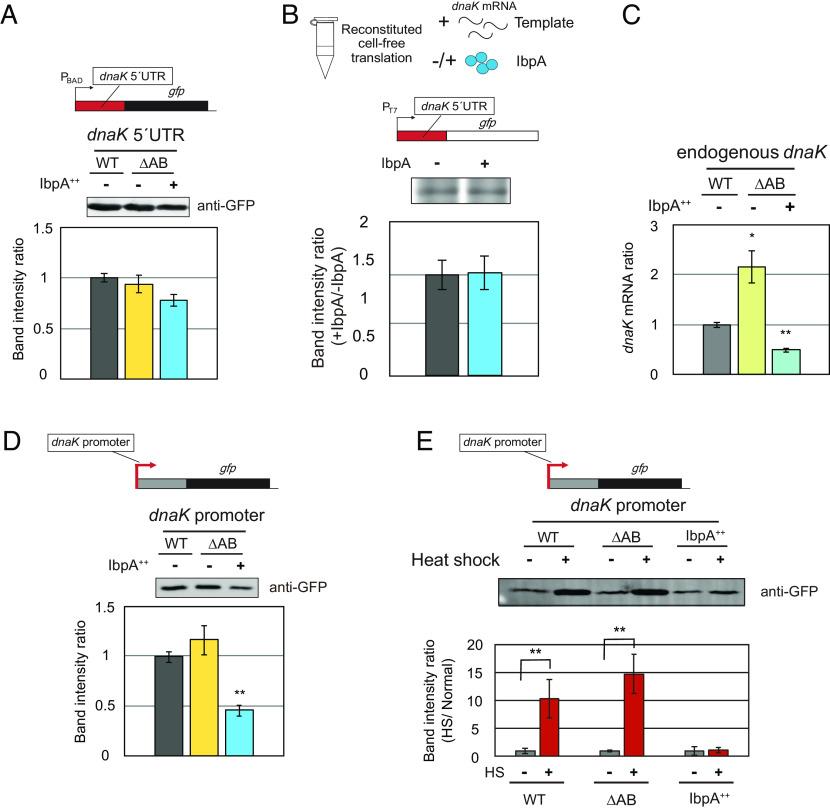
Small heat shock proteins (sHsps) act as ATP-independent chaperones that prevent irreversible aggregate formation by sequestering denatured proteins. IbpA, an sHsp, functions not only as a chaperone but also as a suppressor of its own expression through posttranscriptional regulation, contributing to negative feedback regulation. IbpA also regulates the expression of its paralog, IbpB, in a similar manner, but the extent to which IbpA regulates other protein expressions is unclear. We have identified that IbpA down-regulates the expression of many Hsps by repressing the translation of the heat shock transcription factor σ. The IbpA regulation not only controls the σ level but also contributes to the shutoff of the heat shock response. These results revealed an unexplored role of IbpA to regulate heat shock response at a translational level, which adds an alternative layer for tightly controlled and rapid expression of σ on demand.

摘要

小分子热休克蛋白 (sHsps) 作为 ATP 非依赖性伴侣蛋白发挥作用,通过隔离变性蛋白来防止不可逆的聚集体形成。IbpA 是一种 sHsp,不仅作为伴侣蛋白发挥作用,还通过转录后调控抑制自身表达,从而有助于负反馈调节。IbpA 也以类似的方式调节其同源物 IbpB 的表达,但 IbpA 调节其他蛋白表达的程度尚不清楚。我们已经确定,IbpA 通过抑制热休克转录因子 σ 的翻译来下调许多 Hsps 的表达。IbpA 的调节不仅控制了 σ 的水平,还有助于热休克反应的关闭。这些结果揭示了 IbpA 在翻译水平上调节热休克反应的未知作用,这为 σ 的按需紧密控制和快速表达增加了一个替代层。

https://cdn.ncbi.nlm.nih.gov/pmc/blobs/16b1/10410725/6594eeb21f07/pnas.2304841120fig01.jpg

文献AI研究员

20分钟写一篇综述,助力文献阅读效率提升50倍。

立即体验

用中文搜PubMed

大模型驱动的PubMed中文搜索引擎

马上搜索

文档翻译

学术文献翻译模型,支持多种主流文档格式。

立即体验