Suppr超能文献

网格蛋白轻链 A 富集的小细胞外囊泡重塑微血管龛,诱导肝细胞癌转移。

Clathrin light chain A-enriched small extracellular vesicles remodel microvascular niche to induce hepatocellular carcinoma metastasis.

机构信息

Department of Pathology, School of Clinical Medicine, Li Ka Shing Faculty of Medicine, The University of Hong Kong, Hong Kong.

Department of Hepatopancreatobiliary Surgery, Second Affiliated Hospital of Harbin Medical University, Harbin, Heilongjiang, P. R. China.

出版信息

J Extracell Vesicles. 2023 Aug;12(8):e12359. doi: 10.1002/jev2.12359.

Abstract

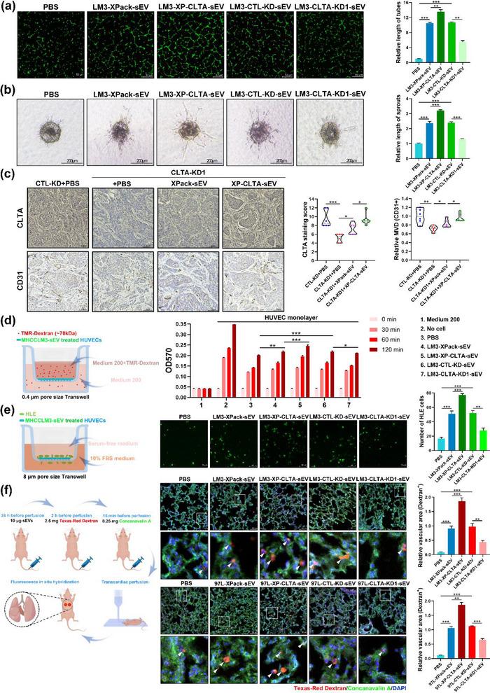
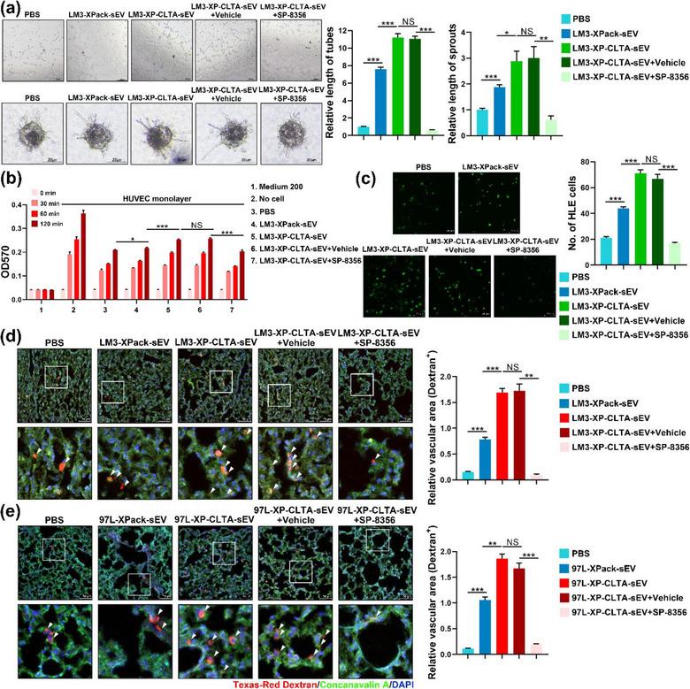
Small extracellular vesicles (sEVs) play a key role in exchanging cargoes between cells in tumour microenvironment. This study aimed to elucidate the functions and mechanisms of hepatocellular carcinoma (HCC) derived sEV-clathrin light chain A (CLTA) in remodelling microvascular niche. CLTA level in the circulating sEVs of HCC patients was analysed by enzyme-linked immunosorbent assay (ELISA). The functions of sEV-CLTA in affecting HCC cancerous properties were examined by multiple functional assays. Mass spectrometry was used to identify downstream effectors of sEV-CLTA in human umbilical vein endothelial cells (HUVECs). Tube formation, sprouting, trans-endothelial invasion and vascular leakiness assays were performed to determine the functions of sEV-CLTA and its effector, basigin (BSG) in HUVECs. BSG inhibitor, SP-8356, was tested in a mouse model of patient-derived xenografts (PDXs). Circulating sEVs of HCC patients had markedly enhanced CLTA levels than control individuals and were reduced in patients after surgery. HCC derived sEV-CLTA enhanced HCC cancerous properties, disrupted endothelial integrity and induced angiogenesis. Mechanistically, CLTA remodels microvascular niche by stabilizing and upregulating BSG. Last, SP-8356 alone or in combination with sorafenib attenuated PDXs growth. The study reveals the role of HCC derived sEV-CLTA in microvascular niche formation. Inhibition of CLTA and its mediated pathway may illuminate a new therapeutic strategy for HCC patients.

摘要

细胞外小泡 (sEVs) 在肿瘤微环境中细胞间货物交换中发挥关键作用。本研究旨在阐明肝癌 (HCC) 来源的 sEV-网格蛋白轻链 A (CLTA) 在重塑微血管龛中的功能和机制。通过酶联免疫吸附测定 (ELISA) 分析 HCC 患者循环 sEV 中的 CLTA 水平。通过多种功能测定研究 sEV-CLTA 对 HCC 癌变特性的影响功能。使用质谱法鉴定 sEV-CLTA 在人脐静脉内皮细胞 (HUVECs) 中的下游效应物。进行管形成、发芽、跨内皮侵袭和血管通透性测定,以确定 sEV-CLTA 及其效应物 basigin (BSG) 在 HUVECs 中的功能。在患者来源异种移植 (PDXs) 的小鼠模型中测试 BSG 抑制剂 SP-8356。与对照组相比,HCC 患者的循环 sEV 具有明显更高的 CLTA 水平,并且在手术后患者中降低。HCC 衍生的 sEV-CLTA 增强了 HCC 的癌变特性,破坏了内皮完整性并诱导了血管生成。从机制上讲,CLTA 通过稳定和上调 BSG 重塑微血管龛。最后,SP-8356 单独或与索拉非尼联合使用可减弱 PDXs 的生长。该研究揭示了 HCC 来源的 sEV-CLTA 在微血管龛形成中的作用。抑制 CLTA 及其介导的途径可能为 HCC 患者提供新的治疗策略。

https://cdn.ncbi.nlm.nih.gov/pmc/blobs/8f33/10443339/362f1a9fd7cf/JEV2-12-12359-g004.jpg

文献AI研究员

20分钟写一篇综述,助力文献阅读效率提升50倍。

立即体验

用中文搜PubMed

大模型驱动的PubMed中文搜索引擎

马上搜索

文档翻译

学术文献翻译模型,支持多种主流文档格式。

立即体验