Suppr超能文献

整合分析揭示了一个新型的干细胞-代谢相关基因特征,可用于预测肝细胞癌的预后和免疫治疗反应。

Integrated analysis revealing a novel stemness-metabolism-related gene signature for predicting prognosis and immunotherapy response in hepatocellular carcinoma.

机构信息

Department of Liver Surgery, Peking Union Medical College Hospital, Chinese Academy of Medical Sciences and Peking Union Medical College (CAMS & PUMC), Beijing, China.

出版信息

Front Immunol. 2023 Aug 9;14:1100100. doi: 10.3389/fimmu.2023.1100100. eCollection 2023.

Abstract

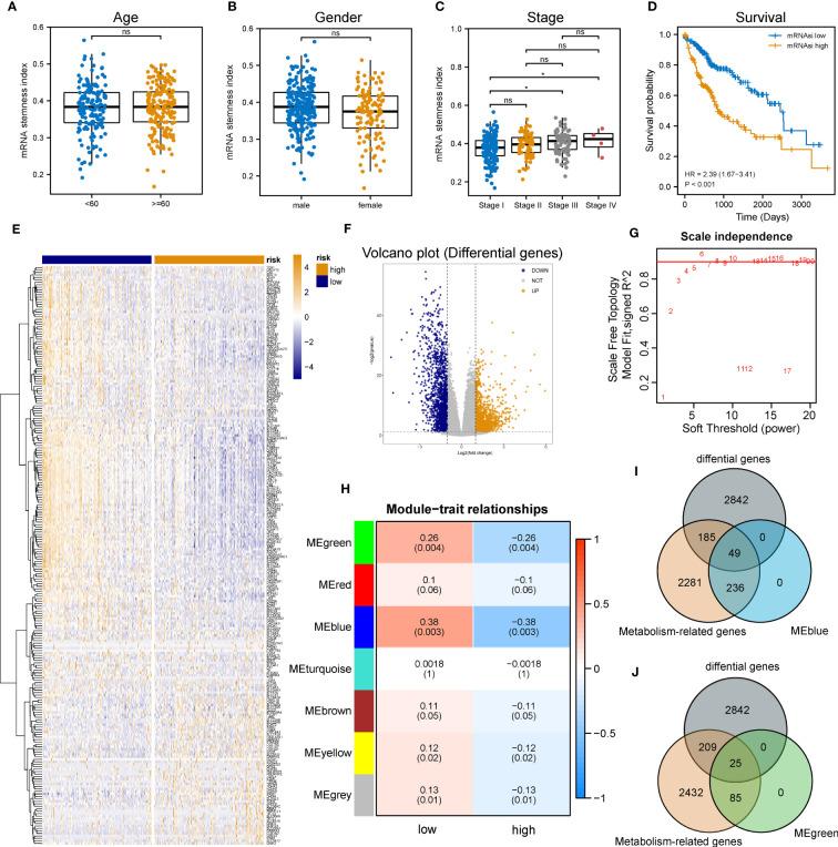
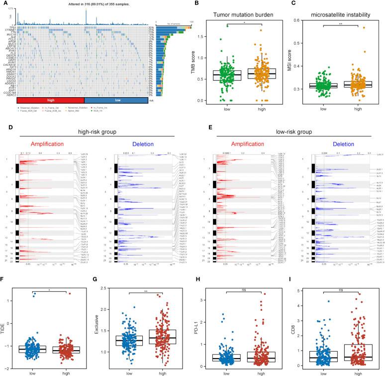
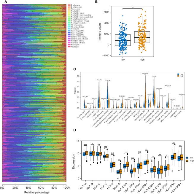
Hepatocellular carcinoma (HCC) is a malignant lethal tumor and both cancer stem cells (CSCs) and metabolism reprogramming have been proven to play indispensable roles in HCC. This study aimed to reveal the connection between metabolism reprogramming and the stemness characteristics of HCC, established a new gene signature related to stemness and metabolism and utilized it to assess HCC prognosis and immunotherapy response. The clinical information and gene expression profiles (GEPs) of 478 HCC patients came from the Gene Expression Omnibus (GEO) and the Cancer Genome Atlas (TCGA). The one-class logistic regression (OCLR) algorithm was employed to calculate the messenger ribonucleic acid expression-based stemness index (mRNAsi), a new stemness index quantifying stemness features. Differentially expressed analyses were done between high- and low-mRNAsi groups and 74 differentially expressed metabolism-related genes (DEMRGs) were identified with the help of metabolism-related gene sets from Molecular Signatures Database (MSigDB). After integrated analysis, a risk score model based on the three most efficient prognostic DEMRGs, including Recombinant Phosphofructokinase Platelet (PFKP), phosphodiesterase 2A (PDE2A) and UDP-glucuronosyltransferase 1A5 (UGT1A5) was constructed and HCC patients were divided into high-risk and low-risk groups. Significant differences were found in pathway enrichment, immune cell infiltration patterns, and gene alterations between the two groups. High-risk group patients tended to have worse clinical outcomes and were more likely to respond to immunotherapy. A stemness-metabolism-related model composed of gender, age, the risk score model and tumor-node-metastasis (TNM) staging was generated and showed great discrimination and strong ability in predicting HCC prognosis and immunotherapy response.

摘要

肝细胞癌(HCC)是一种恶性致死性肿瘤,癌症干细胞(CSCs)和代谢重编程已被证明在 HCC 中发挥不可或缺的作用。本研究旨在揭示代谢重编程与 HCC 干性特征之间的联系,建立一个与干性和代谢相关的新基因特征,并利用它来评估 HCC 的预后和免疫治疗反应。478 名 HCC 患者的临床信息和基因表达谱(GEP)来自基因表达综合数据库(GEO)和癌症基因组图谱(TCGA)。采用单类逻辑回归(OCLR)算法计算信使核糖核酸表达的基于干细胞的指数(mRNAsi),这是一种量化干细胞特征的新干细胞指数。通过来自分子特征数据库(MSigDB)的代谢相关基因集,在高和低 mRNAsi 组之间进行差异表达分析,确定了 74 个差异表达的代谢相关基因(DEMRGs)。经过综合分析,基于三个最有效的预后 DEMRGs(包括重组磷酸果糖激酶血小板(PFKP)、磷酸二酯酶 2A(PDE2A)和 UDP-葡糖醛酸基转移酶 1A5(UGT1A5)构建了一个风险评分模型,并将 HCC 患者分为高风险组和低风险组。两组间在通路富集、免疫细胞浸润模式和基因改变方面存在显著差异。高风险组患者的临床结局较差,更有可能对免疫治疗产生反应。生成了一个由性别、年龄、风险评分模型和肿瘤-淋巴结-转移(TNM)分期组成的干细胞-代谢相关模型,该模型具有良好的区分度和预测 HCC 预后和免疫治疗反应的强大能力。

https://cdn.ncbi.nlm.nih.gov/pmc/blobs/6bc3/10445950/24c825866b04/fimmu-14-1100100-g001.jpg

文献AI研究员

20分钟写一篇综述,助力文献阅读效率提升50倍。

立即体验

用中文搜PubMed

大模型驱动的PubMed中文搜索引擎

马上搜索

文档翻译

学术文献翻译模型,支持多种主流文档格式。

立即体验