Suppr超能文献

敲低转铁蛋白受体(TFRC)可通过下调PI3K/Akt/mTOR信号通路来抑制鼻咽癌的进展。

Knockdown of TFRC suppressed the progression of nasopharyngeal carcinoma by downregulating the PI3K/Akt/mTOR pathway.

作者信息

Feng Guofei, Arima Yasushi, Midorikawa Kaoru, Kobayashi Hatasu, Oikawa Shinji, Zhao Weilin, Zhang Zhe, Takeuchi Kazuhiko, Murata Mariko

机构信息

Department of Environmental and Molecular Medicine, Mie University Graduate School of Medicine, Tsu, 514-8507, Mie, Japan.

Department of Otorhinolaryngology-Head and Neck Surgery, Mie University Graduate School of Medicine, Tsu, 514-8507, Mie, Japan.

出版信息

Cancer Cell Int. 2023 Aug 29;23(1):185. doi: 10.1186/s12935-023-02995-7.

Abstract

BACKGROUND

The transferrin receptor (TfR) encoded by TFRC gene is the main cellular iron importer. TfR is highly expressed in many cancers and is expected to be a promising new target for cancer therapy; however, its role in nasopharyngeal carcinoma (NPC) remains unknown.

METHODS

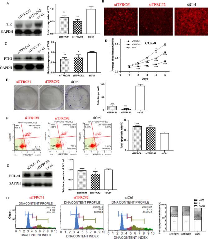
The TfR levels were investigated in NPC tissues and cell lines using immunohistochemistry and reverse transcription-quantitative polymerase chain reaction. Knockdown of TFRC using two siRNA to investigate the effects on intracellular iron level and biological functions, including proliferation by CKK-8 assay, colony formation, cell apoptosis and cell cycle by flow cytometry, migration and invasion, and tumor growth in vivo by nude mouse xenografts. RNA sequencing was performed to find possible mechanism after TFRC knockdown on NPC cells and further verified by western blotting.

RESULTS

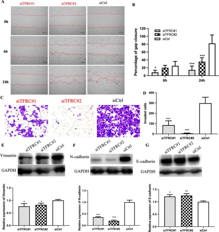
TfR was overexpressed in NPC cell lines and tissues. Knockdown of TFRC inhibited cell proliferation concomitant with increased apoptosis and cell cycle arrest, and it decreased intracellular iron, colony formation, migration, invasion, and epithelial-mesenchymal transition in HK1-EBV cells. Western blotting showed that TFRC knockdown suppressed the levels of the iron storage protein FTH1, anti-apoptotic marker BCL-xL, and epithelial-mesenchymal transition markers. We confirmed in vivo that TFRC knockdown also inhibited NPC tumor growth and decreased Ki67 expression in tumor tissues of nude mouse xenografts. RNA sequencing and western blotting revealed that TFRC silencing inhibited the PI3K/Akt/mTOR signaling pathway.

CONCLUSIONS

These results indicated that TfR was overexpressed in NPC, and TFRC knockdown inhibited NPC progression by suppressing the PI3K/Akt/mTOR signaling pathway. Thus, TfR may serve as a novel biomarker and therapeutic target for NPC.

摘要

背景

由TFRC基因编码的转铁蛋白受体(TfR)是主要的细胞铁导入蛋白。TfR在多种癌症中高表达,有望成为癌症治疗的一个有前景的新靶点;然而,其在鼻咽癌(NPC)中的作用仍不清楚。

方法

采用免疫组织化学和逆转录定量聚合酶链反应研究NPC组织和细胞系中的TfR水平。使用两种小干扰RNA(siRNA)敲低TFRC,以研究其对细胞内铁水平和生物学功能的影响,包括通过细胞计数试剂盒-8(CKK-8)检测增殖、通过流式细胞术检测集落形成、细胞凋亡和细胞周期、迁移和侵袭,以及通过裸鼠异种移植检测体内肿瘤生长。进行RNA测序以发现TFRC敲低后NPC细胞的可能机制,并通过蛋白质免疫印迹法进一步验证。

结果

TfR在NPC细胞系和组织中过表达。敲低TFRC可抑制细胞增殖,同时增加细胞凋亡和细胞周期停滞,并降低HK1-EBV细胞中的细胞内铁、集落形成、迁移、侵袭和上皮-间质转化。蛋白质免疫印迹法显示,敲低TFRC可抑制铁储存蛋白FTH1、抗凋亡标志物BCL-xL和上皮-间质转化标志物的水平。我们在体内证实,敲低TFRC也可抑制NPC肿瘤生长,并降低裸鼠异种移植肿瘤组织中Ki67的表达。RNA测序和蛋白质免疫印迹法显示,TFRC沉默可抑制PI3K/Akt/mTOR信号通路。

结论

这些结果表明,TfR在NPC中过表达,敲低TFRC可通过抑制PI3K/Akt/mTOR信号通路来抑制NPC进展。因此TfR可能作为NPC的一种新型生物标志物和治疗靶点。

https://cdn.ncbi.nlm.nih.gov/pmc/blobs/7431/10466839/1b609b6c1ee5/12935_2023_2995_Fig1_HTML.jpg

文献AI研究员

20分钟写一篇综述,助力文献阅读效率提升50倍。

立即体验

用中文搜PubMed

大模型驱动的PubMed中文搜索引擎

马上搜索

文档翻译

学术文献翻译模型,支持多种主流文档格式。

立即体验