Suppr超能文献

工程细胞外囊泡递送 CRISPR/Cas9 用于胶质母细胞瘤的放射增敏。

Engineered Extracellular Vesicle-Delivered CRISPR/Cas9 for Radiotherapy Sensitization of Glioblastoma.

机构信息

State Key Laboratory of Cancer Biology, Biotechnology Center, School of Pharmacy, The Fourth Military Medical University, Xi'an, 710000, China.

Department of Neurosurgery, Xijing Hospital, Xi'an, 710000, China.

出版信息

ACS Nano. 2023 Sep 12;17(17):16432-16447. doi: 10.1021/acsnano.2c12857. Epub 2023 Aug 30.

Abstract

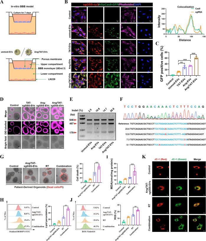
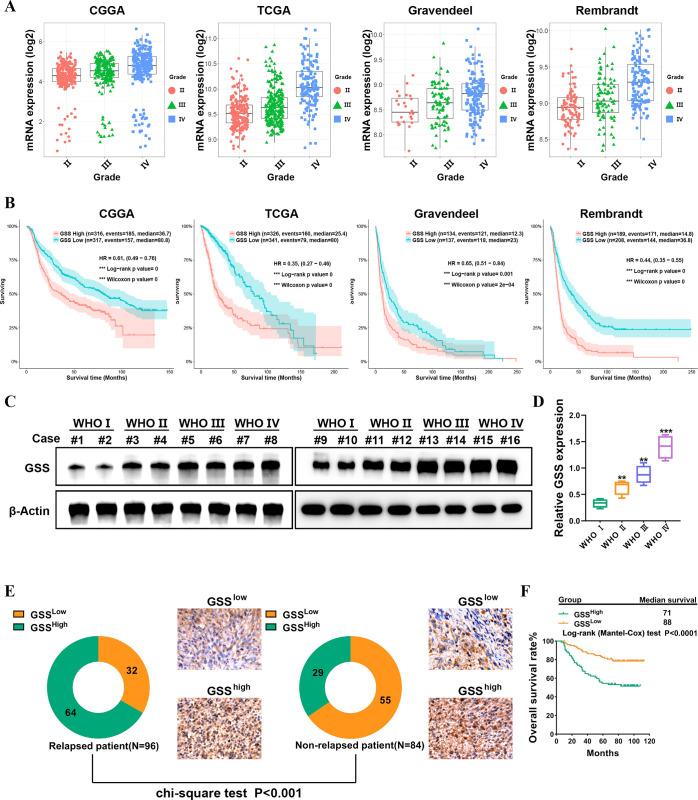
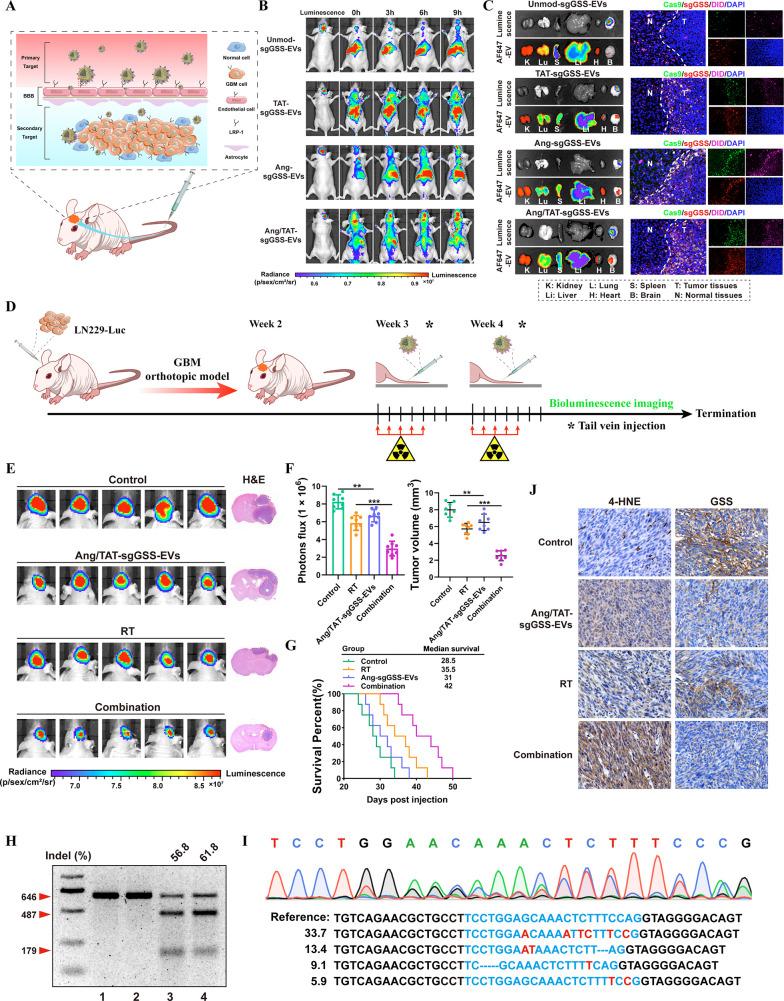
Radiotherapy is a mainstay of glioblastoma (GBM) treatment; however, the development of therapeutic resistance has hampered the efficacy of radiotherapy, suggesting that additional treatment strategies are needed. Here, an loss-of-function genome-wide CRISPR screen was carried out in orthotopic tumors in mice subjected to radiation treatment to identify synthetic lethal genes associated with radiotherapy. Using functional screening and transcriptome analyses, glutathione synthetase (GSS) was found to be a potential regulator of radioresistance through ferroptosis. High GSS levels were closely related to poor prognosis and relapse in patients with glioma. Mechanistic studies demonstrated that GSS was associated with the suppression of radiotherapy-induced ferroptosis in glioma cells. The depletion of GSS resulted in the disruption of glutathione (GSH) synthesis, thereby causing the inactivation of GPX4 and iron accumulation, thus enhancing the induction of ferroptosis upon radiotherapy treatment. Moreover, to overcome the obstacles to broad therapeutic translation of CRISPR editing, we report a previously unidentified genome editing delivery system, in which Cas9 protein/sgRNA complex was loaded into Angiopep-2 (Ang) and the trans-activator of the transcription (TAT) peptide dual-modified extracellular vesicle (EV), which not only targeted the blood-brain barrier (BBB) and GBM but also permeated the BBB and penetrated the tumor. Our encapsulating EVs showed encouraging signs of GBM tissue targeting, which resulted in high GSS gene editing efficiency in GBM (up to 67.2%) with negligible off-target gene editing. These results demonstrate that a combination of unbiased genetic screens, and CRISPR-Cas9-based gene therapy is feasible for identifying potential synthetic lethal genes and, by extension, therapeutic targets.

摘要

放射治疗是胶质母细胞瘤(GBM)治疗的主要手段;然而,治疗耐药性的发展阻碍了放射治疗的疗效,表明需要额外的治疗策略。在这里,对接受放射治疗的小鼠原位肿瘤进行了全基因组 CRISPR 功能丧失筛选,以鉴定与放射治疗相关的合成致死基因。通过功能筛选和转录组分析,发现谷胱甘肽合成酶(GSS)是通过铁死亡调节放射抗性的潜在调节剂。高 GSS 水平与胶质瘤患者的预后不良和复发密切相关。机制研究表明,GSS 与放射治疗诱导的胶质瘤细胞中铁死亡的抑制有关。GSS 的耗竭导致谷胱甘肽(GSH)合成中断,从而导致 GPX4 失活和铁积累,从而增强放射治疗诱导的铁死亡。此外,为了克服 CRISPR 编辑广泛治疗转化的障碍,我们报告了一种以前未被识别的基因组编辑递送系统,其中 Cas9 蛋白/sgRNA 复合物被装载到血管生成肽 2(Ang)和转录激活因子(TAT)肽双重修饰的细胞外囊泡(EV)中,不仅靶向血脑屏障(BBB)和 GBM,而且还渗透 BBB 并穿透肿瘤。我们的封装 EV 显示出对 GBM 组织靶向的可喜迹象,导致 GBM 中的 GSS 基因编辑效率高达 67.2%,而脱靶基因编辑可忽略不计。这些结果表明,基于无偏遗传筛选和 CRISPR-Cas9 的基因治疗相结合,可用于鉴定潜在的合成致死基因,并进而鉴定治疗靶点。

https://cdn.ncbi.nlm.nih.gov/pmc/blobs/3aac/10510715/7e5da8ceeeec/nn2c12857_0001.jpg

文献AI研究员

20分钟写一篇综述,助力文献阅读效率提升50倍。

立即体验

用中文搜PubMed

大模型驱动的PubMed中文搜索引擎

马上搜索

文档翻译

学术文献翻译模型,支持多种主流文档格式。

立即体验