Suppr超能文献

表位编辑使急性髓系白血病的靶向免疫治疗成为可能。

Epitope editing enables targeted immunotherapy of acute myeloid leukaemia.

机构信息

Division of Hematology/Oncology, Boston Children's Hospital, Boston, MA, USA.

Milano-Bicocca University, Milan, Italy.

出版信息

Nature. 2023 Sep;621(7978):404-414. doi: 10.1038/s41586-023-06496-5. Epub 2023 Aug 30.

Abstract

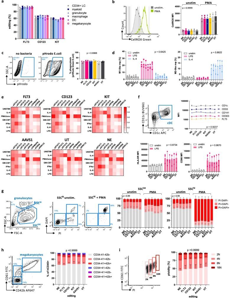
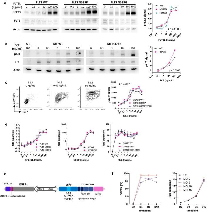
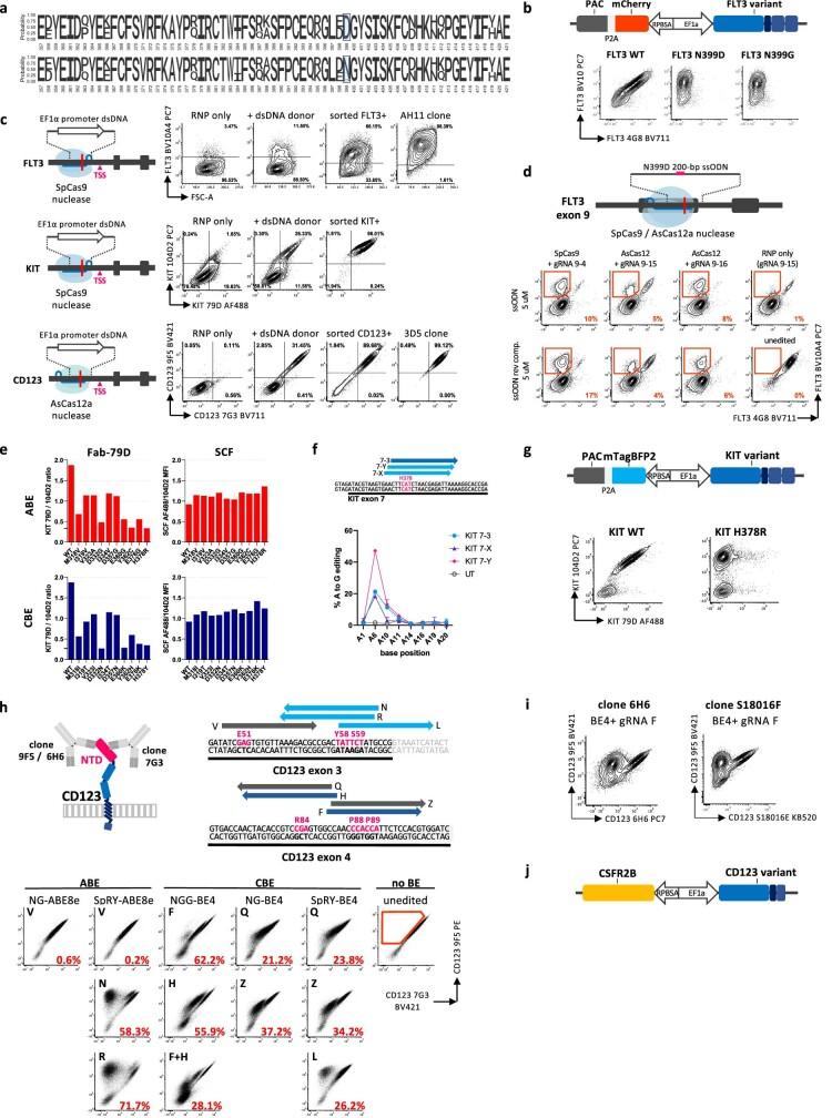
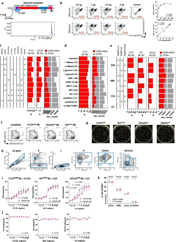
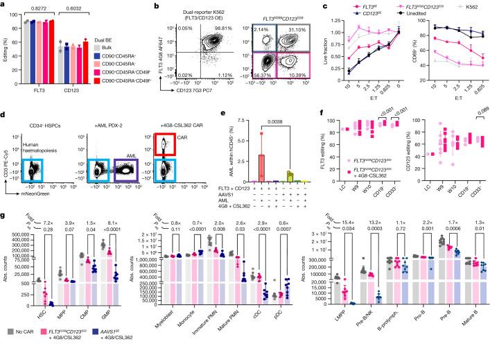
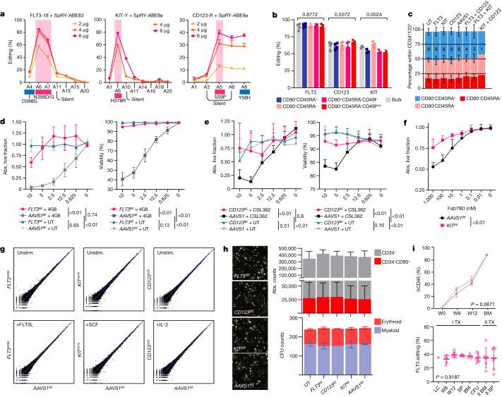
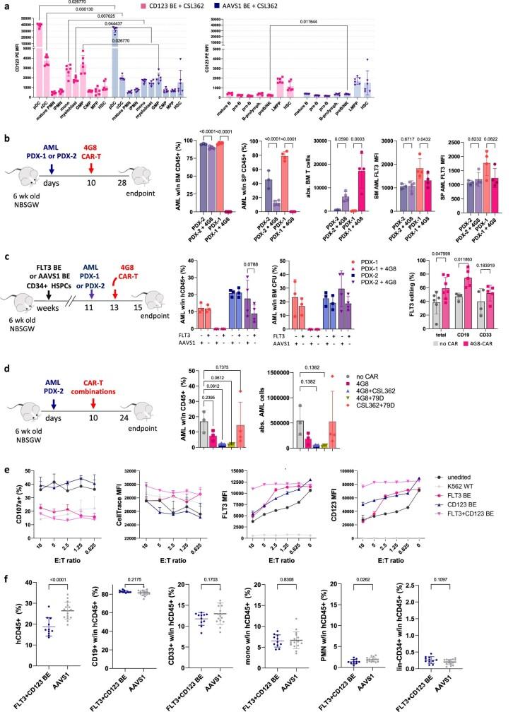
Despite the considerable efficacy observed when targeting a dispensable lineage antigen, such as CD19 in B cell acute lymphoblastic leukaemia, the broader applicability of adoptive immunotherapies is hampered by the absence of tumour-restricted antigens. Acute myeloid leukaemia immunotherapies target genes expressed by haematopoietic stem/progenitor cells (HSPCs) or differentiated myeloid cells, resulting in intolerable on-target/off-tumour toxicity. Here we show that epitope engineering of donor HSPCs used for bone marrow transplantation endows haematopoietic lineages with selective resistance to chimeric antigen receptor (CAR) T cells or monoclonal antibodies, without affecting protein function or regulation. This strategy enables the targeting of genes that are essential for leukaemia survival regardless of shared expression on HSPCs, reducing the risk of tumour immune escape. By performing epitope mapping and library screenings, we identified amino acid changes that abrogate the binding of therapeutic monoclonal antibodies targeting FLT3, CD123 and KIT, and optimized a base-editing approach to introduce them into CD34 HSPCs, which retain long-term engraftment and multilineage differentiation ability. After CAR T cell treatment, we confirmed resistance of epitope-edited haematopoiesis and concomitant eradication of patient-derived acute myeloid leukaemia xenografts. Furthermore, we show that multiplex epitope engineering of HSPCs is feasible and enables more effective immunotherapies against multiple targets without incurring overlapping off-tumour toxicities. We envision that this approach will provide opportunities to treat relapsed/refractory acute myeloid leukaemia and enable safer non-genotoxic conditioning.

摘要

尽管针对非必需谱系抗原(如 B 细胞急性淋巴细胞白血病中的 CD19)具有相当大的疗效,但由于缺乏肿瘤特异性抗原,过继免疫疗法的更广泛适用性受到阻碍。急性髓系白血病免疫疗法靶向造血干细胞/祖细胞(HSPC)或分化的髓系细胞表达的基因,导致不可耐受的靶内/肿瘤毒性。在这里,我们表明,用于骨髓移植的供体 HSPC 的表位工程赋予造血谱系对嵌合抗原受体(CAR)T 细胞或单克隆抗体的选择性耐药性,而不影响蛋白质功能或调节。这种策略使靶向白血病生存所必需的基因成为可能,而与 HSPC 上的共同表达无关,从而降低了肿瘤免疫逃逸的风险。通过进行表位作图和文库筛选,我们鉴定了使针对 FLT3、CD123 和 KIT 的治疗性单克隆抗体结合的氨基酸变化,并优化了碱基编辑方法将其引入 CD34 HSPCs,其保留长期植入和多谱系分化能力。在用 CAR T 细胞治疗后,我们证实了表位编辑的造血系统的耐药性以及同时根除患者来源的急性髓系白血病异种移植物。此外,我们表明,HSPC 的多重表位工程是可行的,并且能够针对多个靶标进行更有效的免疫治疗,而不会产生重叠的肿瘤外毒性。我们设想这种方法将为治疗复发/难治性急性髓系白血病提供机会,并实现更安全的非基因毒性调理。

https://cdn.ncbi.nlm.nih.gov/pmc/blobs/5564/10499609/acee988d74e3/41586_2023_6496_Fig1_HTML.jpg

文献AI研究员

20分钟写一篇综述,助力文献阅读效率提升50倍。

立即体验

用中文搜PubMed

大模型驱动的PubMed中文搜索引擎

马上搜索

文档翻译

学术文献翻译模型,支持多种主流文档格式。

立即体验