Suppr超能文献

一个 再发 模型揭示了缓殖子阶段的发育可塑性。

An model of recrudescence reveals developmental plasticity of the bradyzoite stage.

机构信息

Division of Biomedical Sciences, School of Medicine, University of California , Riverside, California, USA.

Division of Infectious Disease and International Medicine, Department of Internal Medicine, Morsani College of Medicine, University of South Florida , Tampa, Florida, USA.

出版信息

mBio. 2023 Oct 31;14(5):e0183623. doi: 10.1128/mbio.01836-23. Epub 2023 Sep 7.

Abstract

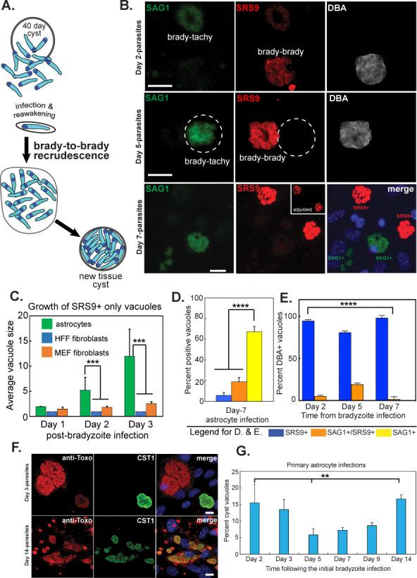
The classical depiction of the lifecycle is bradyzoite excystation conversion to tachyzoites, cell lysis, and immune control, followed by the reestablishment of bradyzoites and cysts. In contrast, we show that tachyzoite growth slows independent of the host immune response at a predictable time point following excystation. Furthermore, we demonstrate a host cell-dependent pathway of continuous amplification of the cyst-forming bradyzoite population. The developmental plasticity of the excysted bradyzoites further underlines the critical role the cyst plays in the flexibility of the lifecycle of this ubiquitous parasite. This revised model of recrudescence uncovers previously unknown complexity in the clinically important bradyzoite stage of the parasite, which opens the door to further study these novel developmental features of the intermediate life cycle.

摘要

经典的生命周期描述是缓殖子囊泡逸出转化为速殖子、细胞裂解和免疫控制,然后再建立缓殖子和囊包。相比之下,我们发现囊泡逸出后,速殖子的生长速度会在宿主免疫反应可预测的时间点独立减缓。此外,我们还证明了一种依赖于宿主细胞的连续扩增囊形成缓殖子群体的途径。已逸出的缓殖子的发育可塑性进一步强调了囊在这种无处不在的寄生虫生命周期中的灵活性中所起的关键作用。这种复发性的修正模型揭示了寄生虫的缓殖子阶段在临床上的重要性方面以前未知的复杂性,为进一步研究这种中间生命周期的新型发育特征打开了大门。

https://cdn.ncbi.nlm.nih.gov/pmc/blobs/2d06/10653814/b5f86073f3d1/mbio.01836-23.f001.jpg

文献AI研究员

20分钟写一篇综述,助力文献阅读效率提升50倍。

立即体验

用中文搜PubMed

大模型驱动的PubMed中文搜索引擎

马上搜索

文档翻译

学术文献翻译模型,支持多种主流文档格式。

立即体验